История нашего мира в художественной литературе 2. Часть 18. «Деяния Харши»
Всем привет!
Всё ближе и ближе подбираемся к подробному рассмотрению VII века, и сегодня я, прежде всего, хочу поблагодарить человека под ником @hotspor за донат – огромное спасибо! Теперь я смогу дополнительной заметкой разобрать книгу «Река, где восходит луна», что и сделаю через ещё один пост. Следующий будет про Китай рубежа VI-VII веков, а сегодняшний – про Индию того же периода. И готовьте закуску и что покрепче, потому что без ста грамм в этом периоде индийской истории не разобраться…Но я всё-таки постараюсь и предлагаю присоединиться к попытке всем желающим.
И да, пока писала этот пост поняла, что всё настолько местами запутано, что, возможно, имеет смысл вперёд прочитать часть о сегодняшнем произведении, чтобы потом прочитать историческую часть. Но потом подумала, что справедливо и обратное - историческая часть может здорово прояснить, о чём там, собственно, в самом произведении речь. Так что тут каждый сам решает, каким путём пойти. В любом случае я постаралась всё изложить максимально чётко и понятно, насколько это вообще возможно, и мы начинаем.
В прошлых постах я уже упоминала, что VI век оказался не лучшим столетием для тогдашних жителей Индии – из-за внутренних проблем начала разваливаться некогда могущественная и обширная империя Гуптов, а с запада и северо-запада хлынули орды эфталитов (они же белые гунны), которые поназахватывали в Пакистане, Афганистане, северо-западной и западной Индии территорий и создали на них своё недолговременное государство. Ближе к середине-концу века индийские владыки подняли свои народы с колен и кто один, кто в союзах стали гнать эфталитов прочь, пока им это полностью не удалось. И после этого случилось то, что обычно и случается в таких случаях (когда верховной власти больше нет, а внешний враг повержен) – междуусобная возня, которая выражалась как в союзах, так и в войнах всех со всеми.
Я успела упомянуть о правителе Гуптов Будхагупте (ок. 475-495/500; тут: История нашего мира в художественной литературе. Часть 60.1 «Золотое пламя»), но после него от имени династии правили ещё три-четыре махараджи – Нарасимхагупта (495/500-530), Кумарагупта III (530-540) и Вишнугупта (540-550). Иногда между Будхагуптой и Нарасимхагуптой всплывает имя Вайньягупты (495/500-515), но кто это такой – непонятно.
(Слева изображен Нарасимхагупта, справа - богиня Лакшми. И не спрашивайте, почему она так странно сидит на лотосе)
А вот с Нарасимхогуптой всё ясно – он был сыном Пуругупты и внуком Кумарагупты I, так что однозначно относился к этой же династии и имел все права на власть. Сведения о нём и его правлении, впрочем, скудны настолько, что приходится опираться на рассказы знаменитого монаха-путешественника Сюаньцзана (602-664), который писал, что сначала Нарасимхагупта был должен дань правителю эфталитов Михиракуле, а потом уже тот спасался от царей Гуптов и Малвы, причем Нарасимхагупта будто бы пощадил его жизнь. Хотя что-то мне подсказывает, что всё это слегонца гонево, и ниже поясню, почему.
Не понятно до конца также и какой религии этот царь придерживался. Всё тот же Сюаньцзан утверждал, что махараджа был правоверным буддистом, построил огромную вихару высотой в 91м со статуей Будды внутри и вообще отрекся от трона в пользу сына, чтобы уйти в буддийский ретрит. Хз, насколько это правда, но факт в том, что в Наланде (а это был буддийский научно-учебный центр) была найдена его глиняная печать, где упомянута была и его жена Шримитрадеви (и там же потом нашли печати его сына и внука). Так что, если он буддистом и не был, то явно им симпатизировал.
И, если при Нарасимхагупте дела у Гуптов были ещё туда-сюда, то при его сыне Кумарагупте III некогда могущественное государство окончательно пришло в упадок. Причем не столько из-за эфталитов, сколько из-за дележки власти и влияния с местными же раджами. Значимая битва при Сондани произошла в 528-м году и завершилась победой индийской конфедерацией над Михиракулой, что остановило продвижение эфталитов на восток и вообще сильно пошатнуло их позиции. Только вот звездой той битвы был вовсе не правитель Гуптов, а правитель Малвы – Яшодхарман (515-545), сын Пракашадхармы из второй династии Ауликара (350-545). И после победы над эфталитами он решил, что времена изменились, и раз у Гуптов такие хиленькие цари, то ничто не мешает ему взять кормило судьбы в свои руки и начать передел карты Индостана, что он, собственно, и сделал. Есть даже версия, что Кумарагупта III не только не смог от него защитить свои владения, но сам погиб в битве с ним ок. 530-го года, после чего к власти пришёл последний правитель основной линии Гуптов – Вишнугупта.
Он считается последним правителем императорской династии Гупта, который использовал традиционные императорские титулы и выпускал золотые монеты. Но он тоже никак не смог замедлить, не то что остановить экспансию владыки Малвы, так что при нём Магадха как государство Гуптов неимоверно сжалось в размерах, хотя и не исчезло полностью. Что именно случилось после его смерти, ясно не до конца, но, судя по всему, Вишнугупта не оставил законных наследников, и Магадхой с центром в Паталипутре стали править т.н. Поздние Гупты, предположительно одна из боковых ветвей Гуптов, хотя есть мнение, что они себя причислили к Гуптам просто ради громкого имени. Тем не менее именно они управляли этими землями вплоть до 750-х годов.
Так что Яшодхарману удалось-таки перекроить политическую карту, но только не так, как он предполагал. После его смерти вся его новоиспеченная «империя» рухнула, а контроль над Малвой перехватила династия Маухари, которые бодались какое-то время за господство с Поздними Гуптами. В процессе этой борьбы как грибы после дождя поподнимали головы и правители других династий, чьи царства обрели или восстановили в той или иной мере независимость.
На юге вот-вот должны были вырваться из-под многовековой власти Калабхра (III-VIвв.) древние Чола, Пандья и Чера, севернее хорошо себя чувствовали и копили мощь Кадамба, Паллавы, Западные и Восточные Ганга (на месте коих потом выделились Калинга, Дакшина, Нала и Кондога), Чалукья и Андхра, на востоке процветала Камарупа, и уже существовал на севере Непал – о них почти всех мы ещё услышим. Но потом.
(Вот так примерно выглядела карта мира и Индии в 605-м году, за год до воцарения Харши. И схожим образом всё выглядело в 550-600-х годах)
А вот в центре сумели воспользоваться ситуацией цари из династии Ранние Калачури (550-625), подмяв под себя земли, которые когда-то принадлежали Вакатакам (ок. 250-510, это те, у кого в царстве Аджанта находилась) и Вишнукундинам. Таким ушлым, похоже, оказался Кришнараджа (ок. 550-575), который и создал своё довольно обширное королевство со столицей в Махишмати. Его сын Шанкарагана (575-600) и внук Буддараджа (600-625) тоже оказались ушлыми ребятами и тоже пооткусывали себе от пирога земель, прихватив и Удджайн (некогда столицу Гуптов, между прочим), что сделало их королевство довольно-таки обширным и сильным. И случайно помогли им в этом всём наши сегодняшние герои.
Передел продолжался и дальше до самого конца VI века и начала VII, когда процесс на несколько десятилетий остановился из-за того, о чём я скажу дальше. Откусили свой кусок раджи из династии Гурджара (позже известные как Гурджара-Пратихара), тогда ещё владевшие довольно небольшими землями и зажатые между как Калачури, так и Майтраками (475-776), правителями королевства Валлабхи, а также правившими Синдом представителями династии Рай (ок. 489-632), Маухари (ок. 510-606), взявшими под свой контроль Каннаудж (тогда Каньякубджа) и владыками Танесара (тогда Тханесвара) из династии Пушьябхути (ок. 500-647). И три из них связаны так или иначе между собой. Как? Сейчас объясню. А что сегодня не объясню, то дообъясняю позже.
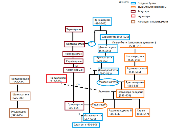
Вообще династию Маухари в 510-м основал ещё носивший титул махараджа Хариварман, пользуясь упадком Гуптов, т.е. настолько не уважал формального сюзерена в лице вышеупомянутого Нарасимхагупты, что объявил себя равным (или почти равным) ему, и ему за это ничего не было. Сменил его сын Адитьяварман, и о годах и подробностях их правления точных сведений нет, но, вероятно, они тоже стали членами союза борьбы с эфталитами, что позволило им потом расширить свои владения и подкрепить свои права.
Кроме того, Адитьяварман женился на сестре Харшагупты (505-525) и дочери Кришнагупты (490-505), основателя династии Поздних Гуптов. Однако первым правителем этой династии, использовавшим титул махараджадхираджа, был его сын Ишанаварман, о котором по памятной надписи известно, что он-то как раз надавал по задницам эфталитам, а потом ещё Андхрам, Суликам (возможно, так обозначены Чалукья) и Гаудам (запомним этот факт). Всё это, надо думать, окончательно закрепило права династии на владение землями вокруг Каннауджа. Наследниками Ишанавармана стали Сарваварман и Авантиварман, которые расширили рубежи своего королевство от Танесара на западе до округа Наланда на востоке, а на юге до королевства династии Калачури.
Всё это делало наследника Авантивармана по имени Грахаварман, мягко говоря, завидным женихом. И прежде Маухари частенько, несмотря на соперничество, роднились с Поздними Гуптами. Но на этот раз система дала сбой и могущественные владыки из Каннауджа обратили свои царственные взоры на правителей Танесара, тогда ещё небольшого, похоже, даже полувассального (или вовсе вассального) государства под властью династии Пушьябхути (они же Вардхана). И вот тут-то начинается самое интересное.
Первые три царя Пушьябхути – сам Пушьябхути (ок. 500-525), Нара Вардхана (525-545) и Раджавардхана I (545-565) – личности если и не легендарные, то с кучей легендарных элементов в биографии. Позже станет ясно, о чём я. Но вот Адитьявардхана (ок. 565-580) был вполне себе реальным правителем, который хорошо устроился, женившись на Махасене Гупте, дочери Дамодары Гупты (560-562), царя Магадхи (так что не только Маухари были такие умные). Помимо этого, он хорошо понимал, что кто не воюет, тот…как бы это покультурнее, в общем, не имеет ничего, а только перед всеми кланяется. Так что он не забывал воевать и захватил регион Дасапура (Мандсаур, это в центральной Индии).
Примечательно тут то, что, похоже, именно владения Вардханов граничили с остатками царства эфталитов на северо-западе, коими всё ещё управлял предполагаемый сын Михиракулы Праварасена (ок. 530-590). И, по сути, в какой-то момент это стало исключительно их головной болью. Забавно ещё и то, что по одной из версий, жена Прабхакары Вардханы (580-605), сына Адитьявардхана, которую звали Яшомати, была дочерью того самого великого победителя эфталитов – Яшодхармана, и это, возможно, тоже помогло ему в жизни.
В ходе одного обсуждения у меня родилась версия, что именно Яшовати (если в самом деле была его дочерью, а я верю в такую возможность из-за сходства имён) могла принести остатки королевства Яшодхармана владыкам Танесара в качестве приданого и дать им возможность также претендовать на титул «царей Малвы» (на тот момент, похоже, Малва уже была лишь областью, а не королевством, причем поделенной между несколькими династиями, но титул её владельцев был очень привлекателен, очевидно, из-за того, что там располагался Удджайн, некогда столица Гуптов).
У этой Прабхакары и Яшовати родилось трое известных детей – сыновья Раджьявардхана и Харша, и дочь Раджьяшри. Именно Раджьяшри выбрал в качестве жены для Грахавармана его блистательный отец и правитель Каннауджа Авантиварман. Причина, судя по всему, как всегда, крылась в сложной политике между царствами: Авантиварман и сам был в тот момент не лучших отношениях с Поздними Гуптами под властью Махасенагупты (562-601), и совсем не хотел, чтобы они заключили союз с владыками Танесара. Так что сделал ход на опережение и сам заключил с Пушьябхути союз, скрепив его браком.
И ход этот по изумительной иронии судьбы стал роковым – когда умер сам Авантиварман, а потом и Прабхакара Вардхана, а Раджьявардхана, по некоторым сведениям, находился в походе против эфталитов, опасавшиеся последствий такого вот союза правители Девагупта (601-606) из династии Поздних Гуптов и Шашанка (ок. 600-625), владыка Гаудадеши, заключили свой междусобойчик и атаковали владения Маухари. В результате Грахаварман погиб, став последним царём этой династии, а Раджьяшри оказалась брошена в темницу. И…дальше начинается воистину геройская сага.
Если коротко, то Раджьявардхана кинулся на помощь сестре, победил и убил Девагупту, но сам пал в бою с Шашанкой. Когда вести об этом дошли до Танесара, спасать сестру и мстить за брата кинулся уже Харша, и на этот раз сумел спасти из плена Раджьяшри, отбить Каннаудж и прогнать Шашанку, хотя борьба их длилась ещё не одно десятилетие. Но самое интересное тут другое…Каннаудж лишился своих правителей. И тогда, пользуясь родственной связью, новым владыкой Каннауджа объявил себя сам Харша. Ушлые вороны из династии Калачури успели кое-что прихватить на юге, пока длилась вся эта байда, но это не так уж сильно изменило баланс сил. Что его реально изменило, так это характер и амбиции самого Харши, ибо в последующие десятилетия он сделал то, что не удавалось никому со времен, как минимум, Яшодхармана (его возможного деда) – объединил под своей властью практически всю северную Индию. О судьбе его родных, его династии, о его восхождении и закате его империи рассказывается в поистине уникальном произведении
«Харшачарита» Банабхатты
Время действия: VI-VII-й века н.э., ок. 585-647гг. н.э.
Место действия: королевство Тханесвар и королевство династии Маухари, а затем Харши (современная северная и центральная Индия).
Интересное из истории создания:
Произведение это уникально тем, что представляет собой художественную биографию Харши (606-647), написанную его современником, да который не просто жил с ним в одно время, но и лично общался и с ним, и с его приближенными. А причина тому проста – Бана, он же Банабхатта (ок. 585-650) был астхана кави, то есть придворным поэтом данного правителя.
О самом Банабхатте, надо сказать, известно не так много. Частично детали его биографии раскрываются в начале той же «Харшачариты», но даже там в этом плане хватает белых пятен. Так, например, название его родных мест подробно не раскрыто, указано лишь, что его родная деревня называлась Притикута и располагалась на берегу реки Хираньявахи, но по описанию складывалось впечатление, что это где-то на севере Индии, возможно, даже в предгорьях Гималаев, либо на северных окраинах плато Чхота-Нагпур (ту реку иногда отождествляют с рекой Сон, притоком Ганга). На эти мысли наводило то, что поэт писал о снеге зимой (что, кстати, может быть связано с влиянием климатического пессима раннего Средневековья даже на климат Индии) и упоминал, что в его родных краях много ашрамов (обителей) и отшельников. К слову, сам Бана происходил из брахманской семьи и поступил на службу к Харше, когда оба они были ещё довольно молоды, предположительно, где-то между 606 и 612.
(Иллюстрация из 4-го цикла "Восточные пейзажи" Т. и У. Даниэллов, изображающая Дхуа Кунд, "Озеро Дыма", в южном Бихаре, водопады, которые получили свое название из-за туманного пара, поднимающегося от реки Као, когда она каскадом спускается к реке Сон)
И, видимо, свои самые известные произведения он написал именно в годы своей службы – собственно, «Харшачариту» (что переводится как «Деяния Харши»), «Чандисатаку» (сборник стихов, посвященный богине Чанди) и один из первых романов в мире «Кадамбари», который, впрочем, он дописать не успел, и это произведение после смерти Баны пришлось дописывать его сыну – Бхусанабхатте.
Все произведения Баны написаны были на санскрите и считаются образцами изысканного санскритского стиля. Надо полагать, что Бана считался одним из лучших поэтов своих региона и времени, и это косвенно подтверждается и тем, что его покровитель Харша и сам был поэтом и драматургом (его перу приписывают драмы «Ратнавали», «Нагананда» и «Приядаршика», о которых высоко отзывался китайских монах И Цзин, о котором, надеюсь, я позже ещё поведаю).
Впрочем, отношения между махараджей и его придворным поэтом, похоже, были непростыми, полными условностей и сложных иерархических нюансов, и о самой «Харшачарите» часто пишут, что в ней много восхвалений и мало истории. Я на эту тему могу согласиться, но с оговорками – в некоторых моментах у Баны просто не было причин врать по поводу фактов. Но трактовки – это да, это другой вопрос. Тем не менее «Харшачарита» считается первым индийским произведением, которое можно рассматривать как историческую биографию, и особенно она ценна своими бытовыми и природными описаниями.
О чём:
Однажды в Девалоке (мире богов) произошла сходка всевозможных божеств, полубожеств и мудрецов. И все они были заняты чтением вслух священных текстов и распеванием гимнов. И среди них был риши Дурваса, известный как своим необузданным нравом, так и легендарной способностью круто проклинать тех, кто его выбесил, независимо от того, кто это – человек, асур, нага или даже божество. Вот и в этот раз не обошлось без дурацкого инцидента: в ходе чтений Дурваса ошибся в произношении и с ужасом стал озираться, боясь, что сам Брахма мог заметить его оплошность. Но Брахма ничего не заметил. Зато заметила богиня мудрости Сарасвати, и, встретившись с ней взглядом, Дурваса заметил, что она усмехается.
(Изображение Девалоки, будто сошедшее со страниц кришнаитских буклетов, да ещё в плохом качестве...Но как по мне, неплохо передаёт атмосферу индуистского мира богов)
Возможно, Сарасвати вообще лишь подбадривающе улыбнулась ему, но её выражение лица недалекий старпёр, наделенный сверхспособностями, истолковал не иначе как презрительную насмешку над собой любимым и тут же разорался, обрушив в итоге на богиню проклятье, из-за которого ей предстояло отправиться в мир людей и провести там немало времени. Вся Девалока притихла от такого скандала, на Дурвасу подруга Сарасвати Савитри обрушилась с упрёками, но сама Сарасвати её успокоила и тонко опустила мудреца. Но что он ей ещё бы сделал? Ведь проклятье он на неё уже обрушил, и никто не смог его отменить. Даже Брахме пришлось печально вздохнуть и сказать, мол, «Мы обязательно встретимся, слышишь меня? Прости-и-и…».
И, вероятно, там, куда отправилась провожаемая богами Сарасвати, и впрямь была весна – потому что стояла жара и всё цвело. Боги удалились, оставив Сарасвати одну, не считая её преданной Савитри. Богини поселились в лесу и коротали время там вдвоём, пока однажды мимо не стала проходить пышная процессия – как оказалось то со свитой ехал не кто иной как Дадхича из рода Бхригу, сын самого знаменитого мудреца Чьяваны и принцессы Суканьи.
История этих мудреца и принцессы сама по себе заслуживает отдельного рассказа, но для этого тут не хватит места… Ладно, если только коротко – родители Дадхичи познакомились из-за того, что его матушка, будучи любопытной девушкой, ткнула палкой в странный муравейник…и попала прямо в глаз медитировавшему там Чьяване, который настолько отрешился от всего, что не заметил, как муравьи вокруг него накидали себе домик. Тык в глаз быстро привел Чьявану в чувство и порядком выбесил, так, что он, хотя не был там лютым как Дурваса, проклял мать, отца и весь род любопытной девчонки до седьмого колена. И чтобы его умилостивить, её отец Шарьяти не придумал ничего лучше, чем сказать – «Да забирай её и делай с ней что хочешь! Только с рода проклятье сними!». Это заставило Чьявану взглянуть уцелевшим глазом на девицу ещё раз, отметить, что она вообще-то очень даже ничего…и согласиться.
И вот их сын оказался тоже очень даже ничего. Настолько, что покорил сердце и нижние чакры самой богини Сарасвати, причём процесс этот был обоюдный. И вскоре Дадхича через свою поверенную, несмотря на всю свою женатость, договорился с богиней о свидании. В итоге они целый год прожили вместе, и Сарасвати, прежде чем вернуться в Девалоку, родила сына. А у того родились свои дети, а у того свои, а потом…Ну и так вплоть до Читрабханы и его братьев.
И я всё думала, а к чему вообще эта история и что она делает в биографии Харши? И когда будет про самого Харшу? И, дочитав до этого места, я поняла, что приёмчики мастера Ванцзу из моего собственного романа «Тусклый свет фонарей» задолго до меня изобрёл, блин, Банабхатта…Потому что Читрабхана – не кто иной, как его отец родной. И таким образом явно не от скромности умерший наш поэт заявил на всю страну, что он типа потомок богини мудрости и красноречия и одного из величайших мудрецов древности. Не кисло. После этого не знаешь уже, что ждать от этой истории. Потому что про предка Харши - Пушьябхути - он рассказал схожую байку: тот привечал мудрецов, они его втянули в какой-то стрёмный ритуал, после коего ему явилась богиня и наделила его и его потомков неимоверной крутостью.
Впрочем, во второй главе, Бана взял себя в руки и стал излагать более правдоподобные вещи – что его мать Раджадеви умерла, когда он был совсем маленьким, что в юном возрасте он покинул дом и уехал на учёбу (вероятно, кстати, в столицу), а вернулся на родину в возрасте четырнадцати лет, и в том же году умер его отец, что повергло его в величайшее горе. Но горе его не продлилось вечно, и спустя время парень начал вести разгульный образ жизни и, видимо, болтать что не надо. Так что одним жарким летом ему пришло письмо от доброжелателя, в котором тот сообщил, что Бану оклеветали, и настоятельно ему рекомендовал взяться за ум и отправиться ко двору владыки, что в итоге поэт и решился исполнить, дабы не усугублять положение отказом.
Харша встретил его прохладно, но на самом деле против него ничего не имел и вскоре оставил при дворе в качестве придворного поэта и осыпал всяческими милостями. Вернувшийся на время домой Бана об этом рассказал в семейном кругу, и тут один из его двоюродных братьев попросил поподробнее рассказать о самом махарадже. И Бана, из великой и полноводной как река Ганг благодарности, начал рассказывать, да чуть ли не с сотворения мира (всего лишь с основания рода Пушьябхути) всю историю своего господина. И истории там одна охренительнее другой…
Отрывок:
Долго ломала голову над тем, какой отрывок выбрать, потому что, как это часто бывает с хорошими насыщенными произведениями, выбрать что-то одно трудновато. В итоге я пришла к выводу, что самой эмоционально насыщенной вышла глава о смерти махараджи Прабхакары Вардханы, отца Харши. Поэтому привожу свой перевод нескольких фрагментов именно оттуда, и начну с того, где Харша, вернувшись в Танесар, предстал пред своим тяжело больным отцом:
«…Едва король издали заметил своего дорогого сына, охваченный непреодолимой привязанностью, он мысленно бросился ему навстречу и, приподнявшись на ложе, протянул руки и позвал его: «Иди ко мне, иди ко мне». Когда принц поспешно приблизился с покорно опущенным взглядом, он с силой поднял голову сына и, прижав его к себе, в своей нежности, казалось, погрузился в сердце лунного диска, нырнул в огромное озеро нектара, искупался в могучем потоке сока харичанданы*, был окроплен водами Гималаев.
Прижавшись руки к рукам, щека к щеке, закрыв глаза, из которых непрерывно текли капли, образующиеся на ресницах, он долго обнимал сына, забыв обо всех мучениях лихорадки. Наконец, когда его с неохотой отпустили, принц отстранился и низко поклонился;
Затем, поприветствовав мать, он вернулся и сел у ложа, с которого отец смотрел на него глазами, которые, казалось, поглощали его своим неподвижным, немигающим взглядом. Снова и снова он прикасался к нему дрожащими ладонями и, с трудом говоря — горло пересохло от болезни, — сказал: «Мальчик, ты такой худой». Тогда Бханди объяснил, что принц не ел уже три дня...».
* порошок жёлтого сандала
После этого больной правитель уговорил сына пойти и подкрепиться, но тот едва-едва притронулся к еде и позже вызвал к себе придворных лекарей:
«…он приказал своему носильщику принести известие о состоянии отца. Сходив и вернувшись, тот сообщил, что король остается в прежнем состоянии; тогда принц, в душевном смятении, отказался от бетеля*, и когда солнце начало садиться, созвал всех врачей для беседы наедине и с отчаянием в сердце спросил, какие шаги следует предпринять в таких обстоятельствах.
«Ваше высочество, — ответили они, — успокойтесь: через несколько дней ваш отец, как мы и прежде заявляли, вернется в надлежащее состояние и к безупречному виду».
Однако среди них был молодой врач из рода Пунарвасу по имени Расаяна, юноша лет восемнадцати, занимавший наследственную должность в царском дворе, и царь относился к нему как к сыну. Он в совершенстве овладел Аюрведой во всех её восьми разделах и, обладая от природы острым умом, прекрасно разбирался в диагностике болезней. Теперь он стоял молча, со слезами на глазах и унылым видом. Когда принц обратился к нему со словами: «Друг Расаяна, скажи мне правду, если ты видишь что-нибудь неблагоприятное», он ответил: «Завтра на рассвете, ваше высочество, я изложу факты»…»
* Бетель – это жвачка из бетелевых орехов (плодов арековой пальмы), листьев бетеля (вечнозеленое растение рода Перец) и гашеной извести, которую в Индии, на Шри-Ланке и в Юго-Восточной Азии использовали и как лекарство, и как развлечение (аналог курева и алкоголя в одном флаконе).
(Гияс-ад-Дин жуёт бетель, изображение рубежа XIV-XVI веков, хотя практика сохраняется до сих пор, несмотря на вредность и неэстетичность)
«…На рассвете принц спустился во двор и, несмотря на то, что конюх, приближавшийся к дверям дворца, держал наготове лошадь, пешком отправился в свои покои. Там в спешке он отправил одного за другим гонцов и быстрых всадников на верблюдах, чтобы обеспечить прибытие брата. Умыв (заплаканное) лицо, он отказался от туалетных принадлежностей, принесенных слугами.
Услышав от растерянных молодых принцев, стоявших перед ним, невнятный шепот: «Расаяна, Расаяна», он спросил: «Ну, друзья, что с Расаяной?», на что все они тут же замолчали. Однако, когда их стали расспрашивать дальше, они с печальной неохотой объяснили: «Ваше высочество, он вошел в огонь». Принц побледнел (до цвета пепла), словно обожженный внутренним огнем, и его ослепленное горем сердце, вырванное с корнем, отказывалось успокоиться. «Благородный человек, — подумал он, — предпочел бы вовсе не быть, нежели, подобно простому человеку, произносить нежеланные и неутешительные слова. Его великодушная натура, сохранившаяся в тяжелых обстоятельствах, подобно чистому золоту обрела еще больший блеск, когда он вошёл в огонь»…».
Что я обо всём этом думаю, и почему стоит прочитать:
Скажу сразу (хотя, наверное, надо было ещё раньше сказать…) – «Кадамбари» на русский язык перевели, а вот с «Харшачаритой» никто не заморочился, и мне пришлось её читать в англоязычном переводе Э. Б. Ковелла и Ф. В. Томаса 1897-го года. На самом английском тексте эта дата, думаю, особо не сказалась, но читать было всё равно тяжеловато, хотя и интересно. Очень не хватало сносок, потому что часто переводчики просто приводили индийские названия и термины без всяких пояснений, и, если какое-то слово часто повторялось, я не выдерживала и лезла в поисковик узнать, что же это такое. Но при этом в целом суть повествования была ясна и в какой-то момент начала даже захватывать. Думаю, кстати, моё внимание удерживало не в последнюю очередь то, что я уже примерно знала, ху из ху, и что там должно быть дальше, и для меня удовольствие, как обычно, крылось в деталях. А их там немало.
Вообще изложение у Банабхатты, с одной стороны, характерное для индийских авторов, особенно античных и средневековых, с другой не лишено своеобразия. Он подробно расписывает и сельские пейзажи, и то, как меняется природа в разные времена года, и важнейшие события в жизни королевской семьи, будь то рождение принцев, свадьба принцессы или похороны махараджи. А ещё он подробнейшим образом расписывает внешность некоторых людей)
Мы тут подняли с одной читательницей как-то разговор о привлекательных чертах Хосрова Парвиза, и меня в результате накрыло интересное озарение – в отличие от западных и даже китайских авторов, ближневосточные и индийские капец как акцентируют внимание не только на женской, но и на мужской красоте, и Бана в этом от остальных не отставал – его описания каждого значимого перса, окажись он хоть сколько-нибудь и важен, и красив, занимали порой по странице, без преувеличений. И эпитеты там, скажем так, нестандартные) Вообще это произведение стало для меня настоящим кладезем метких сравнений и выражений. Как вам, например, такое: «…В третьем месте, в пылу страстного соперничества, толпы рабов вели войну сквернословия…»?)) Если что, это было из описания свадьбы Раджьяшри и Грахавармана) А уж как Бана проехался в самом начале по плагиаторам – это вообще шедеврально)
Ну и что правда, то правда – на лесть и похвалу для господина Харши и его родни поэт красивых слов не пожалел, расписав их всех прекрасными, мужественными, мудрыми и добродетельными в сотнях изысканных строк. Понятное дело, вздумай он критиковать поступки своего покровителя, тот быстро перестал бы быть покровителем, но всё-таки это слегка задалбливало, и вызывало рукалицо. Впрочем, в плане построения и динамичности повествования эта история, как по мне, не сильно уступит современной прозе и сериалам…особенно индийским) Так что тем, что заинтересовался, и для кого английский язык не помеха, я бы рекомендовала с этим произведением ознакомиться, тем более что оно небольшое. Я сказала гораздо меньше о нём, чем хотела бы, потому что оно полно было для меня открытий или катализаторов для открытий, но заметка и так вышла большой, так что на этом я умолкаю подобно Шахрезаде, когда наступало утро.
Если пост понравился, обязательно ставьте лайк, жмите на "жду новый пост", подписывайтесь, если ещё не подписались, а если подписались, то обязательно нажмите на колокольчик на моей странице (иначе алгоритмы могут не показать вам мои новые посты), и при желании пишите комментарии. Или можно подкинуть денежку. Это можно сделать в разделе "донаты".



































