KakTakTo4
Заказал очки с Алиэкспресса
Ну и говно, скажу я вам)
Здесь было несколько постов и куча хороших комментов о YIMARUILI - нашего китайского друга, продавца очка. Начитался, заказал. Продавец всё подсказал и рассказал, респект. Выбор пал на линзы 1.61 фотохром + синий фильтр + антиблик. Оправа TR90 (титановые из его магазина мне не понравились внешне).
Доставили за 9 дней. Еще не проверял, ставлю 5 звезд
Штош, обзор)
Во первых оправа. Она будто сделана из говна и палок и вот вот развалится. Но это то, с чем я готов был смириться. Прошлые были крепкие, хоть орехи херачь. Но легкие (хз какой материал). Эти легкие, но хлюпкие. Но, как я понял, в этом суть TR90. Так что едем дальше.
А дальше идёт во вторых. Линзы - максимально отвратительные. Они искажают всё, что находится чуть дальше центра. По бокам линз изображение плывет, причем как по линиям (эффект рыбьего глаза), так и по четкости (будто и нет у меня там никаких линз).
Делал эту картинку для продавца. Для не знающих английский: OK = "пойдет", NOT OK = "вы че, ёбу дали, это че за хуйня, как это терпеть вообще, вы в своём уме, что это блядь такое господи боже ты мой (дальше непереводимая игра слов)"
Также это изображение не передает ту "нечеткость", придется верить на слово.
В целом на этом моменте уже можно выкидывать эти очки в мусорку и тихо плакать над потраченными 5к. Но я также потестил функцию с синим фильтром. И... Его нет =)
Короче не занимайтесь хуйней, как я. Берите очки там, куда потом можете прийти с претензией)
Фотопруф:
Сейчас продавец также сказал, что вообще то на картинке-сравнении у меня его очки расположены наклонно. Вот еще фотка:
Вопрос про водонагреватель
UPD:
Реле заменил, всё работает. Всем большое спасибо!
UPD 1: Все советуют заменить реле, так и поступлю. Спасибо большое вам, отпишу о результатах (реле должно прийти послезавтра, 20го мая).
UPD2: Я всё таки решился соединить провода 1 и 2 для исключения реле. И... ТЭН работает как часы нагреватель! Так что завтра, думаю. всё должно получиться.
Привет! Отключили горячую воду на две недели, а значит самое время чинить бойлер!
Ну не заранее же, в самом деле.
Дисклеймер:
1. Тут будет вопрос для разбирающихся в этой теме (проблема мной не решена)
2. Я прям нуб нубяра в этом, так что для многих тут будет кринжатина
3. Далее буду пользоваться профессиональной схемой:
Ну, поехали. Сама проблема - бойлер перестал нагревать воду. Температуру воды он показывает корректно, датчик нагрева включен.
Что успел сделать:
1. Сопротивление у ТЭНа 40 Ом (2 и 3, с отключенными от остального контактами)
2. При включенном питании (а также при вкл. и выкл. нагреве, одинаково):
2.1. Между 4 и 5 - 220В
2.2. Между 1 и 3 - 220В
2.3. Между 1 и 2 - 220В
2.4. Между 2 и 3 - 0В
2.5. Заменил термостат (нахера?)
2.6. Послушал реле, щелкает при включении нагрева (красивое)
Всё это делал впервые с помощью моих верных друзей - ChatGPT и Grok. По их же совету и менял термостат, который, похоже, был рабочий. Дальше мне предлагаю заменить и реле, и ТЭН. В этот раз перед покупкой решил попросить вашей помощи, люди добрые. Подскажите, что делать дальше?
Бойлер Haier es50v-u1
Термостат Haier 250V 20A 50/60Hz 97-110гр. 0040400191
Реле Omron G4a-1a-e-cn 12vdc 20a250vac 2830C3
Из оборудования отвертки и мультиметр.
Аа
А
Снова Яндекс
Заказал в Маркет 120 15 (бывшая лавка) картофель готовый. А он оказался отвратительным, доесть так и не смог. Из за 200р чат открывать было лень, я и забил.
А у Яндекса появилась фича недавно. После заказа выходит маленький опрос, понравился ли вам %товар_с_прошлого_заказа%. И тут эта картошка. Жму нет, пишу краткий коммент. И снова забиваю, ни на что не надеясь.
А дальше вот:
Вот така хуйня, малята.
Маркет 120
Заказывал в Маркет 15 (бывшая лавка), предлагаю ребрендинг. Маркет 120 подходит идеально.
Как создать свой шиткоин за 200 рублей и стать миллионером (нет)
Дисклеймер: об этом говорили на reddit. Здесь будет инструкция с большим количеством скринов, чтобы любой желающий из русского комьюнити мог повторить.
Дисклеймер 2: автор недоперевода-полуинструкции не супер знаток крипты и вообще полный нуб. Мы просто балуемся)
Для ЛЛ
1. Скачиваем Pera Algo Wallet на телефон
2. Покупаем ALGO (штук 10)
3. На app.algodesk.io создаём монету
4. На app.tinyman.org добавляем ликвидности (больше добавите ALGO - больше цена вашей монеты)
5. Ваша монета никому не нужна ))0)
Итак, начнём.
Создаем кошелёк:
После этого вам дадут несколько слов. Запишите куда нибудь и забудьте. Если вы захотите воспользоваться кошельком на другом устройстве или после переустановки - без этих слов не получится.
Далее вас спросят, какие слова находятся на определенных местах. Проходите проверку, вводите название кошелька (просто для удобства) и переходите в сам кошелек. Он еще предложит использовать пин код и отпечаток пальца.
Покупаем монеты:
Например, на Бестчейндж за 200 рублей можно прикупить 12 штук, нам за глаза. (Я взял на 10$ на Бинансе, вышло на ~41 ALGO).
Как пользоваться Бестчейнджом - выбираете, что отдаете (если рубли, то выбираете с какого банка), и что хотите получить (Algorand). Можно воспользоваться поиском. Далее кликаете по калькулятору и пишите, сколько денег готовы отдать.
Выбираете обменник с хорошим курсом и большим количеством отзывов
Переходите на выбранный обменник, вводите снова сколько хотите отдать. Вводите адрес своего ALGO кошелька и оплачиваете.
Адрес кошелька в приложении тут:
Создаём актив:
Переходим на app.algodesk.io. Подключаем кошелек.
После появится QR код, сканируем через приложение, подтверждаем.
Нажимаем создать актив и заполняем выделенные поля.
Name - Полное название
Unit Name - сокращенное из больших букв
Total Supply - сколько монет будет выпущено
Decimals - сколько цифр после запятой будет использоваться (например у рубля будет 2 цифры - копейки)
Пусть наша монетка будет называться Elona Musk (EMUSK). Создаём (Create)
Далее в приложении выйдет подтверждение. Если всё успешно - поздравляю, вы владелец новой монеты! Остался последний шаг.
Добавляем ликвидность:
Переходим на app.tinyman.org. Подключаем кошелек, как в прошлом шаге.
Нажимаем на сайте OPT IN и снова подтверждаем в приложении. После подключения кошелька переходим в Pair и создаём пару.
1. Кликаем на второй слот (я сначала делал на первом, вроде неважно).
2. See All
3. Убираем галочку
4. Выбираем свой актив
5. Создаём пул
6. Попросит подтверждение, OPT IN
7. Добавляем свои монеты:
От этого будет зависеть их первоначальная цена. Я добавил 39 ALGO и 780 EMUSK, значит за 1 ALGO можно купить 20 EMUSK (или 1 EMUSK за 0.05 ALGO)
Ну вот и всё. Добавляете ликвидность, подтверждаете всё в приложении иииии... Вы долларовый миллионер! Например у меня есть 1 миллиард монет, каждая стоит 0.05 ALGO или 0.0125$. А это 12 477 000$ в моем кошельке. (я ж правильно посчитал, да?)
Конечно, их нельзя снять.
Их тупо никто не купит (читай не обменяет свои ALGO на ваш шиткоин).
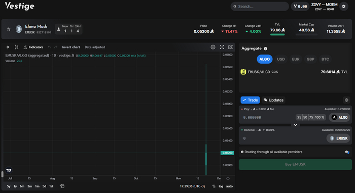
Зато можно полюбоваться графиком на сайте vestige.fi. Например, вот мой.
Можете делать со своей монетой что захотите, всё как с реальной монетой (каковой она и является).
P.S. Пост не для рекламы своей монеты. Ее НЕ надо покупать, за ней нет ничего, кроме этой статьи. Она никому не сдалась)





















