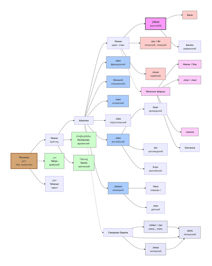
Прикольные диаграммы строит DeepSeek
flowchart LR
%% Корень в центре слева
Root[<b>Йоханан</b><br/>יוחנן<br/>«Бог милостив»] --> Greek[<b>Иоанн</b><br/>Ιωάννης]
%% Основной ствол горизонтально
Greek --> Latin[<b>Iohannes</b>]
Latin --> CS[<b>Иоанн</b><br/>церк.-слав.]
CS --> IVAN[[<b>ИВАН</b><br/>(русский)]]
%% Ветви вверх и вниз от ключевых узлов
%% От Йоханана вверх (Ближний Восток)
Root --> Yahya[يحيى<br/><b>Yahya</b><br/>арабский]
Root --> Yohanan[יוחנן<br/><b>Yohanan</b><br/>иврит]
%% От Иоанна вверх (восточные)
Greek --> Hovhannes[Հովհաննես<br/><b>Hovhannes</b><br/>армянский]
Greek --> Yannis[Γιάννης<br/><b>Yannis</b><br/>греческий]
%% От Latin вверх (Западная Европа 1)
Latin --> Jean[<b>Jean</b><br/>французский]
Latin --> Giovanni[<b>Giovanni</b><br/>итальянский]
Latin --> Juan[<b>Juan</b><br/>испанский]
Latin --> Joao[<b>João</b><br/>португальский]
%% От Latin вниз (Западная Европа 2)
Latin --> John[<b>John</b><br/>английский]
John --> Sean[<b>Sean</b><br/>ирландский]
John --> Ian[<b>Ian</b><br/>шотландский]
John --> Evan[<b>Evan</b><br/>валлийский]
Latin --> Johann[<b>Johann</b><br/>немецкий]
Johann --> Hans[<b>Hans</b><br/>(народн.)]
Johann --> Jens[<b>Jens</b><br/>датский]
%% От CS и Ивана (славянские)
CS --> Yan[<b>Jan / Ян</b><br/>польский, чешский]
CS --> Jovan[<b>Jovan</b><br/>сербский]
IVAN --> Vanya[<b>Ваня</b>]
IVAN --> Ivanko[<b>Іванко</b><br/>украинский]
%% Северная Европа отдельно справа
Latin -.-> Nordic[<b>Северная Европа</b>]
Nordic --> Jan2[<b>Johan / Jan</b><br/>швед., норв.]
Nordic --> Janis[<b>Jānis</b><br/>латышский]
Nordic --> Jonas[<b>Jonas</b><br/>литовский]
%% Женские формы как отдельный блок справа
CS -.-> Female[<b>Женские формы</b>]
Female --> Ivana[<b>Ивана / Яна</b>]
Female --> Jane[<b>Jane / Joan</b>]
Female --> Jeanne[<b>Jeanne</b>]
Female --> Giovanna[<b>Giovanna</b>]
%% Стилизация
classDef root fill:#d4a574,stroke:#8b4513,stroke-width:3px
classDef russian fill:#f9f,stroke:#333,stroke-width:3px
classDef west fill:#aaccff,stroke:#333
classDef east fill:#ccffcc,stroke:#333
classDef slavic fill:#ffcccb,stroke:#333
classDef nordic fill:#e6e6fa,stroke:#333
classDef female fill:#ffccf9,stroke:#333
class Root root
class IVAN russian
class John,Jean,Giovanni,Juan,Johann west
class Yahya,Hovhannes,Yannis east
class Yan,Jovan,Vanya slavic
class Jan2,Janis,Jonas nordic
class Female,Ivana,Jane,Jeanne female
%% Связи для лучшей компактности
Jan2 --> Janis
Jonas --> Janis














