Первый раз в А класс
Сейчас будет что то на зумерском.
Хочу сказать сразу, что не являюсь аудиофилом, я просто люблю послушать хорошую музыку.
Не буду томить предысторией, но наигравшись с тдашками, решил перейти на что то посерьезнее. Выбор у меня был между ламповой и транзисторной схемотехникой.
Взвесив все за и против, остановился на транзисторах, так как на ламповый - у меня денег не было (и нет). Посидев пару дней в тырнете, нашел то, что мне подходит по финансам, по уровню профразвития и моего недоразвитого мозга.
Остановился на схеме Джона Лисли Хууда от 1969 года.
Схема - стара как мир и испытана всеми, кому не лень. Так что с поиском информации по сборке и настройке (они написаны в каждой первой статье) проблем не возникло.
Также, хотелось сделать его достаточно компактным, потому отказался от встроенного блока питания, взял бп от старенького ноутбука. Знаю, что не тру.
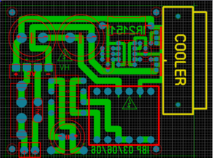
Первым делом развел плату, сделать мне это достаточно компактно не получилось. Вышело большое расстояние между деталями, да и дорожки делал специально потолще.
После сборки, сразу же начал играться с выходными транзисторами. Попробовал почти все, что у меня было, начиная с кт817 и заканчивая 2sc2625.
Остановился я на последних - 2sc2625. Они понравились по звучанию и сравнительно не сильно греются. Так же понравились кт817ые и кт805ые, но первые - не удовлетворили по выходной мощности, а ко вторым я замучался провода обратно припаивать.
Определившись, приступил к сборке второго канала и в этот момент, задумался о корпусе.
Решил делать из орг стекла. Мудрить с ним я не стал, классическая коробка с радиаторами по бокам.
Корпус с размерами 200х200х50. Достаточно много места заняли платы 85х55.
Настройка происходит очень просто (ну если я справился, то кто угодно тоже сможет), по факту все настраивается подбором нескольких резисторов. Здесь, не знаю, правильно ли я сделал, но ток покоя установил по 1,2А при 20В питания.
От себя, я добавил только простенький регулятор громкости на паре транзисторов и рассчитал цепь Цобеля под свои колонки. Теперь осталось только разобрать это все, покрасить и собрать обратно.
Отверстия делал для маленького кулера, чтобы хоть как-то воздух внутри циркулировал, но он оказался настолько шумным, что мешал прослушиванию.
Итог:
- По моим меркам - звучит достойно.
- При нагрузке в 4 Ома, выходная мощность составила примерно 6,2 Ватта на канал.
- Четыре радиатора площадью 350см - нагреваются примерно до 80ти градусов.
- Потребление составило 50 Ватт, что вполне укладывается в теорию о КПД А класса (15-17%).
Если кому-то интересно, то затраты на усилитель составили примерно 3000 рублей. Без учета рассыпухи, так как почти все необходимое нашел дома, кроме: радиаторов, недостающих транзисторов и разъемов.
Этот пост не для всех, а для себя, как отчет о проделанной работе.
Возможно что-то, где-то не совсем правильно или грамотно написано, за что - заранее извиняюсь.
Ничего сверхестественного я не ожидал услышать, как и сделать. Главным критерием было собственное удовлетворение.
На этом, пожалуй, все. С Наступающим Новым Годом!



































