Расчетное шутковое
Взято у всратых https://t.me/missilememe
Взято у всратых https://t.me/missilememe
Давным давно — когда я ещё был молод и верил в науку и человечество, и работал над кандидатской — была у меня одна задачка. Занимался я тогда Монте-Карло моделированием газов. Так делают, когда уравнения Навье-Стокса мало применимы. Ну, вы уже поняли: нужно отследить миллиончик-другой траекторий отдельных молекул, как они летят-сталкиваются, и по ним составить картину, что там происходит. Численное решение уравнения Больцмана (это не совсем правда, но так мы говорили), высокая размерность которого не позволяет решить его конечно-разностными методами.
Чтобы снизить трудоёмкость вычислений, задачи старались свести к 2D постановке. Например, к осесимметричной.
Ячейки сетки в таком случае представляют собой эдакие концентрические втулки-шайбы. Но возникает геометрическая проблема: площадь внутренних ячеек, что ближе к оси, намного меньше, чем внешних, периферических. А плотность частиц всюду сопоставима. Итого, у оси частиц постоянно не хватает, а на периферии их наоборот, больше чем нужно. Как в таких случаях поступают? Очень просто. Упрощая для наглядности, область разделяют надвое (условно белая и чёрная на рисунке), и используют в них разную плотность частиц. Когда частица из "белой" зоны переходит в "чёрную", её дублируют, а если наоборот — уничтожают с вероятностью 50%. Внутри частиц становится побольше, снаружи — поменьше, что здорово помогает. Но за это приходится платить повышенными флуктуациями: плотности, импульса, энергии. Флуктуации плотности — самые неприятные, так как обмен частицами происходит только через их истоки и стоки, а импульсом и энергией — ещё и через стенки.
Как же снизить флуктуации плотности? Долго я бился над этой проблемой. Потом устал, и, чтобы отдохнуть, отвлёкся и стал читать про то, как живут свободные либеральные страны. Очень уж занимал меня тогда вопрос, почему они такие богатые, а мы — нет.
И вдруг... ЭВРИКА!
Как раз тогда я читал про расовую сегрегацию в США. Самые лучшие места, например, в общественном транспорте, были только для белых. Неграм нельзя было их занимать. Остальные места можно было занимать как белым, так и неграм. Но если места для белых заняты, то белый может попросить негра освободить место, которое не только для белых, и негр должен подчиниться.
Это навело меня на следующий подход. Когда частица дублируется, переходя из белой области в чёрную, то одна копия помечается белой, а вторая — чёрной. Белым частицам разрешено свободно вернуться из чёрной области назад в белую. Частицы-негры же за такое немедленно караются смертью.
И это в самом деле здорово помогло, точность расчётов после такой доработки метода заметно подскочила. Весьма ценной пришлась мудрость свободной либеральной страны!
И ведь действительно, за что "просвещённые" хвалят либерализм? За уверенность в завтрашнем дне. Можно смело планировать свою жизнь на десятилетия вперёд, не боясь кризисов и катаклизмов. Конечно, если ты белый. Пока ты видишь вокруг себя негров с дебильной жизнерадостной улыбкой — беспокоиться тебе не о чем. Если что, они будут страдать первыми. Вот когда негры закончатся... Но такое уж совсем редкость, да и государство в таких случаях обязательно придёт на выручку всем too white to fail. На то ты и собственник свободы, не зря твои предки за неё боролись, индейцев на куски рвали и жопу англичанам с берега показывали. Не то, что эти негры, приплывшие из Африки сразу на всё готовенькое.
Ну а если ты негр... Йо, твои проблемы, чувак, закон есть закон. Никто не виноват, что ты родился чёрным. Предъяви претензии своей мамаше. Но сейчас, поскольку свободных мест для тебя нет, будь законопослушным гражданином и ползи на кладбище по-хорошему. Не создавай окружающим риска окочуриться от шальной полицейской пули.
Главное, войну во Вьетнаме коммунистам не проиграть, а то сразу как полезут BLM из всех щелей... и хана Америке.
В "диких" странах, вроде России, конечно, всё совсем не так. Тут если какой катаклизм или кризис, то достаться может любому. И "атлантам" может прилететь, Березовский с Ходорковским подтвердят. И государственная должность не даёт полной гарантии. Да как только мы тут живём, без цветовой-то дифференциации! Как вообще можно что-то в таком бардаке спланировать! Вон, немцы и те догадались линейкой носы мерить, да пошли наяривать, дела у них и наладились. А мы...
Но даже этот научный успех не поколебал тогда моих коммунистических взглядов. Они вообще очень сильно распространены во всех государственных учреждениях. Кроме, может, особо коррумпированных, или щедро прикармливаемых за либерализм московских. Кто в государственной компании поработал, тот фишку сечёт.
Да и если взять российских либералов — те, что патриоты, а не те, что за внешнее управление — так они за что выступают? За патернализм государства в отношении бизнеса. Так ещё при царе было, читаешь 150-летней давности заметки, а как никогда актуально. За счёт кого может быть такой патернализм? За счёт трудового народа. Кого же ещё!
Вот, взять наши пошлины на автомобили. Зачем их ввели? Чтобы сделать хорошо капиталистам. Дескать, так они подобреют, начнут в производство вкладываться, да и делать будут не "жигули", а что поприличней. Продажи вырастут, глядишь, и зарплаты будет повод повысить. С позиции либерализма всё верно: на то и нужно либеральное государство, чтобы помогать "атлантам" строить "быдло". С позиции утопического свободного рынка, если капиталистам не хватает инвестиций, они должны были бы получить их допэмиссией акций. Акции купили бы те, кто этим капиталистам доверяет. Правда, они тогда вошли бы в долю, с ними пришлось бы делиться властью и прибылью. С кем, с какими-то "неграми"? Это против принципов либерализма! Негры на плантаторов должны бесплатно работать! Пускай пошлины платят! Тогда всё правильно: мы перед всяким сбродом отчитываться не должны, захотим — производство модернизируем, а захотим — дворец построим, или яхту купим. Будем там на золотых унитазах малолеток трахать. Мы же — капиталисты, лучшие из лучших, "атланты", без нас небо упадёт на землю, мы заслужили!
Да, было время, когда и я страдал либеральным помешательством. Сразу, когда ушёл из науки в коммерческий сектор, заметно нарастив, кстати, доход. Я же теперь сам себя кормлю, не на милость какого-то государства надеюсь! Появились первые деньги, которые оставались после затрат первой необходимости. Захотелось их куда-нибудь вложить, чтобы не пропали. А как раз рядом строили новый офисный корпус. Ходили слухи, что на продажу. Коммерческая недвижимость — модная была тогда тема. И вот, я через завсклад, директор магазин применив некоторую социальную инженерию, вышел на продавцов. "Миллион баксов этаж, тебе сколько этажей?". Говорю, мне бы каморку, квадратов 10. "Мы только этажами продаём, как ты вообще нас нашёл, нищеброд?". А кто, спрашиваю, каморку мне сможет продать? "Не знаем, отстань, мы люди занятые, нам работать надо!". Всё! Вся либеральная дурь вышла из меня мгновенно! За один телефонный звонок! Ну и в довесок потом евро по 100 рублей в 2015 году, при той же зарплате в рублях. Потом банковский кризис 2017-2018. Но это уже так, закрепление пройденного.
В общем, охмелить меня либеральными сказками уже никому никогда не удастся. Но молодёжь жалко. Она ведётся. Всё-таки либеральные сказки специально под молодёжь и выдумывались. Взрослых людей понятно, что так просто не провести. Можно только призывать молодёжь их не слушать, обзывая ватниками и неудачниками. Ну и приплачивать некоторым, чтобы поддакивали с ютуба.
Только возврат к коммунизму даст России хоть какие-то шансы выжить в большой либеральной помойке. Если кроме крепостных инвестировать в экономику некому, то пусть и принадлежат предприятия не лучшим ворам, а тем, на чьи деньги они на самом деле строятся.
Итак, продолжаем познавать матанализ в физике. Перед прочтением очень рекомендуется ознакомиться с первой частью, но если коротко, то тезисно напомню:
- Функция - зависимость одной величины от другой или других
- Производная отражает скорость роста функции, является отношением дифференциала функции к дифференциалу аргумента, сами дифференциалы - бесконечно малые приращения
- Интеграл является действием, обратным взятию производным, и в то же время является операцией суммирования бесконечно большого числа бесконечно малых величин
- Дифференциальное уравнение - уравнение в котором неизвестной является некоторая функция
Ну а теперь продолжаем
Поскольку мы с вами уже освоили диффуры, интегралы и производные, то сейчас сами по себе они нас интересовать не будут. Будем считать, что если уравнения у нас уже есть, то мы гарантировано можем решить задачу. Сейчас сделаем упор на то как составлять уравнения для задач
Общее правило довольно простое: нужно записать известные из физики формулы, которые могут что-то описывать в задаче, ограничения, при этом их должно быть достаточно для однозначного решения задачи, не больше, не меньше. Сходу может быть непонятно: а какие именно формулы подходят, какие такие ограничения надо задавать, как понять, что уравнений достаточно и так далее. Поэтому все эти моменты мы разберем, и разберем на примере, так будет понятнее
И для этого возьмем вот такую задачу:
Звучит задача, конечно, немного страшно. Но это только так кажется. Как я написал выше, нужно записать необходимые формулы и из них искать решение, и для удобства, будем делать это последовательно
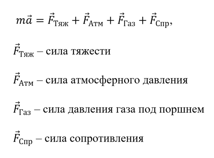
И первая формула, что приходит в голову, - второй закон Ньютона для поршня. Действительно, здесь на поршень будет действовать куча всяких сил, под действием которых он будет как-то двигаться, а движение поршня нам как раз и надо описать. Помимо этого, понятно, что двигаться он может только вверх-вниз, поэтому и рассматривать движение стоит только в этом направлении (то есть в проекции на это направление, но об этом чуть дальше). Уже что-то вырисовывается:
Теперь разберемся с силой, действующей на поршень (ну вернее силами, F в уравнении заменится на сумму сил). Поршень находится в поле тяжести, значит на него будет действовать сила тяжести. Также есть внешнее атмосферное давление, которое будет вдавливать поршень. С другой стороны, под поршнем же ведь газ, который тоже будет с какой-то силой его выталкивать. А еще при его движении будет возникать сопротивление. Вот эти 4 силы и будут вызвать движение поршня:
Теперь, как я думаю в уже поняли, нужно узнать, чему будет равна каждая из сил (очевидно, что для полного описания движения поршня нам будет достаточно определить все эти силы: тогда мы будем знать ускорение поршня в любом его положении и, соответственно, сможем из уравнения определить его движение). Ну с силой тяжести все просто, F = mg. С силами давлений (от атмосферы и от газа в сосуде) тоже все довольно понятно: давит и то, и то на поршень в каждой точке одинаково (так как газы однородны), поэтому можно воспользоваться простейшей формулой, связывающей давление и силу: F = pS. Сила сопротивления тоже не сложная, F = rv, в условии ж сказано. Так что слегка перезапишем наше уравнение, и перейдем к проекциям
Оставлю примечание насчет проекций. Нам, понятное дело, работать с векторами очень неудобно, поэтому мы их переводим в обычные числа - проекции векторов. Сама по себе проекция получается при опускании перпендикуляров (на картинке ниже), но при этом ее прелесть в том, что она отражает направление вектора. Если он сонаправлен с тем, на что проецируем, то проекция будет положительна, противоположно направлен - отрицательно. Ну а если вектор находится под углом к тому, на что проецируем, то проекция будет меньше, чем длина этого вектора (если что, длина вектора силы равна числовому значению силы, то есть это не совсем привычная длина в метрах и сантиметрах). Короче вот:
Ускорение и скорость проецируются как сонаправленные с осью, на которую проецируем. Это объясняется тем, что проекции скорости и ускорения есть ни что иное, как производные координаты. Проверить довольно легко, просто сверяя знаки проекции и производной при различных направлениях вектора
Вернемся к нашим барашкам. В силе тяжести неизвестных нет, она нам сразу известна. В силе сопротивления есть скорость, но скорость определяется из самой диффуры (искомая функция в дифференциальном уравнении), поэтому ее мы оставляем так. С атмосферным давлением тоже все предельно просто: мы всегда знаем силу его давления, давление и площадь то нам даны) А вот с давлением газа в сосуде сейчас будем разбираться
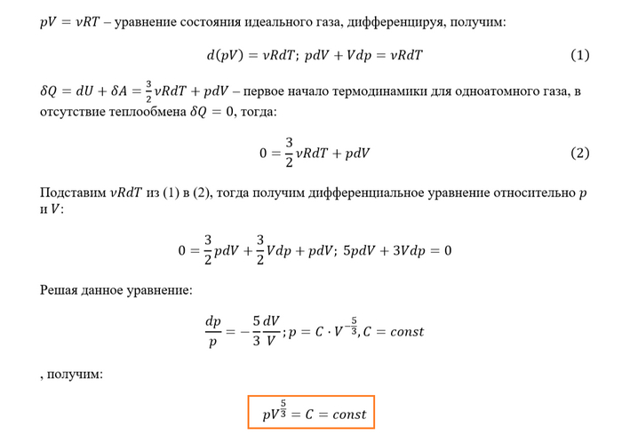
Что приходит в голову в первую очередь, когда мы пытаемся описать газ? Уравнение идеального газа есестно. Поскольку цифры здесь не какие-то экстремальные, то оно будет вполне рабочим, поэтому им и будем пользоваться. Запишем его пока в уме) По условию, у нас еще газ теплоизолирован. Хм... Понятно, что нужно еще какое-то уравнение, которое будет описывать газ без теплообмена. А какое уравнение содержит в себе подводимое тепло? - Первое начало термодинамики, конечно. Из этих двух уравнений мы можем получить третье, уравнение адиабатного (без теплообмена то есть) процесса. Вот вывод, если кому интересно, вообще можно это уравнение и без вывода использовать:
В нем у нас есть давление, объем и какая-то константа. Ну давление мы выразим, а что делать с объемом и константой? С объемом все просто, у нас ведь газ находится в цилиндре, значит, объем его – это площадь основания цилиндра на высоту. То есть на высоту поршня над дном. Снова неизвестная? А вот и нет, высота цилиндра определяет положение поршня, поэтому она у нас перестанет быть неизвестной при совокуплении с первым уравнением (вторым законом Ньютона, оно ж ведь и будет описывать положение и движение поршня):
Ну а что касается константы - какой момент времени мы бы ни выбрали, константа останется константой. То есть, она равна давлению с объемом и в какой-то произвольный момент, и в начальный. А значит мы ее просто напросто заменим на давление и объем в положении равновесия (для них ведь это тоже выполняется). А как посчитать давление в положении равновесия - тоже все просто, у нас ведь поршень должен будет оставаться неподвижен, то есть понадобится еще одно уравнение, для движения, и тут опять таки подойдет 2 закон Ньютона, только в этот раз скорость и ускорение мы сразу занулим, а положение поршня будет таковым, каковым было изначально. Возьмем уже выведенный закон Ньютона и переделаем его под наши нужды, ну а потом запишем наконец силу давления:
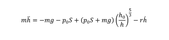
У нас в неизвестных теперь остались только характеристики движения, а они определятся из дифференциального уравнения (2 закона Ньютона) Доведем до конца уравнение для поршня. Подставим найденные силы, заменим скорость и ускорение на производные координаты (за координату мы выбрали высоту поршня над дном) и получим, наконец, конечное уравнение:
Буквы h с точками - это как раз скорость и ускорение. Вспомните, как обозначаются производные по времени
И вот у нас получилось нужное нам дифференциальное уравнение. Добавляя к нему ограничения, то есть начальную высоту цилиндра (дана в условии, сумма высоты в равновесии и расстояния, на которое поршень подняли) и начальную скорость (по условию равна нулю), у нас будет достаточно всего для однозначного решения задачи (по сути, задача свелась к одному дифференциальному уравнению второго порядка, для него нужно два начальных условия, поэтому так).
Оставлю небольшое дополнение: количество ограничений, нужных для задачи мы определяем путем суммирования порядков старших производных функций. Например, было 2 диффура для функций x(t) и y(t) (сколько диффуров - столько и неизвестных функций), причем в общем в двух уравнениях мы встречаем старшие производные x'''(t) (3 порядка) и y''(t) (2 порядка). Тогда количество ограничений (начальных или граничных условий) будет равно 3 + 2 = 5.
Аналитическое решение данное уравнение имеет только при малых изменениях h (попробуйте решить самостоятельно, позже разберем этот вариант), поэтому сейчас воспользуемся численным моделированием и решим это уравнение при помощи Wolfram Mathematica


Код для численного моделирования и график функции, полученной численным решением
Собсна, задача решена. Также оставлю в виде картинки ее полное решение, вдруг кому так удобнее:
А, ну и еще кое-что красивое - анимация данного процесса (выполнена кстати тоже в Wolfram-е, цилиндр если что серый, а поршень оранжевый):
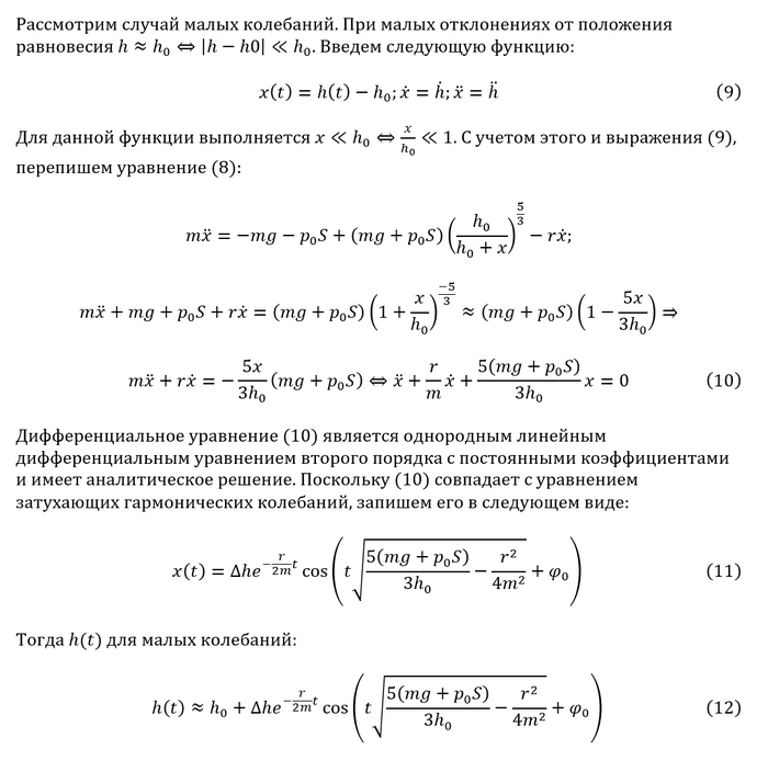
Выше я упоминал про случай с малым отклонением от положения равновесия. Давайте рассмотрим его (а после поймем, почему это так важно)
Что означает малое отклонение, думаю понятно: поршень колеблется очень близко к положению равновесия. Иными словами, если мы из функции h вычтем h0 (которое соответствует положению равновесия), то полученная величина (она и будет являться отклонением от положения равновесия) будет значительно меньше, чем h или h0
Но что нам дает этот факт? Разность h и h0 значительно меньше самих h и h0, а значит разделив разность на, например, h0, мы получим очень маленькое число, и такая функция может с достаточно высокой точностью считаться бесконечно малой, и к ней можно применять формулы для этих самых бесконечно малых (например, зануление величин более высокого порядка малости для дифференциалов, если забыли, гляньте первую часть :) ). А они позволяют очень удобно преобразовывать уравнения, и сейчас мы как раз на это посмотрим (хотя я выше уже проспойлерил, что для них мы получим аналитическое решение диффуры)
Как я уже сказал, мы будем использовать формулы для бесконечно малых, так давайте сперва эту бесконечно малую получим. Как? Так уже же находили, вычтем h0 из h:


В последних двух строках мы получаем выражения, которые подставим вместо h
Сама новая функция x не будет являться бесконечно малой. В принципе, это и так понятно, абзацем выше написал, но на всякий случай. Вернемся к задаче и преобразуем дифференциальное уравнение с учетом того, что x/h0 - бесконечно малая:
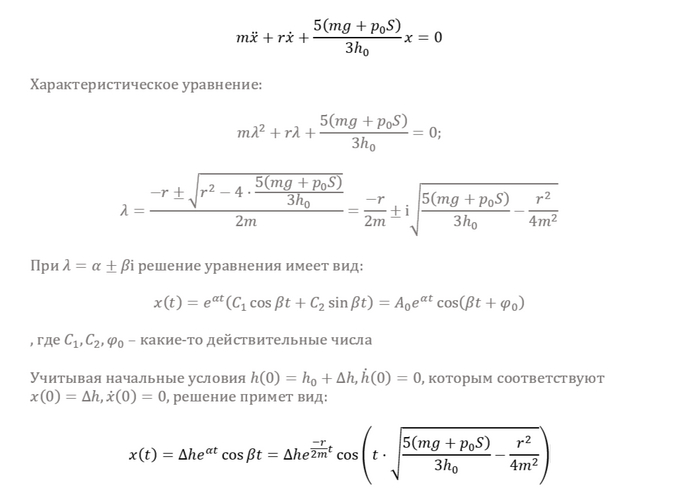
Что мы видим? - А мы видим линейное дифференциальное уравнение с постоянными коэффициентами, которое крайне легко решается аналитически (надеюсь, все хотя бы краем глаза глянули, как это делается :)?):
Попробуйте на досуге доказать, что решение второй вариант решения (только с косинусом) тоже является решением (делается несложно, подстановкой). Более интересный вариант - доказать что эта же форма является общим решением диффура
А что, собственно, примечательного? Да то, что в этой довольно сложной задаче мы смогли получить ответ не численным моделированием, а в виде формул. То есть мы получили результат не только для конкретных условий, которые заданы в задаче, а вообще для всех возможных, лишь бы начально отклонение было маленьким (кстати, интересный факт, для любых колебаний с малым отклонением от положения равновесия мы можем получить аналитическое решение, попробуйте доказать это на досуге). Да, это решение, конечно, приближенное. Однако оно все же довольно точное, и помимо того, позволяет гораздо лучше исследовать то или иное физическое явление
И обращу внимание, почему это важно. Да, здесь диффур компьютер решает довольно быстро. Но и диффур у нас всего один и только лишь от времени. Попадись нам 3-мерная, да еще и нестационарная задача (речь про диффуры в частных производных), и решение бы мы ждали довольно долго, к тому же такое решение само по себе не получится толком проанализировать. Поэтому в практических задачах важно уметь находить, подбирать какие-либо приближения, которые позволят хотя бы часть задачи из численного решения перевести в аналитическое
Ну а кому интересно удостовериться в точности, вот различие между численным и приближенным аналитическим решениями, вот графики:




Обратите внимание: даже для нашей изначальной задачи, где отклонение от положения равновесия довольно большое, погрешность составляет не более 10%. Ну а для случаев, где отклонение действительно мало, и того меньше: не более сотой процента. Это, в общем-то, довольно хорошая точность
Ну и приведу еще полное решение картинкой (опять таки, вдруг кому так удобнее):
Что ж, на этом можно закончить мучать поршень с цилиндром) Но я попрошу вас здесь сделать паузу и пробежаться глазами по решению. Обратите внимание на подход: мы сперва записали одно из уравнений, которое должно будет что-то описывать в задаче (закон Ньютона), расписали его для случая в данной задаче. В результате у нас появился ряд дополнительных неизвестных, которые мы последовательно определяли, используя еще какие-либо формулы (сперва раскрыли каждую из сил, затем, так как у нас получилось неизвестным давление, записали формулы для газа, из них нашли давление и подставили в уравнение, и когда неизвестные в уравнении кончились, решили само уравнение). А при рассмотрении малых отклонений - внесли этот факт в уравнение. Думаю, осмысление и понимание этого принципа (записали формулу(-ы) и последовательно избавляемся от неизвестных в ней (них) при помощи других формул) позволит преодолеть такую проблему, как "не понятно, с чего вообще начинать решение". Хотя, конечно, тут еще будет важен опыт, то есть надо понарешивать задачек
Естественно, последовательно записывать и изменять уравнения - не единственный подход. Мы можем рассматривать бесконечно малый элемент какого-то процесса, также возможен вариант, когда мы записываем сразу все исходные уравнения и потом уточняем и редуцируем к более простой (в соответствии с условием). Но о них как-нибудь в другой раз...
Ну а на этом пост подходит к концу. Надеюсь, мне удалось изложить тему понятно, но если остались какие-то вопросы, то смело задавайте их в комментариях
Всем добра и аналитических решений!)
Задача: В стакан наливают воду и затем бросают в него кубик льда, отпуская его почти на уровне воды.
1. Какая часть кубика будет погружена в воду, когда он остановится?
2. Как будет двигаться кубик после того, как его отпустят?Казалось бы, одна задача, оба пункта про механику, ну значит и решаться они должны похоже, так ведь? А вот и нет! Первый пункт задачи сможет решить любой семиклассник, если сказать ему плотности льда и воды
А вот со вторым пунктом теми же формулами у нас ничего не получится. Можете сами попробовать решить - даже с упрощениями тут ничего не выйдет. И дело тут в том, что во втором пункте у нас ускорение (ну то есть силы, действующие на кубик льда) и перемещение (то есть погружение кубика в воду) связаны между собой. Ну и скорость там до кучи. И тут совершенно непонятно становится, а как использовать то те формулы из школы
В стандартной, базовой (не профильной) школьной программе с советских и до нынешних времён эта задача успешно решается в упрощённом виде: без учёта трения. Причем решается дважды: для математического маятника и для колебательного контура.
С конца 1970-х годов в связи с тем, что в 60-х (с учебниками Кочеткова по алгебре, а потом Колмогорова) в школы ввели производные, эти задачи стали решать, в учебниках по физике (Мякишев-Буховцев, начиная с 1977 или около того) прямо пишут про вторую производную:
Но решали эту задачу и раньше, только слово "производная" не звучало.
Как-то решали задачу и еще раньше, без привлечения производных даже в неявном виде (по аналогии между математическим и коническим маятником). Например, в 1930-х годах в учебнике Соколова для 9 класса.
Вот вам и ситуация, когда "ускорение (ну то есть силы, действующие на кубик льда) и перемещение (то есть погружение кубика в воду) связаны между собой".
Но мы пока можем решить лишь задачу о характере и периоде колебаний кубика льда в воде. Что насчет затухания, где, как вы выразились, "и скорость там до кучи".
В стандартной школьной программе эта задача не решается. Но она нередко решается в профильных курсах (в допущении, что сопротивление линейно по скорости).
Всем доброго времени суток
В своих постах я (да и вообще многие, кто постят какие-либо сложные расчеты) довольно часто пользуюсь интегралами, дифференциальными уравнениями и прочими прелестями матанализа. И, очевидно, немалый процент читателей сталкивается с проблемой - не совсем понятно, чего это такое тут понаписано на картинках с формулами. Поэтому нужно сие дело исправлять) К тому же под последним постом пикабушники @stormspeller и @Finch182 писали о необходимости статейки, которая объяснит, что как матанализ и диффуры использовать в физике (отдельные пасибки за тему для поста). А потому - начинаем постигать матанализ)
Но перед этим предисловие, лучше его прочитать. Довольно много моментов именно из матанализа я буду опускать. Связано это с тем, что и материала в довольно много (что уж говорить, если производную, интеграл и диффуры изучают в университетах 2, а то и более семестра), и часть информации будет не особо нужна на практике. Пост будет больше направлен на то, чтобы понятно изложить, что и как устроено в матанализе, зачем он нужен и как им решать задачи из физики. Воспринимать пост как учебное пособие не стоит, скорее как точку входа в этот раздел математики. Если же вы захотите глубже погрузиться в матан - стоит почитать вузовские учебники, также в посте я оставлю ссылки на сайты, где можно поучиться технике (то есть научиться находить производные, интегралы, решать дифференциальные уравнения)
А, ну и да, оставлю оглавление 1 части, чтобы можно было просмотреть, какие и где темы тут есть и промотать то, что уже знаешь:
1. Зачем физике матанализ?
2. Что такое функция и какой она бывает
3. Производная и дифференциал: как маленькие величины решают большие задачи
4. Что такое интеграл, зачем он нужен и каким бывает
5. Дифференциальные уравнения - уравнения для функций
Во 2 части будет применение этих знаний в задачах из физики (к сожалению, в один пост поместить все не получится из-за ограничения по количеству картинок)
Вот теперь можно начинать
Начать рассказ про матан я бы хотел все же с того, что покажу, а зачем он вообще нужен. И удобнее всего, на мой взгляд, это можно отразить на примере какой-нибудь задачи, например, такой:
В стакан наливают воду и затем бросают в него кубик льда, отпуская его почти на уровне воды.
1. Какая часть кубика будет погружена в воду, когда он остановится?
2. Как будет двигаться кубик после того, как его отпустят?
Казалось бы, одна задача, оба пункта про механику, ну значит и решаться они должны похоже, так ведь? А вот и нет! Первый пункт задачи сможет решить любой семиклассник, если сказать ему плотности льда и воды
А вот со вторым пунктом теми же формулами у нас ничего не получится. Можете сами попробовать решить - даже с упрощениями тут ничего не выйдет. И дело тут в том, что во втором пункте у нас ускорение (ну то есть силы, действующие на кубик льда) и перемещение (то есть погружение кубика в воду) связаны между собой. Ну и скорость там до кучи. И тут совершенно непонятно становится, а как использовать то те формулы из школы: чуть сместился кубик - изменились коэффициенты в уравнениях, и вроде бы понятно, как они изменились, но скомпоновать это все в какое-то разумное решение не получается. Однако решение все-таки есть, и его нам поможет найти как раз матанализ
Помимо того, что матан открывает нам возможность хотя бы просто решить задачу, он также дает нам более простые решения для ряда других задач. Например, для следующей задачи:
Здесь уже можно простыми методами решить задачу. И решение, конечно, не сказать что и сложное: сила давления воды на купол равна весу купола (так как именно при полном наполнении вода подтекает), при этом если мы мысленно поместим воду над куполом (см рис. 2 на картинке выше), то на стенки купола обе воды будут давить одинаково, разве что в разных направлениях (чтобы понять это, можно представить маленький участок сферы как плоскость), то есть вес купола - это вес мысленно добавленной воды над ним. Остается посчитать объемы, и задача решена. В моем рассказе решение может показаться легким, однако придумать его сходу может быть довольно затруднительно. Но матанализ дает нам второй путь, более сложный в вычислительном плане, но более простой в придумывании решения: давайте просто при помощи интеграла посчитаем силу давления, она будет равна весу купола и тогда задача решена. До второго варианта, как по мне, дойти проще
В общем, я думаю понятно как производные и интегралы здесь облегчают жизнь: либо упрощают решения, либо вообще позволяют их найти
Ну а теперь с места в карьер! Воспользуемся самым простым определением: функция - это зависимость одной величины от другой. Иначе, функция ставит каждому числу (набору чисел) в соответствие другое число (набор чисел). Та величина, от которой зависит функция, называется аргументом. Им может выступать также значение какой-то другой функции (тогда функция будет называться сложной). Еще функция может показывать зависимость какой-либо величины сразу от нескольких других. Вот так функции обозначаются:
Например, записывая уравнение обычного равномерного движения (s = v * t), мы показываем, что пройденный путь зависит от скорости и времени движения (прим.: здесь мы скорость рассматриваем именно как аргумент функции, так как считаем ее постоянной в течение времени, то есть не зависящей от времени). Причем мы не просто показываем, от чего зависит путь, но еще и как: этим уравнением мы показываем линейную связь пути со скоростью и временем. Увеличил скорость в 2 раза - пройденный путь увеличился в 2 раза, уменьшил время движения в 3 раза - путь уменьшился в 3 раза. А вот еще пример функции - закон Ома (знает каждый пионер, сила тока U на R: I = U / R). Здесь мы тоже показываем, что сила тока зависит от напряжения и сопротивления, при этом как и в примере выше, формулой отражаем характер связи. Или вот еще площадь круга (запомни милая подруга, пи эр квадрат есть площадь круга: π r^2) - и здесь мы показываем, как площадь зависит от радиуса. Вот еще пара примеров функций, уже с графиками (если вдруг что, график показывает, чему равна функция в каждой точке некоторого интервала)





Здесь все функции рассматриваются как функции с одним аргументом, все остальные буквы мы считаем константами, так проще, да и чаще всего рассматривать мы будем их именно так
Что же делает матанализ с функциями?
Во-первых, он нужен для их исследования, ну или для исследования процессов, которые они описывают. Например, посчитать, как сильно растет объем шара при увеличении его диаметра, из зависимости скорости от времени найти зависимость пройденного пути и действующих на тело сил, узнать, при скольки Омах на вот том резисторе сопротивление цепи будет минимально, какую работу совершит газ в двигателе и так далее. То есть по сути мы можем одни функции преобразовывать в другие, относящиеся к одному и тому же (перемещение и скорость, сила тока и заряд и т.д., ну думаю вы уже поняли)
Во-вторых, мы можем из связи между функциями, так скажем, одной природы (перемещение и скорость) определять сами функции, и в этом нам помогают дифференциальные уравнения. То есть если мы знаем, как связано ускорение с перемещением (например, дифференциальное уравнение пружинного маятника ma = -kx), то мы можем определить как и перемещение, и скорость, и ускорение зависят от времени, а также, например, определить более удобную для решения задачи связь между скоростью и перемещением
В общем, резюмируя, матанализом мы можем преобразовывать и находить нужные для решения задачи функции, подобно тому, как в школьной алгебре мы преобразуем и находим подходящие для решения числа
Ну и как вы понимаете, если нам известна нужная функция, то у нас есть вся необходимая информация о каком-либо процессе. Например, если мы вывели зависимость силы тока на резисторе от времени, то мы можем посчитать, каковой она будет в какой-либо момент времени. Ну или наоборот, определить, в какой момент времени она составит, допустим 1 Ампер. В общем, она дает нам всю информацию о протекании тока в резисторе
Первым на очереди понятием будет производная. Производная функции f - это такая функция f' (f со штрихом, это одно из обозначений), которая показывает, как быстро изменяется функция f. Что это значит? А давайте рассмотрим на примере. Пусть мы наблюдаем за мотоциклистом, который едет по трассе. Его положение на ней описано функцией x(t), которая, собственно, описывает, какое расстояние от начального момента преодолел мотоциклист по дороге (с учетом направления конечно же). Тогда производная x'(t) - это скорость мотоциклиста (от времени). Эта самая производная как раз и показывает, как быстро меняется местоположение мотоциклиста (и да, сразу замечу, тут у нас скорость может быть отрицательной - это когда координата уменьшается)
Вот еще парочка примеров: производная скорости показывает, как быстро изменяется скорость, то есть является ускорением, производная прошедшего через провод заряда показывает, как много заряда в секунду проходит через провод, то есть является силой тока. Замечу, что во всех примерах производные берутся по времени
Однако, определение я дал неформальное. Поэтому давайте пойдем чуть дальше. Формально: производная - это отношение бесконечно малого приращения функции к бесконечно малому приращению аргумента в данной точке. Звучит страшно и не понятно, но сейчас разберемся
Вернемся к нашему мотоциклисту и выберем какой-нибудь момент времени. Я его буду обозначать как t1. В этой же точке мы, используя нашу функцию x, можем определить координату мотоциклиста, обозначим ее за x1. А теперь мы выберем второй момент времени t2 и аналогично вычислим значение функции в этот момент времени (и обозначим за x2). А теперь мы разницу между x1 и x2 разделим на разницу между t1 и t2. Что же мы получим - а мы получим скорость (v = (x2 - x1) / (t2 - t1)). Ну почти) Здесь мы использовали подход из равномерного движения: разделить пройденный путь на время. Только тут мы не весь путь на все время делим, а выбираем путь и время за какой-то участок движения. Но подождите, ведь это же не та скорость, у нас здесь движение ведь не равномерное, вон какой график искривленный:
Да, скорость пока что мы нашли неправильно. Но. Что будет, если мы станем приближать t2 к t1. А вот что:





Чем меньше мы берем масштаб, тем менее кривым выглядит график. Посмотрите на 4-ую и 5-ую картинки - график не отличить от прямой. То есть чем более мелкий масштаб мы берем, тем все больше и больше движение становится похоже на равномерное. Что же будет, когда мы разницу между t1 и t2 устремим в ноль - движение между этими точками можно будет без зазрений совести считать равномерным. А тогда написанное выше деление разницы между x2 и x1 на разницу между t2 и t1 даст нам правильное значение скорости. Скорости в момент времени t1, так как эту точку мы не трогали, а приближали к ней t2 (хотя в общем-то разницы с t2 тут нет, но важно понимать, что мы так получим скорость только в самой точке)
Здесь кстати, можно заметить геометрический смысл производной: она равна угловому коэффициенту касательной, ну либо же тангенсу угла между касательной и горизонтальной осью (в данном случае t, то есть с осью аргумента). Ведь согласитесь, когда мы почти соединили t1 и t2, прямая, проведенная через график в этих точках станет касательной. Ну и для понятности вот картинки:


Зеленая прямая - это как раз касательная. Заметьте, на первой картинке она полностью перекрывает график функции
Однако читатели могут задать резонный вопрос: а зачем ты нам вот сейчас расписывал это формальное определение, если мы опять вернулись к скорости? Ну во-первых, чтобы вы знали, как правильно определяется производная и какой у нее геометрический смысл) А во-вторых, чтобы подобраться к такой штуке как дифференциал. Опуская некоторые тонкости, вот те разницы между x1 и x2 и между t1 и t2 и есть дифференциалы. То есть бесконечно малые изменения функции и аргумента. Дифференциал функции (в данном случае у нас все еще функции от того мотоциклиста) - это dx = x2 - x1, дифференциал аргумента - dt = t2 - t1 (замечу, что в аналитическом виде дифференциалы равны нулю (то есть их точные значения), так как мы устремили в ноль разницы x2 - x1 и t2 - t1; ненулевыми они будут при использовании приближенных численных методов). Как вы поняли, производную можно еще назвать отношением дифференциалов. А еще, будучи во всеоружии, можно записать обозначения производных (наконец-то :) ):
Помимо этого стоит немного написать о том, как работать с дифференциалами. Да, по сути dt и dx мы можем рассматривать как обычные переменные. То есть мы можем домножить на дифференциал, разделить на него и т.д. Помимо этого, он имеет те же свойства что и производная (ну там дифференциал суммы, произведения и т.д.)
А еще можно сокращать дифференциалы более высокого порядка малости, что я отражу на примере закона сохранения энергии для пружинного маятника:
Рассмотрение бесконечно малого участка процесса - это, кстати, один из подходов к решению физических задач
Остался последний момент - как определять производные и дифференциалы? Ну с дифференциалом все понятно, формула выше есть, а с производной что? По определению через предел считайте) Шучу. Для того, чтобы научиться считать производные, я оставляю эту ссылку. После того, как мы разобрались с тем, что вообще это за зверь под названием производная, овладеть техникой дифференцирования будет несложно
У интеграла (вернее у интегрирования, то есть) будет несколько определений. Все они, конечно, взаимосвязаны, но оперируя сразу несколькими определениями, будет удобнее понять, что это такое и как это использовать. Итак...
Интегрирование - операция, обратная дифференцированию. То есть если мы возьмем какую-то функцию, проинтегрируем ее, а затем продифференцируем, то мы получим снова эту же функцию. Можно опять сравнить с алгеброй: если мы умножим число на 2, а затем разделим на 2, то мы получим снова это же число, или если мы найдем квадратный корень числа, а потом возведем в квадрат, то мы снова получим исходное число
Возвращаясь к мотоциклисту из главы выше, теперь предположим, что нам известно, как зависит его скорость от времени. Хотя нет, не так. Пусть нам известно его ускорение в зависимости от момента времени (с акселерометра сняли, например). Тогда если мы проинтегрируем один раз ускорение, то мы получим функцию скорости мотоциклиста от времени, а интегрируя еще раз мы получим функцию координаты (та самая x(t), которую в прошлой главе мы считали известной):
Интегрирование - суммирование бесконечно малых величин. Что это значит объясню на примере. Давайте возьмем какой-нибудь сосуд и наполним его водой. Теперь перед нами вопрос: с какой силой вода давит на стенки сосуда? Простое "Сила = давление умножить на площадь" здесь не прокатит, так как давление то у нас не постоянное. Поэтому наш сосуд мы разрежем на много маленьких колец:
Когда мы разбили сосуд на бесконечно малые кольца, мы можем считать, что на всем вот этом колечке давление постоянно (аналогично тому, как мы делали с производной, масштабируя график и сближая точки). А значит, мы можем рассчитать силу давления на кольцо по простой формуле: умножим давление на этом кольце на его бесконечно малую площадь. Теперь если мы сложим силы с каждого такого колечка (которые тоже бесконечно малые), то мы и получим искомую силу:
Кстати, с аналогичным подходом мы можем выйти на геометрический смысл интеграла - площадь под графиком. Ведь смотрите, здесь похожий подход: малый участок площади под графиком можно записать как произведение функции (ее значение еще будет высотой получаемого прямоугольника) на малый шаг аргумента (длина прямоугольника), а тогда суммируя, мы получим площадь под графиком:
На картинках вы могли уже заметить различные способы записи интеграла. Поэтому вот обозначения:
Как вы кстати можете заметить, в первом определении у нас интеграл был неопределенный, а вот во втором - наоборот, определенный. Помимо этого, тут можно заметить одну особенность: неопределенный интеграл будет зависеть и от переменной интегрирования тоже (ну и сразу замечу, что для неопределенного интеграла мы должны знать хотя бы одно значение первообразной, чтобы определить константу C), а при определенном - интеграл становится, по сути, числом, а полученная после интегрирования функция не зависит от переменной интегрирования (кроме тех случаев, когда пределы интегрирования зависят от переменной интегрирования, то есть являются функциями)
Зачем же нужны интегралы? Ну, я думаю, это понятно из примеров: интеграл, как и производная, позволяет преобразовывать функции. Скорость мы преобразовали в координату, из силы тока можем узнать, какой заряд прошел через провод, зависимости давления газа от его объема можем получить работу этого газа при расширении, а из зависимости давления столба жидкости можем вывести силу
Ну и да, ссылки на то, как научиться интегрировать: раз (там также в статье ссылки на другие статьи) и два с сайта Александра Емелина, а также ссылка на другой сайт, где информация более полная, но более сложная. Хотя, мы же уже разобрались с интегралами, так что сложного ничего не будет)
Ну и да, все три ссылки на неопределенные интегралы. Однако не стоит волноваться: для определенного интеграла нужно просто цифры или буквы подставить, с этим то вы точно справитесь без уроков)
Итак, мы почти во всеоружии. А почему почти? А потому, что помимо простого интеграла, который я описывал сейчас, есть еще и другие: двойные, тройные, по контуру и по поверхности. Они идут чутка не по теме поста (рассмотрим их когда-нибудь потом, когда будем говорить про теорию поля), поэтому я очень кратенько расскажу про них на примерах
Двойной интеграл. Пусть есть двумерная система координат (оси x и y). И пусть у вас есть функция h(x, y), которая отражает зависимость высоты, например, вашей дачи. Если вы проинтегрируете эту h по участку поверхности, на котором находится дом, то вы найдете объем, занимаемый домом. Еще можно в пример привести момент инерции сечения из сопромата: там вы суммируете моменты сил, создаваемые механическим напряжением в сечении. Ну и собсна поверхность для интегрирования - это поверхность сечения
Тройной интеграл. Пусть у вас есть 3-мерная система координат и функция, которая показывает зависимость плотности тела от координаты точки в нем. Тогда если вы проинтегрируете ее по объему этого тела, вы получите его массу
Интеграл по контуру. Допустим, вы строите забор (неважно где, важно, что строите :) ). И опять, пускай у вас есть 2-мерная система координат, а также функция h(x,y), которая связывает высоту забора с координатой на местности. И помимо этого, вы выбрали, как будет расположен этот забор (провели линию на плоскости, то есть создали контур). Тогда интегрируя h по этому контуру вы получите площадь забора, который собрались строить
Интеграл по поверхности. Есть заряженная непроводящая сфера, которая находится в неоднородном электрическом поле. Интегрируя по поверхности сферы электрическое поле, мы найдем силу, с которой это самое поле действует на сферу (просуммируем силы, действующие на каждый малый участок поверхности)
Ну что ж. Большая часть теории позади. Но это не повод останавливаться - переходим к следующей главе
Дифференциальное уравнение - это уравнение, неизвестная в которой является функцией. И как вы понимаете, в таком уравнении у нас будет не только функция, но и ее производные. Довольно похоже на обычные уравнения, где икс нужно найти, отличие в том, что в обычных уравнениях из школьной алгебры икс это какое-то число, при котором мы получим верное равенство, а в диффурах икс - это функция, для которой также мы получим верное равенство. Давайте взглянем на несколько таких:
Согласитесь, после пройденной теории выглядит довольно просто. К слову, как и с алгебраическими уравнениями, мы можем составлять системы дифференциальных уравнений (классика классик - уравнения для движения по орбите, оставлю ссыль на вики) Еще в диффурах может быть несколько независимых переменных, то есть когда искомая функция является функцией нескольких переменных (аргументов) (но их мы затрагивать сегодня не будем, уравнения в частных производных тоже обсудим вместе с теорией поля). И больше про них рассказывать, пожалуй, нечего (ну кроме как решать)
Еще у диффуров есть своя классификация:
Что касается решения таких уравнений. Ну во-первых, нужно как раз применять полученные до этого знания: заменять переменные так, чтобы решение было легко найти (свести к тому уравнению, алгоритм решения которого уже существует), дифференцировать и интегрировать. Во-вторых, для некоторых уравнений есть алгоритмы решений: с сайта Александра Емелина - диффуры первого порядка, диффуры второго порядка, системы диффуров (да, статей там больше, но в тех, что я оставил, есть ссылки на остальные статьи, в общем, проблем не будет); более сложный и объемный материал: типы уравнений и методы решения. В-третьих, если у уравнений не получается найти решение на бумаге - в дело вступает численное решение (собсна большинство диффуров можно решить только численно)
Ну и на этом миникурс по матанализу можно заканчивать!
В следующем посте разберем, как этим всем пользоваться, на примере разного рода задачек. Ну а пока... Пожелаю всем хорошего настроения и дифференцируемых функций :)
Всем доброго времени суток
В школе на уроках физики каждый проходил закон всемирного тяготения: "Сила гравитационного взаимодействия прямо пропорциональна массам взаимодействующих объектов и обратно пропорциональна квадрату расстояния":
Именно при таком законе тяготения мы можем наблюдать привычные нам орбиты (эллипс, гипербола, парабола). Но что, если бы закон был немного другим, как бы тогда выглядели орбиты?
На это мы сейчас и посмотрим. Ну а самый удобный способ посмотреть на ньютоновскую гравитацию - нарисовать орбиты, поэтому именно так будем определять, что было бы, если бы гравитация работала по-другому. А заодно вы сможете сами и без математики покрутить и повертеть эти орбиты, в конце поста оставлю файл и инструкцию к нему
Ну и оставлю небольшое уточнение перед прочтением: во всех случаях коэффициенты подобраны так, что сохраняется ускорение свободного падения на Земле (а не ее масса). Сделал это для удобства, иначе была бы куча мучений со скоростями). Ну и да, орбиты вокруг Земли, хотя это не особо важно
Прежде чем начать смотреть на красивые графики и страшные формулы, разберемся, что мы вообще хотим поменять. Ну, очевидно, не гравитационную постоянную, ведь принципиально от этого ничего не изменится. Также очевидно, что и не степени или коэффициенты при массах, так как в таком случае мы по сути будем просто менять константы при формуле, опять-таки, принципиальной разницы не будет
Однако, если менять степень при расстоянии, то вот тогда мы получим принципиальные различия. Ведь сменой степени мы по сути поменяем и характер уравнений, описывающих движение (что будет видно дальше)
Замечу, что еще можно не только что-то менять в самой формуле, но и дополнять ее. Однако способов ее дополнить в значительно раз больше, чем способов изменить, поэтому на все подобные дополнения поста уж точно не хватит. Так что введение чего-то нового в формулу оставлю читателям в качестве упражнения)
Но начнем мы все таки с того, как и почему возникают привычные нам формы орбит. Тут на самом деле все довольно просто, но, как мне кажется, будет полезным показать, как все это дело получается. Записываем уравнения движения в полярной системе координат и решаем их:
Подумайте над тем, откуда берутся исходные уравнения и как константы в конечном уравнении связаны со скоростью и расстоянием до центра в начальный момент времени. Это, так сказать, еще одно упражнение для читателей
Полученное уравнение, хоть это и не выглядит очевидным, описывает кривые второго порядка с фокусом, лежащим в начале системы координат. То есть мы получаем наши привычные эллипсы, гиперболы, параболы (ну и окружности с прямыми). Покрутить их можно здесь. А, ну и пару картинок, как полагается:
Помимо случая с квадратом радиуса есть еще один вариант, для которого можно решить уравнения движения - кубическая зависимость от расстояния. Правда, здесь решение будет более громоздким, поэтому часть выкладок, использованных выше, я опущу:
Во всех трех случаях (кроме 2 при нулевой вертикальной скорости) формулы задают спирали (видно на картинке ниже). Первая, с экспонентами, и вторая при направленной вниз вертикальной скорости дают спирали, которые стремятся к центру планеты (1 и 2 на картинке соответственно). Вторая при направленной вверх вертикальной скорости и третья дают спирали, которые наоборот "уходят" от планеты (4 и 5 соответственно). И только 2 случай при нулевой вертикальной скорости (3 на картинке) дает привычную круглую орбиту
В реальности (ну как реальности, в жизни все таки в уравнениях не куб) вероятность выпадения вот такой удобной конфигурации скоростей (скорость в точности равна первой космической и в точности направлена в горизонт) у спутников да и у чего угодно равна примерно ноль целых хрен десятых, так что с такой гравитацией появление звездных систем просто-напросто невозможно. Поэтому давайте порадуемся за квадрат в наших уравнениях, а то не видать бы нам красивых восходов и закатов, луны на небе, да и года отмерять нечем было бы, нового года бы не отмечали) Правда и отмечать было бы некому)
Ах да, покрутить такие орбиты тоже можно, вот ссыль
Для всех других степеней у расстояния, увы, аналитических решений нет. Но не беда, ведь есть тяжелая артиллерия в виде численного моделирования)
К этому сейчас и приступим, но сперва пошаманим над формулами. Перепишем исходную систему в более общем виде через параметр в степени расстояния, а также перепишем систему так, чтобы заменить время на угол:
Система позволяет моделировать через время, а конечное уравнение - через угол. Пользоваться будем и тем, и тем, в зависимости от того, какая модель будет удобнее
Итак, пишем код для каждой модели
В отличие от моих предыдущих постов, где я выводил набор графиков, здесь я решил добавить ползунки и пользоваться ими. Графики кстати выглядят вот так:
Ну и теперь наконец смотрим на орбиты. Коэффициент при степени я подписал над графиками:
Эти графики я объединил на одной картинке потому, что они не сильно отличаются друг от друга. В целом, для n > -1 графики будут довольно похожи друг на друга, несмотря на различные n. То же самое с графиками у которых n < -3
Вот такая красота получается. Особенно интересными графики выглядят при n > -3, образуя интересные и красивые узоры
А еще смотрите как прикольно витки орбиты "складываются" в окрестности n = -2 (привычная гравитация) и n = 1 (может получиться при привычной гравитации если лететь сквозь равномерный по плотности шар, об это рассказывал здесь):
Да, на гифках графики выглядят сильно ломаными, это потому, что Wolfram при изменении параметров делает расчет менее точным, чтобы графики не подвисали и можно было примерно видеть, что будет получаться
Подметим еще два интересных факта:
1. Если буква n не меньше -1, то бессмысленно понятие второй космической, так как она будет бесконечна. Это вытекает из потенциальной энергии на бесконечном расстоянии. Проверить этот факт легко, поэтому оставлю это как еще одно упражнение для читателей)
2. Если n = -1, то первая космическая скорость будет всюду одинакова. Проверить тоже несложно, поэтому также оставлю в качества упражнения для читателей)
Как и обещал, оставлю модели для собственного ковыряния орбит (также можно посмотреть частные случаи в Desmos-е, дублирую ссылки [n=-2], [n=-3]). Обе численные модели вы можете скачать с ЯДиска по этой ссылке (представлены в файле формата .CDF)
Чтобы открыть их, нужно установить себе прогу Wolfram Player (ссыль на оф. сайт, она бесплатная) и запустить через нее скачанный файл
Внутри там все будет написано, так что проблем с пониманием чаво и каво возникнуть не должно. Также не бойтесь, если график становится красным или выдает ошибку, это нормально, связано с "сингулярностями" в некоторых точках при вычислении. Если возникают какие-то проблемы с моделью, либо хотите поменять границы у ползунков - пишите в комментарии, буду исправлять и дополнять. Ну и оставлю картинкой интерфейс программки:
Осматриванием прикольных картинок, ой, то есть путем сложных научных изысканий можно понять, что стоит порадоваться за наш удобный закон тяготения) Ведь при других коэффициентах звездных систем или бы не было, или Вселенная скорее всего не успела бы развиться (для n >= - 1, ну когда второй космической нет), или орбиты были бы такие, что и не разберешься, что за ужас в космосе творится (а то попробуй по тем узорчикам разбери, как гравитация устроена :) )
На такой веселой ноте пост заканчивается. Однако, помимо классического "Надеюсь, было интересно и познавательно, если что-то было непонятно - спрашивайте", хотел бы спросить у вас, как вам добавление упражнений для самостоятельного решения читателями? Мне идея показалась хорошей, так как и материал особо не выдергивается, и есть возможность читающим самим что-то дополнительно повысчитывать, и хотелось бы какой-никакой фидбэк
За сим окончательно откланиваюсь, и всем желаю удачи, счастья, успехов и нормальной гравитации в Новом 2024 году!!!
Всем доброго времени суток
Когда речь заходит об орбитах и спутниках, мы заранее предполагаем, что они движутся над поверхностью планеты, что логично: целым пролететь сквозь землю он не может. Но. Что если предположить, что может. Допустим, люди придумали такой материал, что он может без какого-либо сопротивления проходить сквозь другие тела. И сделали из него спутник. И запустили на орбиту. Как будет выглядеть такая орбита? В этом сейчас и будем разбираться
Чтобы разобраться, почему орбиты будут отличаться, зайдем немного издалека и вспомним электродинамику. В школьном курсе физики рассказывают, что если равномерно нанести заряд на сферу, то электрическое поле будет только снаружи сферы, но не внутри. Более наглядно это показано на картинке:
Видно, что электрическое поле есть только вне сферы. Еще на 3 картинке показано, что если есть 2 сферы, то под большей поле будет создавать только меньшая. Если поместить под сферы заряд q << Q (значительно меньший, чем заряд сферы), сферы на заряд действовать не будут (кроме малого шара на 3 картинке)
А теперь представим, что какой-то пробный заряд движется внутри заряженного шара. По его объему заряд распределен так, что его плотность зависит только от расстояния от центра (то есть, отступая от центра шара на одинаковые расстояния в 2 случайных направлениях, мы придем в точки с одинаковым зарядом). Как определить, с какой силой такой шар действует на заряд? Думаю уже все догадались: нужно шар разбить на шар поменбше и толстостенную сферу побольше, да так, что бы пробный заряд был над первым, но под второй:
Зазор на 2 картинке представлен для наглядности, в действительности он бесконечно мал
В данном случае у нас также на заряд действует только шар поменбше, а вот внешняя сфера заряд никак не трогает. Соответственно, если сместим заряд внутри сферы, то как бы изменим заряд того тела, что действует на нашу частичку q (естественно в самой сфере ничего не меняется, меняются заряды только в уравнениях движения)
Но что это мы все про заряды да про заряды? Зачем они нам, если мы на орбиты и гравитацию смотреть собрались? А вот зачем. Взгляните на формулы для полей и сил электрического и гравитационного взаимодействия:
Формулы по сути отличаются только буквами (ну и еще минус у гравитации), а значит то, что я только что рассказывал про заряды, работает и для гравитации. То есть на спутник, летящий под землей, будет действовать только та часть планеты, которая находится под ним, как это было с зарядом в сфере (планеты, в данном случае Земля, принимаются сферическими). Ну а значит теперь мы знаем, в чем отличие движений под и над землей, и можем составлять уравнения движения
Но перед этим оставлю небольшое дополнение для самых диких математиков тех, кому интересно, почему все-таки под сферой поля нет
Проведем систему координат с нулем в центре сферы. Проведем кривую ось l вдоль сферы так, чтобы она лежала в плоскости xOy. Будем рассматривать поле в точке, смещенной из нуля по оси Ox (смещение по всем 3 осям равнозначно смещению по одной из осей, просто значения координат поменяются). Вернее, проекцию поля на ось Ox, по другим направлениям (перпендикулярно Ox) поля, очевидно, нет в силу симметрии:
Вдоль оси l разбиваем сферу на множество колец толщиной dl, выражаем заряд dq на кольцах, затем поле dE каждого из колец, суммируем, короче, все тривиально:
Итак, поле есть только вне сферы. Если построить график проекции поля, то может показаться что само поле отрицательно, но это не так, просто проекции получились на ось, противоположно направленную оси Ox
Движение будем рассматривать в полярной системе координат, ибо так удобнее, а силами сопротивления будем пренебрегать, все-таки спутник у нас сквозь всего проходит. Вдоль радиуса (от центра Земли до спутника) будут действовать только 2 силы: сила тяжести и центробежная сила:
Записать уравнение движения для этого направления несложно, обычный 2 закон Ньютона. Лучше разберемся, как записать уравнение для угла и угловой скорости. И сделать это проще всего через закон сохранения момента импульса (момент импульса - мера вращательного движения, то есть тот же привычный импульс p = m * v, только для вращения). Записываем, дифференцируем и компонуем оба уравнения (для радиуса и для угла) в одну систему
Вот уравнения и готовы. Почти. В первом выражении у нас осталась не определена функция массы планеты от расстояния до ее центра. Массы, которая притягивает, а не всей массы планеты, разумеется. И определим мы ее 2 разными способами
Начнем с чего-нибудь попроще. Представим, что плотность постоянна, тогда масса будет иметь самый простецкий вид: объем шара некоторого радиуса умножить на плотность. Запишем уравнения в такой форме и попробуем ручками решить эту систему:
Иии... В поиске аналитического решения меня поджидало фиаско. Сколько я ни пытался придумать подстановки, ничего толкового не выходило. Собственно, те преобразования, которые вы видите - замена переменных: теперь мы ищем, как радиус зависит от текущего угла. Однако здесь нас поджидает нелинейный диффур, который браться не очень хочет. К слову, если забить уравнение в Wolfram, то он таки его решит, вернее из дифференциального сделает обычным. Вот только то обычное уравнение не имеет аналитического решения, а значит и диффур тоже. Жаль, а ведь можно было бы и новые законы Кеплера придумать :)
Но да ладно, еще раз запишем уравнения, только теперь сделаем M кусочно-заданной, ну то бишь с какого-то радиуса будем делать ее константой. Это добавит в модель поверхность Земли, и по итогу орбита спутника сможет проходить и под и над Землей:
Теперь запишем это все на языке Wolfram-а, смоделируем несколько траекторий...
... и получим вот такие довольно красивые графики
Честно говоря, не ожидал, что спутник будет лететь по столь интересным траекториям. Но да ладно, их вы и сами посмотреть можете, а я лучше расскажу, как они устроены.
Если спутник летит полностью под землей, то его траектория - эллипс, центр которого совпадает с центром Земли
Если же спутник движется и под и над поверхностью планеты, то его траектория чередуется из эллипсов (под - эллипс с центром в центре Земли, над - эллипс с центром Земли в фокусе). Но упрощенно ее можно представить так: берем один из вариантов траектории и с каждым витком поворачиваем траекторию на какой-то угол. Если в основном спутник летит под землей, то выбираем траекторию подземного спутника и постоянно ее вращаем. Если в основном над землей - вращаем траекторию надземного спутника. Чем-то похоже на очень сильную прецессию перицентра, хотя, конечно, прецессия исходит из теории относительности, а не из подземных полетов :)
Естественно в действительности плотность Земли меняется с глубиной. И это тоже нужно учесть
Первым делом запишем уравнения движения, они по сути такие же, только формула массы другая:
Ну что ж, теперь нужно найти график плотности. В интернете мне удалось найти только одно изображение, где показан график зависимости плотности от глубины, им и будем пользоваться
Выбрав несколько точек с каждого гладкого участка, мы можем при помощи интерполяции сделать похожую на каждый из участков функцию. Затем соединяя отдельные участки в кусочно-заданную функцию получим полноценную функцию плотности, из которой интегрированием можно получить функцию массы. Ну значит запускаем Wolfram и вперед... А нет! Если мы просто проинтегрируем, то Wolfram будет жутко тормозить. Поэтому посчитаем массу Земли при конкретных значениях радиуса и из них, опять-таки интерполяцией, сделаем функцию массы. Я решил взять 27 точек, так как число 6371 делится нацело на 27 (Радиус Земли составляет 6371 км):
Код, вычисляющий точки для дальнейшей интерполяции
Теперь запишем другой код. В нем как раз мы будем интерполировать массу, а также в нем запустим расчет и выведение траекторий:
И получим... Еще более красивые графики:
И да, это все траектории, а не просто придуманные красивые графики. Код я написал так, что Wolfram считает первые 100 000 секунд полета, за которые спутник успевает сделать много витков. Вот и получаются такие красивые колечки или просто симметричные узоры. К слову, есть и графики, похожие на случай с постоянной плотностью:
В случае с переменной плотностью траектория остается похожей на эллипс, но теперь он вращается вообще всегда. К слову, можно также заметить, что если спутник движется в основном под землей, то центр Земли находится рядом с центром эллипса, а если над землей - рядом с фокусом эллипса
Есть, конечно, и привычные траектории вроде гипербол, которые получаются, если спутник двигался слишком быстро:
Полагаю, такие красивые графики могут вызвать желание самому их построить, попробовать разные параметры орбит и прочего. И на этот случай я решил оставить код для Wolfram Mathematica, при помощи которого вы сможете сами позапускать спутники под землю. На компьютере, естественно :). Ctrl + C, Ctrl + V, ну и подставить нужные вам цифры:
Для постоянной плотности:
Запустить 1 раз, перед построением графиков: Mass[R_] :=
Piecewise[{{4/3*Pi*R^3*5515.3,
R <= 6371000}, {4/3*Pi*6371000^3*5515.3, R > 6371000}}]; G =
6.6743*10^-11
Для построения графика запускаете этот код: v0 = 5000; R0 = 3000000; t0 = 100000; {Rsol, Anglesol} =
NDSolveValue[{R''[t] == -Mass[R[t]]*G/R[t]^2 + Angle'[t]^2*R[t],
Angle''[t]*R[t] == -2*Angle'[t]*R'[t], R[0] == R0, R'[0] == 0,
Angle[0] == 0, Angle'[0] == v0/R0}, {R, Angle}, {t, 0,
t0}]; ParametricPlot[{Rsol[t]*Cos[Anglesol[t]],
Rsol[t]*Sin[Anglesol[t]]}, {t, 0, t0}]
Для реальной плотности:
Запустить 1 раз, перед построением графиков: G = 6.6743*10^-11; Mass1 =
Interpolation[{{0, 0.`}, {277000, 1.0744517007993779`*^21}, {554000,
8.571222130450271`*^21}, {831000,
2.885267529758488`*^22}, {1108000,
6.812693941678381`*^22}, {1385000,
1.3228055620781117`*^23}, {1662000,
2.2688769636597657`*^23}, {1939000,
3.5713166583224284`*^23}, {2216000,
5.277805436217552`*^23}, {2493000,
7.427127437037175`*^23}, {2770000,
1.004267362086633`*^24}, {3047000,
1.3135094662314076`*^24}, {3324000,
1.6704902458405418`*^24}, {3601000,
1.9851416840146975`*^24}, {3878000,
2.2517715781167777`*^24}, {4155000,
2.553574807772751`*^24}, {4432000,
2.890267649063015`*^24}, {4709000,
3.2628481973837735`*^24}, {4986000,
3.669266923530136`*^24}, {5263000,
4.1004733393087503`*^24}, {5540000,
4.5496571419199856`*^24}, {5817000,
5.012527944600733`*^24}, {6094000,
5.451047152511959`*^24}, {6371000, 5.865397752443191`*^24}}];
Mass[R_] :=
Piecewise[{{Mass1[R], 0 <= R <= 6371000}, {5.865397752443191`*^24,
R > 6371000}, {0, R < 0}}]
Для построения графика запускаете этот код:v0 = 5000; R0 = 3000000; t0 = 100000; {Rsol, Anglesol} =
NDSolveValue[{R''[t] == -Mass[R[t]]*G/R[t]^2 + Angle'[t]^2*R[t],
Angle''[t]*R[t] == -2*Angle'[t]*R'[t], R'[0] == 0, Angle[0] == 0,
R[0] == R0, Angle'[0] == v0/R0}, {R, Angle}, {t, 0,
t0}]; ParametricPlot[{Rsol[t]*Cos[Anglesol[t]],
Rsol[t]*Sin[Anglesol[t]]}, {t, 0, t0}]
Первые 3 переменные (v0, R0 и t0) задаете сами, это начальная скорость (м/с), начальное расстояние от центра Земли (м) и время (с), до которого будет рассчитана траектория соответственно, изначально там будут указаны стартовые значения. Также сразу предупрежу: весь код для одного случая (например, код для постоянной плотности) нужно писать в одном файле, но в этот же файл нельзя писать код для другого случая (для переменной плотности)
На это пост заканчивается. Надеюсь, материал был понятен и интересен... ну или графики хотя бы глаз порадовали) Если есть вопросы - пишите в комментариях, будем разбираться
Всем добра и побольше аналитических решений)
Всем доброго времени суток. Чуть менее года назад мне попался пост про SpinLaunch, где в комментариях речь зашла о том, можно ли выйти на орбиту при помощи пушки и без включения двигателей. Ну и мне захотелось узнать ответ на этот вопрос. Захотелось, но то времени не было, то просто лень было что-то делать. Но вот руки дошли до поста, поэтому прямо сейчас проверим, можно ли выйти при помощи пушки на орбиту? А также в конце затрону вопрос о том, как лучше всего выходить на орбиту с использованием и пушки, и двигателей
На первый взгляд кажется, что выйти на орбиту, придав спутнику импульс на поверхности планеты, невозможно. Если не учитывать сопротивление воздуха, то точка старта будет принадлежать орбите аппарата, а еще там вертикальная скорость будет положительна, из чего следует, что перицентр окажется ниже поверхности. Но вот если добавить атмосферу, то картина изменится. Спутник всегда будет двигаться только вверх в атмосфере (ему все-таки из нее выбраться надо). Поэтому аэродинамическое сопротивление будет толкать спутник вниз. Если вы знакомы с орбитальной механикой и/или играли в Kerbal Space Program, то, я уверен, знаете, что если включить двигатель по направлению к или от небесного тела, то орбита начнет как бы "поворачиваться" относительно положения аппарата. Более понятно это показано на картинке, где орбита будет отчасти похожа на текущую орбиту нашего спутника в какой-то момент времени при движении в атмосфере:
Можно сразу заметить, что при таком "повороте" орбиты перицентр увеличивается. Значит теоретически может быть такой случай, когда спутник сам выйдет на орбиту. Давайте это проверим и попытаемся найти такой случай
Так как основы никакой нет, то сами выберем, каким будет спутник. В качестве модели я решил взять конус диаметром 1 м, углом раствора 30 градусов и массой 500 кг. Этакий набор кубсатов под бронированным колпаком :)
В полете важную роль будет играть сопротивление воздуха, поэтому вычислим среднее значение коэффициента сопротивления воздуха. Но не совсем того, что нам дает классическая формула F = p * S * c * v^2 / 2, а немного другого. Запишем формулу ускорения от аэродинамического сопротивления: a = p * S * c * v^2 / 2m, заметим, что все, кроме p и v, - это константы. p, то есть плотность среды, мы заменим на p0 * e^(k * H), то есть аппроксимируем плотность от высоты при помощи экспоненты. Перепишем формулу ускорения: a = (p0 * S * c /2m) * v^2 * e^(k * H). Теперь все константы перепишем в одну a = C * v^2 * e^(k * H). Вот эту C мы и найдем
Сама по себе C - это не константа, так как коэффициент сопротивления воздуха для одной и той же формы разный при разных скоростях. Однако на больших скоростях он колеблется незначительно (что мы дальше и увидим), поэтому его можно принять константой (в целом, для более точного решения нужно C найти через интерполяцию его значений при конкретных скоростях, но для этого нужно взять довольно много точек, что делать не особо хочется, да и на точность это сильно не повлияет, зато прибавит лишней работы)
Ну коль надо измерять сопротивление воздуха, то нам понадобится САПР, в моем случае это SolidWorks. Запускаем, создаем модель, заходим во FlowSimulation и создаем проект:
Скорость -30000 м/с - один из расчетных случаев
Теперь поставим в проекте цель находить силу по оси Oy и по несколько раз запустим расчет, каждый раз меняя значение скорости потока воздуха. Я буду измерять с 8000 м/с до 30000 м/с с шагом в 1000 м/с. Для каждой скорости записываем действующую силу. Дальше, возвращаясь к формуле ускорения, мы избавимся от e^(k * H). Так как в SolidWorks-е воздух имеет такую же плотность, что и воздух у поверхности Земли при н.у., то переменная H становится равна нулю, а экспонента - единице. Ну а чтобы вычислить тот самый коэффициент, мы будем силу делить на массу и на квадрат скорости (сила на массу даст ускорение, а если ускорение поделить на квадрат скорости, то получим только коэффициент, ну и еще экспоненту, но мы от нее избавились). Короче говоря, пишем таблицу в экселе:
1-ый столбец - скорость, 2-ой - искомый коэффициент, 3-ий - сила, действующая на модель при данной скорости
Осталось найти среднее значение. Но как это сделать? Будем действовать так же, как при нахождении средней скорости: проинтегрируем функцию C(v), полученную интерполяцией табличных значений, а затем разделим на разность пределов интегрирования. В качестве пределов интегрирования будут использованы минимальная и максимальная скорость, что логично. Запускаем Wolfram Mathematica, пишем и выполняем следующий код:
Можно заметить, что сам коэффициент колеблется незначительно, что нам на руку
В целом, это все, что нужно знать про модель. В решении мы пренебрежем уменьшением массы от испарения аблятора, напряжения и деформацию рассматривать не будем (так как первое нам не нужно, а второе будет очень маленьким). Также примем, что наш конус при движении острием вперед устойчив, то есть его ось всегда совпадает с вектором скорости воздуха. На деле так случается не всегда, все зависит от центра масс, но будем считать, что спутник мы сделали устойчивым
У нас остался неизвестный коэффициент при экспоненте, его тоже надо найти (конечно, можно и плотность интерполировать, но для этого нужно много точек при больших высотах, что, опять же, делать не очень приятно, к тому же приближение через экспоненту работает довольно точно). Находим ГОСТ 4401-81 Атмосфера стандартная и из него берем плотности воздуха при разных высотах, далее записываем их в эксель и строим график. Создаем линию тренда, делаем ее экспоненциальной и выводим уравнение на график
Тут же сразу замечаем, что у полученной функции в нуле плотность не равна плотности воздуха при нулевой высоте. Поэтому полученный прежде коэффициент для сопротивления воздуха нужно переделать. В нем есть начальная плотность, которая как раз равна 1,225 кг/м^3. А при приближении экспонентой она должна быть равна 1,3611 кг/м^3. Поэтому сам коэффициент разделим на 1,225 и домножим на 1,3611. На картинке он есть, вон в низу красуется)
Вводные данные есть - значит можем приступать к самой модели полета. Сразу определимся, что в ней будем учитывать, а что не будем. Во-первых, в учет пойдут только сила тяжести и сила сопротивления воздуха. Остальные силы очень малы, поэтому ими можно пренебречь. Помимо этого не будем учитывать моменты. Мы заранее приняли, что аппарат будет устойчив, поэтому можно не записывать уравнения моментов и не вводить зависимость сопротивления воздуха от ориентации: спутник всегда направлен по движению (a.k.a. по програду). Также по мелочи, не будем учитывать изменение радиуса Земли (и эллиптичность самой Земли в сечении) при разной широте старта
Систему координат возьмем декартову, трехмерную. Нуль координат будет совпадать с центром Земли
Приступим к формулам. Нам надо выразить ускорения по 3 осям
Начнем с силы тяжести. При помощи чертежа находим, как будет зависеть проекция силы на ось от координат тела:
Выражение записано только для оси Ox, однако оно аналогично для и для Oy и Oz
Теперь выражаем F, вернее a, и записываем проекции ускорения от силы тяжести на каждую из осей
Теперь строим чертеж для силы сопротивления воздуха:
И также выражаем ускорение от АС, а затем и ускорение в проекциях
Однако здесь можно сразу заметить один нюанс: мы не все выразили через x, y и z и их производные. Дело в том, что Земля крутится, а вместе с ней и атмосфера. При помощи чертежа определим, как зависит скорость воздуха от координат и перезапишем v-шки через них:
Перезапишем формулы для сопротивления воздуха:
И составим сами уравнения модели:
Казалось бы все, модель готова. Но тут есть нюанс. Работать с трехмерной моделью полета не очень удобно, к тому же это более ресурсозатратно (а еще у меня Wolfram может сильно косячить с графиками в 3D). Поэтому сократим количество измерений до 2
Для этого примем, что орбита находится в одной плоскости (на деле она чуть-чуть смещается, как раз из-за вращения атмосферы, но это смещение довольно мало). Плоскость орбиты должна проходить через место старта и нуль системы координат. Из этого следует, что ее наклон к плоскости Oxy равен широте места старта. Теперь для удобства примем, что ось Ox принадлежит этой плоскости (это соответствует случаю, когда x-координата места старта равна нулю). Теперь на этой плоскости проведем систему координат Ox0y0, причем x0 совпадает с x (поэтому вместо x0 будем писать просто x). Построим чертеж и выразим y и z через y0, а также запишем их производные первого и второго порядка:
Перепишем систему в двух измерениях. y0 выразим из y (выражение через z и y дают разные формулы, которые численно не сильно отличаются. Это как раз из-за того, что на деле орбита не находится в одной плоскости):
Вот теперь модель готова
Теперь надо найти такие комбинации начальных скоростей по обеим осям, чтобы аппарат вышел на орбиту (или убедиться, что их нет). Так как данная модель не имеет аналитического решения, то придется просто перебирать решения (сразу добавлю, что для всех параметров сразу все же можно найти решение, для этого нужно решить систему R(t0) = (6371000 + 180000) м) и R'(t0) = 0 (здесь вводится полярная система координат), однако я не нашел способа сделать это в Wolfram-е, а также для такого решения банально не хватает мощностей моего компьютера). Это не даст стопроцентный ответ на поставленный в начале вопрос, но по самим траекториям можно будет предположить, каков ответ
Как будем перебирать? Я решил выбрать более менее подходящий вариант между точностью и затратами на расчет, поэтому выбрал ограничения для начальных горизонтальной и вертикальной скоростей в 3000 м/с и 8000 м/с соответственно снизу и 30000 м/с сверху (да, стоило в начале посчитать коэффициент вплоть до 30000*Sqrt(2) м/с, но коэффициент ведь считаем постоянным, а поэтому можно использовать и тот, что есть). Шаг для обеих скоростей выберу в 500 м/с. В итоге получим 2475 траекторий, которые надо отсмотреть и проанализировать
Также в решении надо будет ввести ограничение по времени внутри системы (то есть от какого до какого момента моделировать полет). Для этого нижнее (оно же начальное) значение времени будет равно 0, а верхнее я решил принять равным орбитальному периоду для спутника на эллиптической орбите с апогеем ровно на границе сферы тяготения и перигеем в 180 км (число взято не совсем из головы, изначально я предполагал вводить уплощенную модель, которая имеет аналитическое решение, чтобы определить, среди каких скоростей искать решение, и вот там как раз спутник должен был выйти на орбиту с перигеем в 180 км. Но решение этой модели давало вообще неправильные цифры (для примера - чтоб хотя бы просто не упасть на Землю, нужна была горизонтальная скорость в ~150 км/с, что в полной модели давало достижение второй космической), поэтому я от него отказался)
Итак, пишем код, запускаем его и идем пить чай, че еще делать то)
Через несколько минут приходим назад и мотаем вниз в поиске кучи надписей Null в фигурных скобочках. Если они есть и новых графиков не появляется, значит расчет окончен. Можем приступать к анализу
Но перед этим сразу определим, какие графики мы можем теоретически получить. Их 4 типа:
Прямая с малой кривизной. На координатных осях значения до примерно 1*10^11. Это случай, когда аппарат набрал вторую космическую скорость и покинул сферу тяготения Земли
Прямая с малой кривизной. На координатных осях очень большие значения, больше чем в первом типе. Это случай когда спутник упал на Землю. Из-за экспоненциальности плотности воздуха и учета вращения атмосферы спутник, оказавшись под поверхностью планеты, начинает испытывать очень сильное действие силы сопротивления воздуха, которое не останавливает его, а заставляет двигаться. В купе с этим из-за перехода к 2 измерениям спутник не движется по "орбите" под землей, а очень сильно ускоряется крутящейся атмосферой, из-за чего набирает гигантскую скорость и улетает от Земли на миллионы световых лет
Разомкнутый эллипс. Это тот случай, когда апогей оказался не сильно выше границы сферы тяготения. Так как есть ограничение по времени, заданное максимально высокой орбитой, то при апогее ниже границы, эллипс должен быть замкнутым (или почти замкнутым, но там расстояние между началом и концом кривых должно быть маленьким)
Замкнутый эллипс. Это как раз стабильная орбита. Эллипс может быть чуть-чуть разомкнутым, об этом написал выше
И теперь скроллим все две с половиной тысяч графиков и смотрим на них. Пока прикреплю пару примеров:
Первый тип траектории
Второй тип траектории. Видны очень большие значения координат на осях
Эллипс, который "не шмог" ) Неизвестно, какой у него перигей, но вот апогей оказался выше границы сферы тяготения, поэтому на такую траекторию в реальности все же не выйти. Ах да, это третий тип
Еще один довольно причудливый график. Здесь спутник вышел из атмосферы, сделал виток и упал на Землю (об этом говорит последний кусок траектории), после чего полетел далеко-далеко от Земли. Ну и это второй тип траектории
Как вы могли заметить, я не привел пример 4 типа графиков. А все потому что таковых не было. Хоть выборка и довольно грубая (шаг аж в 500 м/с), она дает понять, что скорее всего выйти на орбиту без включения двигателей не получится (на самом деле то довольно много есть итераций, в которых спутник покинул атмосферу, но потом упал на Землю). Что ж, удручающе, хотелось найти какое-нибудь решение. Хоть и такой результат неудивителен
Но представим, что нам ну очень хочется на орбиту. Мы уже и пушку купили, и спутник. Логичным становится то, что к спутнику нужно приделать ступень. Представили, что приделали, теперь надо узнать, как из пушки нужно выстрелить и сколько надо дельты
Пусть мы хотим выйти на круговую орбиту радиусом R + R0. Если в описанной прежде системе закрепить угол наклона к горизонту и менять только скорость, то можно заметить, что при росте скорости растет апогей (ну то есть высота апогея от скорости - функция монотонная). А значит, для данного угла существует только одно значение скорости, которому соответствует требуемое значение апогея. Тогда общее множество решений для случая, когда апогей равен R, является некоторой кривой (при решении R(t) = R + R0 это будет поверхность t(v0, a), и это будут все траектории, проходящие через R + R0. Так как при увеличении скорости растет апогей, то нам для каждого угла a нужна одна скорость, которая будет минимальна для этого угла a в t(v0, a). А это как раз и получается кривая)
Теперь из этого множества решений нужно взять одно подходящее. И оно соответствует той комбинации угла наклона и начальной скорости, при которой последняя будет минимальна. Это следует из того, что с ростом скорости максимальное значение силы сопротивления воздуха растет квадратично, а скорость в апогее - приблизительно линейно. В данном случае увеличение скорости незначительно понизит нужную дельту (линейно уменьшится), зато сильно повысит массу конструкции спутника и ступени (будет также увеличиваться квадратично). Учитывая сильный рост массы конструкции, чтоб дельты было достаточно, нужно будет также увеличить начальную массу по сравнению со случаем для минимальной скорости (это следует из того, что нужная дельта убывает медленнее, чем растет масса конструкции). В итоге получим большие затраты по топливу, материалам для ступени, большие ограничения на спутник из-за перегрузок и большие энергозатраты на запуск из пушки. А это нам не особо надо. Конечно, могут быть случаи, когда подходящая начальная скорость не равна минимальной. Но тут уже нужно конкретно рассматривать конкретную ступень и спутник.
Если сократить, то получим, что для выхода на орбиту нужно решить один из вариантов модели полета из поста (в идеале - трехмерную, используя плотность и коэффициент сопротивления воздуха как функции, полученные интерполяцией, а также учитывая все все все силы, испарение аблятора, моменты и т.д.) в параметрическом виде, причем в полярных координатах (перейти к ним не сложно: выражаем декартовы координаты через произведения радиуса и синусов/косинусов угла/углов -, так что это не проблема), далее найти функцию t(v0, a), удовлетворяющую условию R(v0, a)(t) = R + R0, затем найти кривую, в которой каждому a соответствует минимальная v0 и среди v0, принадлежащих этой кривой, найти либо минимальную v0 (то есть минимальную v0 для t(v0, a)), либо найти такую v0, которая даст минимум массы спутника со ступенью (в большинстве случаев она совпадает с минимальной). Затем по v0 найти a, решить модель с заданными параметрами и уже по ней определить все остальные требования к спутнику (дельта, прочностные характеристики и т.п.). Замечу, что процесс итерационный, так как коэффициент сопротивления воздуха берется из модели аппарата, а модель из характеристик, которые берутся из решения модели полета, для которой нужен коэффициент сопротивления воздуха...
Ну а на этом пост заканчивается, ведь ответы на все вопросы из его начала получены. Надеюсь, читать было интересно, а содержание было понятным. Если есть какие-либо вопросы или что-то оказалось непонятным - пишите в комментариях, постараюсь более подробно разобрать. Буду рад критике, советам и дополнениям к содержанию поста.
Всем добра и с прошедшим Новым годом)