Как понять матанализ и решать им задачи классической физики | Часть 11
Всем доброго времени суток
В своих постах я (да и вообще многие, кто постят какие-либо сложные расчеты) довольно часто пользуюсь интегралами, дифференциальными уравнениями и прочими прелестями матанализа. И, очевидно, немалый процент читателей сталкивается с проблемой - не совсем понятно, чего это такое тут понаписано на картинках с формулами. Поэтому нужно сие дело исправлять) К тому же под последним постом пикабушники @stormspeller и @Finch182 писали о необходимости статейки, которая объяснит, что как матанализ и диффуры использовать в физике (отдельные пасибки за тему для поста). А потому - начинаем постигать матанализ)
Но перед этим предисловие, лучше его прочитать. Довольно много моментов именно из матанализа я буду опускать. Связано это с тем, что и материала в довольно много (что уж говорить, если производную, интеграл и диффуры изучают в университетах 2, а то и более семестра), и часть информации будет не особо нужна на практике. Пост будет больше направлен на то, чтобы понятно изложить, что и как устроено в матанализе, зачем он нужен и как им решать задачи из физики. Воспринимать пост как учебное пособие не стоит, скорее как точку входа в этот раздел математики. Если же вы захотите глубже погрузиться в матан - стоит почитать вузовские учебники, также в посте я оставлю ссылки на сайты, где можно поучиться технике (то есть научиться находить производные, интегралы, решать дифференциальные уравнения)
А, ну и да, оставлю оглавление 1 части, чтобы можно было просмотреть, какие и где темы тут есть и промотать то, что уже знаешь:
1. Зачем физике матанализ?
2. Что такое функция и какой она бывает
3. Производная и дифференциал: как маленькие величины решают большие задачи
4. Что такое интеграл, зачем он нужен и каким бывает
5. Дифференциальные уравнения - уравнения для функций
Во 2 части будет применение этих знаний в задачах из физики (к сожалению, в один пост поместить все не получится из-за ограничения по количеству картинок)
Вот теперь можно начинать
Зачем физике матанализ?
Начать рассказ про матан я бы хотел все же с того, что покажу, а зачем он вообще нужен. И удобнее всего, на мой взгляд, это можно отразить на примере какой-нибудь задачи, например, такой:
В стакан наливают воду и затем бросают в него кубик льда, отпуская его почти на уровне воды.
1. Какая часть кубика будет погружена в воду, когда он остановится?
2. Как будет двигаться кубик после того, как его отпустят?
Казалось бы, одна задача, оба пункта про механику, ну значит и решаться они должны похоже, так ведь? А вот и нет! Первый пункт задачи сможет решить любой семиклассник, если сказать ему плотности льда и воды
А вот со вторым пунктом теми же формулами у нас ничего не получится. Можете сами попробовать решить - даже с упрощениями тут ничего не выйдет. И дело тут в том, что во втором пункте у нас ускорение (ну то есть силы, действующие на кубик льда) и перемещение (то есть погружение кубика в воду) связаны между собой. Ну и скорость там до кучи. И тут совершенно непонятно становится, а как использовать то те формулы из школы: чуть сместился кубик - изменились коэффициенты в уравнениях, и вроде бы понятно, как они изменились, но скомпоновать это все в какое-то разумное решение не получается. Однако решение все-таки есть, и его нам поможет найти как раз матанализ
Помимо того, что матан открывает нам возможность хотя бы просто решить задачу, он также дает нам более простые решения для ряда других задач. Например, для следующей задачи:
Здесь уже можно простыми методами решить задачу. И решение, конечно, не сказать что и сложное: сила давления воды на купол равна весу купола (так как именно при полном наполнении вода подтекает), при этом если мы мысленно поместим воду над куполом (см рис. 2 на картинке выше), то на стенки купола обе воды будут давить одинаково, разве что в разных направлениях (чтобы понять это, можно представить маленький участок сферы как плоскость), то есть вес купола - это вес мысленно добавленной воды над ним. Остается посчитать объемы, и задача решена. В моем рассказе решение может показаться легким, однако придумать его сходу может быть довольно затруднительно. Но матанализ дает нам второй путь, более сложный в вычислительном плане, но более простой в придумывании решения: давайте просто при помощи интеграла посчитаем силу давления, она будет равна весу купола и тогда задача решена. До второго варианта, как по мне, дойти проще
В общем, я думаю понятно как производные и интегралы здесь облегчают жизнь: либо упрощают решения, либо вообще позволяют их найти
Что такое функция
Ну а теперь с места в карьер! Воспользуемся самым простым определением: функция - это зависимость одной величины от другой. Иначе, функция ставит каждому числу (набору чисел) в соответствие другое число (набор чисел). Та величина, от которой зависит функция, называется аргументом. Им может выступать также значение какой-то другой функции (тогда функция будет называться сложной). Еще функция может показывать зависимость какой-либо величины сразу от нескольких других. Вот так функции обозначаются:
Например, записывая уравнение обычного равномерного движения (s = v * t), мы показываем, что пройденный путь зависит от скорости и времени движения (прим.: здесь мы скорость рассматриваем именно как аргумент функции, так как считаем ее постоянной в течение времени, то есть не зависящей от времени). Причем мы не просто показываем, от чего зависит путь, но еще и как: этим уравнением мы показываем линейную связь пути со скоростью и временем. Увеличил скорость в 2 раза - пройденный путь увеличился в 2 раза, уменьшил время движения в 3 раза - путь уменьшился в 3 раза. А вот еще пример функции - закон Ома (знает каждый пионер, сила тока U на R: I = U / R). Здесь мы тоже показываем, что сила тока зависит от напряжения и сопротивления, при этом как и в примере выше, формулой отражаем характер связи. Или вот еще площадь круга (запомни милая подруга, пи эр квадрат есть площадь круга: π r^2) - и здесь мы показываем, как площадь зависит от радиуса. Вот еще пара примеров функций, уже с графиками (если вдруг что, график показывает, чему равна функция в каждой точке некоторого интервала)





Здесь все функции рассматриваются как функции с одним аргументом, все остальные буквы мы считаем константами, так проще, да и чаще всего рассматривать мы будем их именно так
Что же делает матанализ с функциями?
Во-первых, он нужен для их исследования, ну или для исследования процессов, которые они описывают. Например, посчитать, как сильно растет объем шара при увеличении его диаметра, из зависимости скорости от времени найти зависимость пройденного пути и действующих на тело сил, узнать, при скольки Омах на вот том резисторе сопротивление цепи будет минимально, какую работу совершит газ в двигателе и так далее. То есть по сути мы можем одни функции преобразовывать в другие, относящиеся к одному и тому же (перемещение и скорость, сила тока и заряд и т.д., ну думаю вы уже поняли)
Во-вторых, мы можем из связи между функциями, так скажем, одной природы (перемещение и скорость) определять сами функции, и в этом нам помогают дифференциальные уравнения. То есть если мы знаем, как связано ускорение с перемещением (например, дифференциальное уравнение пружинного маятника ma = -kx), то мы можем определить как и перемещение, и скорость, и ускорение зависят от времени, а также, например, определить более удобную для решения задачи связь между скоростью и перемещением
В общем, резюмируя, матанализом мы можем преобразовывать и находить нужные для решения задачи функции, подобно тому, как в школьной алгебре мы преобразуем и находим подходящие для решения числа
Ну и как вы понимаете, если нам известна нужная функция, то у нас есть вся необходимая информация о каком-либо процессе. Например, если мы вывели зависимость силы тока на резисторе от времени, то мы можем посчитать, каковой она будет в какой-либо момент времени. Ну или наоборот, определить, в какой момент времени она составит, допустим 1 Ампер. В общем, она дает нам всю информацию о протекании тока в резисторе
Производная и дифференциал: как маленькие величины решают большие задачи
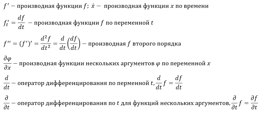
Первым на очереди понятием будет производная. Производная функции f - это такая функция f' (f со штрихом, это одно из обозначений), которая показывает, как быстро изменяется функция f. Что это значит? А давайте рассмотрим на примере. Пусть мы наблюдаем за мотоциклистом, который едет по трассе. Его положение на ней описано функцией x(t), которая, собственно, описывает, какое расстояние от начального момента преодолел мотоциклист по дороге (с учетом направления конечно же). Тогда производная x'(t) - это скорость мотоциклиста (от времени). Эта самая производная как раз и показывает, как быстро меняется местоположение мотоциклиста (и да, сразу замечу, тут у нас скорость может быть отрицательной - это когда координата уменьшается)
Вот еще парочка примеров: производная скорости показывает, как быстро изменяется скорость, то есть является ускорением, производная прошедшего через провод заряда показывает, как много заряда в секунду проходит через провод, то есть является силой тока. Замечу, что во всех примерах производные берутся по времени
Однако, определение я дал неформальное. Поэтому давайте пойдем чуть дальше. Формально: производная - это отношение бесконечно малого приращения функции к бесконечно малому приращению аргумента в данной точке. Звучит страшно и не понятно, но сейчас разберемся
Вернемся к нашему мотоциклисту и выберем какой-нибудь момент времени. Я его буду обозначать как t1. В этой же точке мы, используя нашу функцию x, можем определить координату мотоциклиста, обозначим ее за x1. А теперь мы выберем второй момент времени t2 и аналогично вычислим значение функции в этот момент времени (и обозначим за x2). А теперь мы разницу между x1 и x2 разделим на разницу между t1 и t2. Что же мы получим - а мы получим скорость (v = (x2 - x1) / (t2 - t1)). Ну почти) Здесь мы использовали подход из равномерного движения: разделить пройденный путь на время. Только тут мы не весь путь на все время делим, а выбираем путь и время за какой-то участок движения. Но подождите, ведь это же не та скорость, у нас здесь движение ведь не равномерное, вон какой график искривленный:
Да, скорость пока что мы нашли неправильно. Но. Что будет, если мы станем приближать t2 к t1. А вот что:





Чем меньше мы берем масштаб, тем менее кривым выглядит график. Посмотрите на 4-ую и 5-ую картинки - график не отличить от прямой. То есть чем более мелкий масштаб мы берем, тем все больше и больше движение становится похоже на равномерное. Что же будет, когда мы разницу между t1 и t2 устремим в ноль - движение между этими точками можно будет без зазрений совести считать равномерным. А тогда написанное выше деление разницы между x2 и x1 на разницу между t2 и t1 даст нам правильное значение скорости. Скорости в момент времени t1, так как эту точку мы не трогали, а приближали к ней t2 (хотя в общем-то разницы с t2 тут нет, но важно понимать, что мы так получим скорость только в самой точке)
Здесь кстати, можно заметить геометрический смысл производной: она равна угловому коэффициенту касательной, ну либо же тангенсу угла между касательной и горизонтальной осью (в данном случае t, то есть с осью аргумента). Ведь согласитесь, когда мы почти соединили t1 и t2, прямая, проведенная через график в этих точках станет касательной. Ну и для понятности вот картинки:


Зеленая прямая - это как раз касательная. Заметьте, на первой картинке она полностью перекрывает график функции
Однако читатели могут задать резонный вопрос: а зачем ты нам вот сейчас расписывал это формальное определение, если мы опять вернулись к скорости? Ну во-первых, чтобы вы знали, как правильно определяется производная и какой у нее геометрический смысл) А во-вторых, чтобы подобраться к такой штуке как дифференциал. Опуская некоторые тонкости, вот те разницы между x1 и x2 и между t1 и t2 и есть дифференциалы. То есть бесконечно малые изменения функции и аргумента. Дифференциал функции (в данном случае у нас все еще функции от того мотоциклиста) - это dx = x2 - x1, дифференциал аргумента - dt = t2 - t1 (замечу, что в аналитическом виде дифференциалы равны нулю (то есть их точные значения), так как мы устремили в ноль разницы x2 - x1 и t2 - t1; ненулевыми они будут при использовании приближенных численных методов). Как вы поняли, производную можно еще назвать отношением дифференциалов. А еще, будучи во всеоружии, можно записать обозначения производных (наконец-то :) ):
Помимо этого стоит немного написать о том, как работать с дифференциалами. Да, по сути dt и dx мы можем рассматривать как обычные переменные. То есть мы можем домножить на дифференциал, разделить на него и т.д. Помимо этого, он имеет те же свойства что и производная (ну там дифференциал суммы, произведения и т.д.)
А еще можно сокращать дифференциалы более высокого порядка малости, что я отражу на примере закона сохранения энергии для пружинного маятника:
Рассмотрение бесконечно малого участка процесса - это, кстати, один из подходов к решению физических задач
Остался последний момент - как определять производные и дифференциалы? Ну с дифференциалом все понятно, формула выше есть, а с производной что? По определению через предел считайте) Шучу. Для того, чтобы научиться считать производные, я оставляю эту ссылку. После того, как мы разобрались с тем, что вообще это за зверь под названием производная, овладеть техникой дифференцирования будет несложно
Что такое интеграл, зачем он нужен и каким бывает
У интеграла (вернее у интегрирования, то есть) будет несколько определений. Все они, конечно, взаимосвязаны, но оперируя сразу несколькими определениями, будет удобнее понять, что это такое и как это использовать. Итак...
Интегрирование - операция, обратная дифференцированию. То есть если мы возьмем какую-то функцию, проинтегрируем ее, а затем продифференцируем, то мы получим снова эту же функцию. Можно опять сравнить с алгеброй: если мы умножим число на 2, а затем разделим на 2, то мы получим снова это же число, или если мы найдем квадратный корень числа, а потом возведем в квадрат, то мы снова получим исходное число
Возвращаясь к мотоциклисту из главы выше, теперь предположим, что нам известно, как зависит его скорость от времени. Хотя нет, не так. Пусть нам известно его ускорение в зависимости от момента времени (с акселерометра сняли, например). Тогда если мы проинтегрируем один раз ускорение, то мы получим функцию скорости мотоциклиста от времени, а интегрируя еще раз мы получим функцию координаты (та самая x(t), которую в прошлой главе мы считали известной):
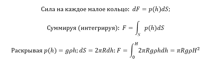
Интегрирование - суммирование бесконечно малых величин. Что это значит объясню на примере. Давайте возьмем какой-нибудь сосуд и наполним его водой. Теперь перед нами вопрос: с какой силой вода давит на стенки сосуда? Простое "Сила = давление умножить на площадь" здесь не прокатит, так как давление то у нас не постоянное. Поэтому наш сосуд мы разрежем на много маленьких колец:
Когда мы разбили сосуд на бесконечно малые кольца, мы можем считать, что на всем вот этом колечке давление постоянно (аналогично тому, как мы делали с производной, масштабируя график и сближая точки). А значит, мы можем рассчитать силу давления на кольцо по простой формуле: умножим давление на этом кольце на его бесконечно малую площадь. Теперь если мы сложим силы с каждого такого колечка (которые тоже бесконечно малые), то мы и получим искомую силу:
Кстати, с аналогичным подходом мы можем выйти на геометрический смысл интеграла - площадь под графиком. Ведь смотрите, здесь похожий подход: малый участок площади под графиком можно записать как произведение функции (ее значение еще будет высотой получаемого прямоугольника) на малый шаг аргумента (длина прямоугольника), а тогда суммируя, мы получим площадь под графиком:
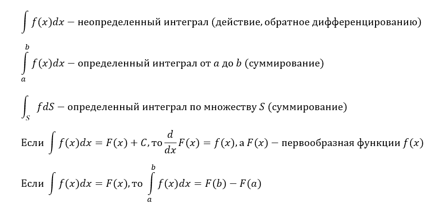
На картинках вы могли уже заметить различные способы записи интеграла. Поэтому вот обозначения:
Как вы кстати можете заметить, в первом определении у нас интеграл был неопределенный, а вот во втором - наоборот, определенный. Помимо этого, тут можно заметить одну особенность: неопределенный интеграл будет зависеть и от переменной интегрирования тоже (ну и сразу замечу, что для неопределенного интеграла мы должны знать хотя бы одно значение первообразной, чтобы определить константу C), а при определенном - интеграл становится, по сути, числом, а полученная после интегрирования функция не зависит от переменной интегрирования (кроме тех случаев, когда пределы интегрирования зависят от переменной интегрирования, то есть являются функциями)
Зачем же нужны интегралы? Ну, я думаю, это понятно из примеров: интеграл, как и производная, позволяет преобразовывать функции. Скорость мы преобразовали в координату, из силы тока можем узнать, какой заряд прошел через провод, зависимости давления газа от его объема можем получить работу этого газа при расширении, а из зависимости давления столба жидкости можем вывести силу
Ну и да, ссылки на то, как научиться интегрировать: раз (там также в статье ссылки на другие статьи) и два с сайта Александра Емелина, а также ссылка на другой сайт, где информация более полная, но более сложная. Хотя, мы же уже разобрались с интегралами, так что сложного ничего не будет)
Ну и да, все три ссылки на неопределенные интегралы. Однако не стоит волноваться: для определенного интеграла нужно просто цифры или буквы подставить, с этим то вы точно справитесь без уроков)
Итак, мы почти во всеоружии. А почему почти? А потому, что помимо простого интеграла, который я описывал сейчас, есть еще и другие: двойные, тройные, по контуру и по поверхности. Они идут чутка не по теме поста (рассмотрим их когда-нибудь потом, когда будем говорить про теорию поля), поэтому я очень кратенько расскажу про них на примерах
Двойной интеграл. Пусть есть двумерная система координат (оси x и y). И пусть у вас есть функция h(x, y), которая отражает зависимость высоты, например, вашей дачи. Если вы проинтегрируете эту h по участку поверхности, на котором находится дом, то вы найдете объем, занимаемый домом. Еще можно в пример привести момент инерции сечения из сопромата: там вы суммируете моменты сил, создаваемые механическим напряжением в сечении. Ну и собсна поверхность для интегрирования - это поверхность сечения
Тройной интеграл. Пусть у вас есть 3-мерная система координат и функция, которая показывает зависимость плотности тела от координаты точки в нем. Тогда если вы проинтегрируете ее по объему этого тела, вы получите его массу
Интеграл по контуру. Допустим, вы строите забор (неважно где, важно, что строите :) ). И опять, пускай у вас есть 2-мерная система координат, а также функция h(x,y), которая связывает высоту забора с координатой на местности. И помимо этого, вы выбрали, как будет расположен этот забор (провели линию на плоскости, то есть создали контур). Тогда интегрируя h по этому контуру вы получите площадь забора, который собрались строить
Интеграл по поверхности. Есть заряженная непроводящая сфера, которая находится в неоднородном электрическом поле. Интегрируя по поверхности сферы электрическое поле, мы найдем силу, с которой это самое поле действует на сферу (просуммируем силы, действующие на каждый малый участок поверхности)
Ну что ж. Большая часть теории позади. Но это не повод останавливаться - переходим к следующей главе
Дифференциальные уравнения - уравнения для функций
Дифференциальное уравнение - это уравнение, неизвестная в которой является функцией. И как вы понимаете, в таком уравнении у нас будет не только функция, но и ее производные. Довольно похоже на обычные уравнения, где икс нужно найти, отличие в том, что в обычных уравнениях из школьной алгебры икс это какое-то число, при котором мы получим верное равенство, а в диффурах икс - это функция, для которой также мы получим верное равенство. Давайте взглянем на несколько таких:
Согласитесь, после пройденной теории выглядит довольно просто. К слову, как и с алгебраическими уравнениями, мы можем составлять системы дифференциальных уравнений (классика классик - уравнения для движения по орбите, оставлю ссыль на вики) Еще в диффурах может быть несколько независимых переменных, то есть когда искомая функция является функцией нескольких переменных (аргументов) (но их мы затрагивать сегодня не будем, уравнения в частных производных тоже обсудим вместе с теорией поля). И больше про них рассказывать, пожалуй, нечего (ну кроме как решать)
Еще у диффуров есть своя классификация:
Что касается решения таких уравнений. Ну во-первых, нужно как раз применять полученные до этого знания: заменять переменные так, чтобы решение было легко найти (свести к тому уравнению, алгоритм решения которого уже существует), дифференцировать и интегрировать. Во-вторых, для некоторых уравнений есть алгоритмы решений: с сайта Александра Емелина - диффуры первого порядка, диффуры второго порядка, системы диффуров (да, статей там больше, но в тех, что я оставил, есть ссылки на остальные статьи, в общем, проблем не будет); более сложный и объемный материал: типы уравнений и методы решения. В-третьих, если у уравнений не получается найти решение на бумаге - в дело вступает численное решение (собсна большинство диффуров можно решить только численно)
Ну и на этом миникурс по матанализу можно заканчивать!
В следующем посте разберем, как этим всем пользоваться, на примере разного рода задачек. Ну а пока... Пожелаю всем хорошего настроения и дифференцируемых функций :)














Наука | Научпоп
9.6K постов83.1K подписчиков
Правила сообщества
Основные условия публикации
- Посты должны иметь отношение к науке, актуальным открытиям или жизни научного сообщества и содержать ссылки на авторитетный источник.
- Посты должны по возможности избегать кликбейта и броских фраз, вводящих в заблуждение.
- Научные статьи должны сопровождаться описанием исследования, доступным на популярном уровне. Слишком профессиональный материал может быть отклонён.
- Видеоматериалы должны иметь описание.
- Названия должны отражать суть исследования.
- Если пост содержит материал, оригинал которого написан или снят на иностранном языке, русская версия должна содержать все основные положения.
- Посты-ответы также должны самостоятельно (без привязки к оригинальному посту) удовлетворять всем вышеперечисленным условиям.
Не принимаются к публикации
- Точные или урезанные копии журнальных и газетных статей. Посты о последних достижениях науки должны содержать ваш разъясняющий комментарий или представлять обзоры нескольких статей.
- Юмористические посты, представляющие также точные и урезанные копии из популярных источников, цитаты сборников. Научный юмор приветствуется, но должен публиковаться большими порциями, а не набивать рейтинг единичными цитатами огромного сборника.
- Посты с вопросами околонаучного, но базового уровня, просьбы о помощи в решении задач и проведении исследований отправляются в общую ленту. По возможности модерация сообщества даст свой ответ.
Наказывается баном
- Оскорбления, выраженные лично пользователю или категории пользователей.
- Попытки использовать сообщество для рекламы.
- Фальсификация фактов.
- Многократные попытки публикации материалов, не удовлетворяющих правилам.
- Троллинг, флейм.
- Нарушение правил сайта в целом.
Окончательное решение по соответствию поста или комментария правилам принимается модерацией сообщества. Просьбы о разбане и жалобы на модерацию принимает администратор сообщества. Жалобы на администратора принимает и общество Пикабу.