dmitrij999

Пикабушник
Дата рождения: 29 мая
392 рейтинг 4 подписчика 20 подписок 21 пост 1 в горячем
Награды:
10 лет на Пикабу
7

Ответ на пост «Новые мошенники»6

Такая же тем была, только с пешкариками, и эта история возымела продолжение. После того, как я назвал код (он четырехзначный), в разговор (который шел по WhatsApp) вмешался бот типа Роскомнадзора, который прервал мошеннический звонок. Проверяю Пешкарики, а там аккаунт был на Анну. Тут же даю запрос на снос аккаунта, ибо курьером никогда не работал, на пешкариках тем более. Звоню им, и они разъясняют ситуацию, что от их имени уже 2 недели атакуют, и коды получения от них трехзначные, и называются курьеру при встрече. Так же сказала, что номера в мессенджерах мошенники покупают/арендуют, и даже упомянули один случай попытки такой аренды. И даже если звонят, то только через обычную сотовую связь, и кодов по телефону не спрашивают.

И вот продолжение: звонок якобы от Роскомнадзора (который шел через телеграм), расспрашивают о мошеннической схеме, повторяют код, который я назвал, и они сказали, что это спуфинг-атака (с подменой номера отправителя), и они пообещали выслать инструкции по "защищенному каналу связи". Спрашиваю, что это за такой канал связи, а они называют те же мессенджеры. И тут я прерываю звонок и кидаю в бан. И тут же бегу проверять Госуслуги, и слава Богу, с ними все норм. Тем более Госуслуги спрашивают шестизначный код, а не четырех.

249

SMS сигнализация с WiFi соединением

Предлагаю Вашему вниманию SMS сигнализацию с отправкой SMS через WiFi.

Сигнализация включается/отключается 3 путями:

- через SMS

- через WiFi

- с помощью кнопок

Также можно управлять и встроенным реле (которое я применил для включения света на крыльце).

На фото общий вид главного блока:

Сама сигнализация строится на ESP8266, а конкретно на ESP-12E, так как на ней достаточно выводов для наших задач.

В качестве sms-шлюза используется старый смартфон htc one v с установленным sms-шлюзом sms gateway ultimate (можно и другой шлюз использовать, даже тот, что в интернете, без смартфона, однако в охраняемом помещении нет интернета, используемая сим-карта использует помегабайтную тарификацию, получил через знакомых сим-карту от автомобильной сигнализации, на которой невозможно поменять тариф).

Работает сигнализация следующим образом: после постановки на охрану с кнопок сигнализация активируется не сразу, а только через 30 секунд, чтобы успеть выйти и закрыть помещение. Если в это время был включен свет, он гасится. Проникновение обнаруживается цепочкой герконовых реле, установленных на окнах и дверях и соединенных последовательно. Если в течение 20 секунд не ввести код на пульте, сигнализация сработает, отослав смс о проникновении в помещение 4 раза всем адресатам (я забил в сигналку 3 адресата).

Так как была срочно необходима сигнализация с тайным оповещением по смс, сигнализация была собрана в корпусах от автомобильных сигнализаций на термоклее, так что сорян за качество сборки

Сигнализация в установленном виде:

Вся цепочка (сигнализация-роутер-телефон) имеет батарейное питание, поэтому при отключении света в помещении сигнализация оповещает об этом, при этом выполняя свои охранные функции. Так как сигнализация работает через WiFi, не составит труда подключить другие датчики (например, датчик удара) и исполнительные механизмы на тех же esp8266 и даже сделать ее частью умного дома.



Всем добра))

Показать полностью 6
5

Еще вариант электронной валентинки

Поздно, конечно, но она была окончательно доработана перед 14 февраля. Электронное сердце можно подарить и на 8 марта, и на день рожения своей дочери/девушке/жене/маме/бабушке и т.д. Вариантов очень много, кустарных и не очень, предлагаю свой вариант.

Фото из инстаграма моей девушки. Сделал ей такой сюрприз, спрятав его в коробку с конфетами. Если вас заинтересовал мой проект, пишите мне на почту: dmitrij99925@gmail.com (да простят меня модераторы за "разглашение личных данных", ибо я размещаю свой адрес добровольно, для интересующихся)

Теперь к процессу изготовления. 

Для этого понадобились:

- EagleCAD 6.6.0

- Eclipse с AVR-GCC (чтобы написать программу для контроллера), AVRDude (запрограммировать контроллер)

- Текстолит односторонний

- 22 резистора 0805 по 1 кОм

- 1 резистор 10 кОм (я взял 20 кОм, на работу не влияет)

- 2 "пустых" резистора (по 0 Ом)

- ATmega8 

- 22 светодиода 3 мм

- винты М3х20

- гайки и шайбы М3

- ручная микродрель

- лазерный принтер, утюг, фотобумага для перенесения рисунка печатной платы, и химия для травления.

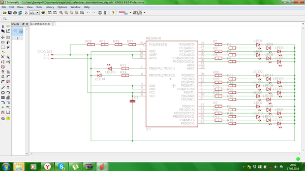
Для начала я составляю схему проекта в EagleCAD и плату

Затем я распечатываю на лазерном принтере дорожки печатной платы, отключив предварительно все слои, кроме верхних дорожек и отверстий и выставив параметр "Mirrored" перед печатью. Затем я с помощью ЛУТ переношу рисунок. Этот процесс я не показал, потому что не сфотографировал процесс изготовления печатной платы. В интернете инструкций по ЛУТ - валом. Травил ПП я такой смесью: на 100 г перекиси водорода 15 г лимонной кислоты и 5 г соли, все размешать, и плата травится 15-20 минут. Получилось не очень, печатал на обычную бумагу, рисунок перенесся не очень, некоторые дорожки восстанавливал жилками проводков.

Плата с уже распаянными элементами и подпаянным программатором для программирования и отладки. Вы можете запрограммировать ATmega8 в компьютерных сервисах за символическую плату. Писал программу в Eclipse, к которому прикрутил AVR-GCC.

Сделал 7 программ моргания светодиодами: 

- одиночный огонек по/против часовой стрелке

- попарный огонек в обоих направлениях

- заполнение/опустошение, так же

- "сердцебиение"

Все программы переключались каждые 4 секунды по прерыванию таймера, а выбранная программа сидела в бесконечном цикле. Выбранная программа запоминается, и при включении запускается та программа, на которой сердце "остановилось" в последний раз.

Так выглядит сердце с другой стороны, с программатором.

Я предполагал сделать питание от таблетки, однако сердце долго не жило на ней, и решил сделать питание на 3 мизинчиковых батарейках, сверху смонтировал выключатель

Для большей красоты и надежности было сделано:

- наклеена бумажка и фотография поверх голого текстолита сверху

- вырезан такой же кусок текстолита и обклеен бумагой (поспешил и вырезал так, что я не смог сделать боковые стенки из текстолита, висит обмотанное на бусах)

И вот, электронное сердце готово!!! Всем спасибо за внимание, всем добра и котиков))!!! 

Показать полностью 17
13

История мужской раздевалки

Историю рассказал мой друг, буду рассказывать от его лица.

В нашем политехе занятия по физвоспитанию можно отрабатывать в бассейне. Эта история произошла в мужской раздевалке оного. Нужно отметить, что помимо студентов бассейном на платных условиях могут пользоваться все желающие, подавляющее большинство которых составляют ученики соседней школы, которые, как правило, занимаются до начала занятий у студентов. Произошло это в самом начале сентября. В раздевалке перед началом занятия находилось около 20 человек, школьники уже оделись и понемногу уходили в холл, где их ждали родители, однако один мальчик потерял носок, но, после безуспешных поисков, все же покинул раздевалку. Тут один из студентов(видимо первокурсник) подходит ко мне и тихо так, стыдясь, спрашивает :,, парень, а что, прямо здесь переодевания, плавки надевать? " Я:"Ты че, больной штиль, шкафчик тебе для чего???" Правильно, он полез переодеться в шкафчик!!! Причем именно в тот шкафчик, где занятием раньше лежали вещи того самого растеряши, ушедшего без носка . Студенты давятся от смеха, но тут!!! Внимание!!! В раздевалку (мужскую!!!) врывается мамаша того мальчика, который указывает ей на свой шкафчик!!! Студенты прикрываются чем могут и яростно возмущаются, но мамашу это ничуть не смущает, она не церемонясь открывает дверцу шкафчика..... И пред ней предстает в чем мать родила несчастный перваш!!! Все следующее занятие плавание периодически прерывалось историческим хохотом студентов.

Отличная работа, все прочитано!

Темы

Политика

Теги

Популярные авторы

Сообщества

18+

Теги

Популярные авторы

Сообщества

Игры

Теги

Популярные авторы

Сообщества

Юмор

Теги

Популярные авторы

Сообщества

Отношения

Теги

Популярные авторы

Сообщества

Здоровье

Теги

Популярные авторы

Сообщества

Путешествия

Теги

Популярные авторы

Сообщества

Спорт

Теги

Популярные авторы

Сообщества

Хобби

Теги

Популярные авторы

Сообщества

Сервис

Теги

Популярные авторы

Сообщества

Природа

Теги

Популярные авторы

Сообщества

Бизнес

Теги

Популярные авторы

Сообщества

Транспорт

Теги

Популярные авторы

Сообщества

Общение

Теги

Популярные авторы

Сообщества

Юриспруденция

Теги

Популярные авторы

Сообщества

Наука

Теги

Популярные авторы

Сообщества

IT

Теги

Популярные авторы

Сообщества

Животные

Теги

Популярные авторы

Сообщества

Кино и сериалы

Теги

Популярные авторы

Сообщества

Экономика

Теги

Популярные авторы

Сообщества

Кулинария

Теги

Популярные авторы

Сообщества

История

Теги

Популярные авторы

Сообщества