О роли гибели фитопланктона в Коллапсе цивилизации Homo sapiens. Невидимая нить или Новое великое "Пермское вымирание"
Что общего между воздухом, который вы вдыхаете, рыбой на вашей тарелке и климатом за окном? Ответ — фитопланктон. Эти микроскопические водоросли являются краеугольным камнем биосферы Земли: они формируют 50-80% всего атмосферного кислорода и являются основой всей морской трофической (пищевой) пирамиды. Невидимый апокалипсис: КАК гибель фитопланктона запускает необратимый коллапс. Что затрагивает все фундаментальные основы жизни на планете.
ПРОЛОГ Мы смотрим на океан и видим воду. Волны, шторма, бездну. Мы ищем угрозы в надвигающихся тучах или в дрожании земли под ногами. Но настоящая катастрофа, тихая и невидимая, уже давно происходит там, где человеческий глаз не может её разглядеть без помощи микроскопа. Мы обязаны своим существованием организмам, которых никогда не видели. Мы дышим, едим и существуем только благодаря триллионам микроскопических организмов, о которых не вспоминаем ни разу в жизни. Мы восхищаемся китами и лесами, но игнорируем истинных архитекторов нашей реальности — фитопланктон. Эти водоросли и цианобактерии производят каждый второй наш вдох.
Это механизм, который за миллиарды лет создал атмосферу, пригодную для нашей жизни, и который до сих пор поддерживает её хрупкий баланс, фундамент самой большой пищевой цепи на планете, гигантский биохимический реактор, поддерживающий жизнь в океане и стабильность климата.
Пятая статья ЦИКЛА: От краха человеческой цивилизации - к коллапсу биосферы планеты
I. Мы уже обсудили критическую точку перехода Фазы 1 в Фазу 2 – Преодоление уровня диоксида углерода свыше 500 ppm.
II. Мы уже обсудили критическую точку перехода Фазы 2 в Фазу 3 – Будущее снижение глобальной энергетической рентабельности EROI<5.
III. Завершим же наше обсуждение критической точкой начала Фазы 4, связью между социально-климатическим коллапсом и вымиранием биосферы — гибелью фитопланктона. Итак, критическая точка начала Фазы 4 = уменьшение глобальной чистой первичной продукции (NPP) фитопланктона на ≥50% от уровня 2025 года.
Это ключевой рубеж необратимого коллапса биосферы, Шестого (антропогенного) массового вымирания. Процесс который нельзя ни остановить ни обратить вспять в человеческих временных масштабах. Это событие напрямую подрывает два столпа существования сложной жизни: а) производство кислорода и б) пищевые цепи.
Прямое воздействие на фитопланктон - Эта схема показывает, как основные антропогенные факторы напрямую уничтожают фитопланктон
Тезис: Критическим порогом начала энтропийного финала (Фаза 4) станет коллапс фитопланктона (>50% от уровня 2025г.). Нарушение самой основы жизни на Земле. Процесс, который:
* Необратим — в человеческих масштабах времени (на восстановление уйдут тысячи лет).
* Универсален — затрагивает всю планету сразу, не оставляя убежищ.
* Фатален — лишает возможности поддерживать дыхание и пищу для сложных форм жизни.
У нас впереди новое Великое (анторпогенное) вымирание биосферы (почти) сопоставимое по масштабу с Великим Пермским вымиранием 252 млн.лет назад! Механизмы пугающе схожи: рост температур (глобальное потепление), рост уровней CO₂ в атмосфере, закисление и деоксигенация океана… Разберёмся подробно:
1. Анализ гибели фитопланктона в контексте модели антропоценового коллапса.
Фитопланктон (от греч. φυτóν — растение и πλανκτον — блуждающий, странствующий) — часть планктона, которая может осуществлять процесс фотосинтеза. Именно фитопланктон обеспечивает от 50 до 80 процентов всего кислорода в атмосфере Земли (а не леса, как думают многие). Также он играет важнейшую роль в экосистеме, являясь основой морской пищевой цепи.
Гибель фитопланктона — это важнейшее событие необратимого коллапса всей планетарной системы и физическое воплощение энтропийного финала. Данный процесс станет возможным при сочетании нескольких факторов, которые мы УЖЕ наблюдаем в зародыше. Итак, условия для массовой гибели фитопланктона:
⚠️ 1.1 Закисление океанов (Ocean Acidification)
Механизм и текущий статус: Текущий pH ≈ 8.05 (снизился на 0.15 с доиндустриального периода - что соответствует увеличению кислотности на 30%). При pH < 7.9 (ожидается во второй половине XXI века ) процессы кальцификации (построения раковин и скелетов) для многих видов фитопланктона (кокколитофориды, птероподы) станут невозможны. Многие виды фитопланктона строят свои клетки и скелеты из карбоната кальция (CaCO₃). В более кислой воде этот процесс требует больше энергии, а при определенном pH становится невозможным (раковины просто растворяются).
Данные: По данным IPCC, закисление океанов происходит в 100 раз быстрее, чем за последние 55 млн лет
⚠️ 1.2 Термическое расслоение океана (Thermal Stratification) - Повышение температуры океанских вод (SST):
Механизм: >90% тепла от парникового эффекта поглощается океаном. Фитопланктон существует в узком температурном диапазоне. Поверхностные воды нагреваются быстрее глубинных. Это создаёт стабильный тёплый слой, который предотвращает вертикальное перемешивание. Перегрев нарушает метаболизм и фотосинтез. Более теплая вода также усиливает стратификацию (расслоение) океана: теплый легкий слой на поверхности не смешивается с холодными глубинными водами, богатыми микроэлементами (азот, фосфор, железо).
Данные: За последние 50 лет степень стратификации океана увеличилась на 5-6%. К 2050г. этот процесс может ускориться, лишив фитопланктон питательных веществ. А продуктивность фитопланктона в некоторых регионах УЖЕ снизилась на 20-30% .
⚠️ 1.3 Деоксигенация (Снижение содержания кислорода):
Механизм: Более теплая вода хуже растворяет кислород. Совместно с прекращением перемешивания и с загрязнением океана стоками это приводит к образованию обширных «мёртвых зон» - придонных слоев воды, полностью лишенных кислорода. Многие виды фитопланктона не выживают в таких условиях.
Данные: Объём океанических мёртвых зон удвоился с 1960-х годов.
Влияние: Хотя фитопланктон производит кислород, многие виды все же нуждаются в его наличии в воде для дыхания. Гипоксия (кислородное голодание) убивает их.
⚠️ 1.4 Загрязнение и токсичные цветения:
Механизм: Сток удобрений с сельхозполей (азот, фосфор) вызывает бурное размножение некоторых видов водорослей (например, цианобактерий), которые выделяют токсины и блокируют свет, вытесняя и уничтожая другие виды фитопланктона. А также пластиковый микромусор, химические загрязнители.
Данные: Частота и интенсивность вредоносных цветений водорослей (HABs) выросли на 30% за последние 20 лет. Удобрения вызывают цветение ядовитых водорослей, которые выделяют токсины, убивающие другой фитопланктон.
⚠️ 1.5 Ультрафиолетовое излучение (UV):
Механизм: Разрушение озонового слоя из-за выбросов хлорфторуглеродов (ХФУ) и других веществ, а также из-за самого изменения климата (охлаждение стратосферы), увеличивает поток УФ-излучения, которое повреждает ДНК фитопланктона.
Синергетический эффект: Эти факторы не просто складываются, а умножают ущерб друг друга. Например, закисление ослабляет организм, а потепление и УФ-излучение добивают его.
2. Подтверждающие данные.
Представленные ниже данные не являются прогнозами — это измеренные показатели, которые подтверждают запуск механизмов коллапса. Особенно важно, что процессы закисления океана и изменения состава фитопланктона частично уже перешли критические точки, что создаёт основу для быстрого перехода к последующим фазам коллапса:
🔥 2.1 Рекордная концентрация CO₂ в атмосфере.
В мае 2025 года среднемесячная концентрация CO₂ достигла 430.2–430.5 ppm, что является абсолютным рекордом за всю историю наблюдений (уровни времен плиоцена 4.1–4.5 млн лет назад). Текущие темпы роста (~3.6 ppm/год) в дальнейшем будут возрастать.
🔥 2.2 Ускоренное потепление океана.
Температура поверхности мирового океана в мае 2025 года достигла 20.79°C, что всего на 0.14°C ниже рекорда 2024 года.
🔥 2.3 Критическое закисление океана
К 2020 году закисление океана превысило планетарные границы безопасности. В 60% вод на глубине 200 м концентрация углекислоты критически высока. Это напрямую нарушает способность морских организмов (кораллы, моллюски, фитопланктон) формировать скелеты и раковины. Процесс уже необратим и будет усугубляться даже при нулевых выбросах.
🔥 2.4 Изменение состава фитопланктона
В Аравийском море и Оманском заливе наблюдается смена доминирующих видов фитопланктона: диатомовые водоросли (полезные для пищевых цепей) вытесняются видами Noctiluca scintillans, которые процветают в условиях низкого содержания питательных веществ и вызывают гипоксию. Это подтверждает модель деградации морских экосистем. Noctiluca не только менее питательна для зоопланктона, но и способствует образованию мёртвых зон.
🔥 2.5 Лесные пожары как источник CO₂
В 2023 году лесные пожары выбросили 7.3 млрд тонн CO₂. Это создаёт петлю обратной связи: пожары → выбросы CO₂ → потепление → новые пожары. Данный процесс усугубляет достижение климатических точек невозврата и соответствует описанию Фазы 2 (Великая дестабилизация).
🔥 2.6 Снижение продуктивности экосистем
Естественные поглотители углерода (леса, океаны) теряют эффективность. Тропические леса и океаны поглощают меньше CO₂ из-за стресса от жары и закисления. Это ускоряет накопление CO₂ в атмосфере и сокращает время до перехода к Фазе 3 (Каскадный распад).
🔥 2.7 Дополнительные данные
· Спутниковые наблюдения (NASA MODIS): Показывают снижение продуктивности фитопланктона на ~1% в год в течение последних 20 лет в ключевых регионах.
· Моделирование (CMIP6): Даже консервативные модели предсказывают снижение глобальной первичной продукции океана на 5-20% к 2100г.
· Палеонтологические данные: Во время предыдущих массовых вымираний, связанных с закислением океана (например, Пермское), происходило массовое вымирание морских видов, что напрямую коррелирует с коллапсом основы пищевой цепи.
3. Последствия гибели фитопланктона.
Гибель фитопланктона запускает необратимую цепную реакцию, которая делает планету непригодной для сложной жизни. К чему приведёт гибель фитопланктона?
Экологическая катастрофа: Необратимый коллапс всех морских экосистем. Исчезновение рыболовства как источника пищи для миллиардов людей.
Климатический катаклизм: Разрушение ключевого механизма регуляции CO₂. Переход океанов в режим положительной обратной связи, ускоряющей потепление.
Кислородное истощение: Хотя это долгосрочный процесс (столетия), он станет финальным приговором для сложной аэробной жизни на Земле, включая человека.
Социально-экономический коллапс: Утрата основного источника белка для прибрежных регионов, крах экономик целых стран, зависящих от океана, и новая волна климатической миграции.
* Ключевые пороги необратимости:
1. pH < 7.9: Критический порог для видов с кальциевыми оболочками (кокколитофориды, птероподы). Пройден в отдельных регионах уже сейчас.
2. pH < 7.8: Нарушаются процессы фотосинтеза и у многих других видов фитопланктона. Будет достигнут глобально в начале следующего века.
3. Исчезновение сезонного апвеллинга: Лишение фитопланктона питательных веществ. Это уже происходит в тропиках и субтропиках.
* Региональные различия. Снижение будет неравномерным:
· Наибольшие потери (до 90%): Субтропические круговороты (например, Северо-Тихоокеанский, Северо-Атлантический), где стратификация наиболее сильна.
· Наименьшие потери (30-50%): Высокие широты (Арктика, Антарктика), где вода остается холодной и богатой питательными веществами.
4. Критика фатальности условий - Суть различий между естественными климатическими циклами Земли и текущим антропоценовым кризисом.
Критики могут указать на то, что в прошлом планета переживала и более высокие средние температуры, более высокие уровни CO₂ и закисленности океана. Почему события из прошлого планеты, несмотря на внешнее сходство, принципиально отличаются от текущей ситуации? - Ключевое различие заключается в скорости изменений и исходных условиях. Основные параметры:
📉 4.1 Скорость изменений: Геологическое время vs "Антропоценовое мгновение"
> Палеоцен-эоценовый термический максимум (ПЭТМ, ~56 млн лет назад):
Сценарий: Выбросы углерода (возможно, из метангидратов или вулканической активности) привели к росту температур на 5-8°C. Продолжительность: Выбросы происходили в течение 20 000 – 50 000 лет. Уровень CO₂ повышался со скоростью ~0.0005 ppm/год. Последствие: Биосфера имела тысячи поколений для адаптации через миграцию и эволюцию. Вымирание было значительным (5-10% видов), но стало двигателем эволюции, открыв ниши для млекопитающих.
> Антропоценовый кризис (сейчас, XXI век н.э.):
Сценарий: Выбросы от сжигания ископаемого топлива. Продолжительность: Основной выброс произошёл меньше чем за 200 лет. Скорость роста CO₂ составляет ~3.6 ppm/год — это в 7200 раз быстрее, чем во время ПЭТМ. Последствия: У биосферы нет времени на адаптацию. Эволюция не успевает за изменениями. Это не двигатель эволюции, а экзистенциальный удар по системе.
📉 4.2 Исходные условия: "Чистая" планета vs "Отравленная" планета
Это самое критичное различие, которое сводит на нет прямые аналогии с прошлым:
• 55 млн лет назад: Планета была "чистой". Биосфера столкнулась только с быстрым (по геологическим меркам) изменением температуры и pH.
• Сегодня: Планета уже ослаблена и отравлена множеством одновременных стрессоров, которых не было в прошлом:
А) Множественные загрязнители: Пластик, пестициды, тяжелые металлы, PFAS ("вечные химикаты"), лекарства. Эти вещества оказывают прямое токсическое действие на организмы, угнетая их репродуктивную функцию и иммунитет.
Б) Масштабное уничтожение местообитаний: Леса, степи, мангровые заросли и коралловые рифы — основные убежища для видов во время климатических стрессов — уже фрагментированы или уничтожены. Некуда мигрировать.
В) Глобальная гомогенизация биоты: Инвазивные виды, распространяемые человеком, вытесняют местные виды, снижая общее биоразнообразие и устойчивость экосистем.
📉 4.3 Состояние биосферы: Устойчивая сеть vs Ослабленная система
Тогда: Экосистемы были целостными, с высоким уровнем биоразнообразия и большими, не фрагментированными ареалами. Это давало им устойчивость.
Сейчас: Популяции большинства видов уже сокращены и изолированы из-за деятельности человека. Они входят в климатический кризис ослабленными, с подорванным генетическим разнообразием. Это как нанести удар по здоровому организму vs по организму, уже больному тяжелой болезнью.
Почему в этот раз всё иначе? - Да, биосфера в конечном итоге восстановится, но это займет миллионы лет. Для человеческой цивилизации, существующей считанные тысячи лет, это равносильно вечности.
5. Фазы модели Каскадного коллапса
Фаза 2 - Великая дестабилизация
Процесс: Закисление океанов достигнет глобально pH<7.9 Стратификация вод будет существенно усиливаться, термическое расслоение станет массовым явлением.
Результаты: Резкое увеличение масштабов и продолжительности «цветений» токсичных водорослей (например, Karenia brevis), которые более устойчивы к измененным условиям и вытесняют полезный фитопланктон. Одновременно начнутся необратимые вымирания ключевых видов. Стартует цепная реакция в морских экосистемах: сокращение популяций зоопланктона и мелких рыб. Это усилит продовольственный кризис для прибрежных народов и приведёт к коллапсу коммерческого рыболовства.
Фаза 3 - Каскадный распад
Процесс: pH<7.8 Необратимый коллапс значительной части популяций фитопланктона. Продуктивность упадёт примерно на 30 % от показателей 2025г. Условия станут непригодными для большого количества видов.
Результаты:
Кислородный кризис: Фитопланктон ответственен за 50-80% производства кислорода на Земле. Его гибель не приведёт к немедленному удушью человечества (основной запас кислорода в атмосфере огромен), но запустит процесс необратимого снижения уровня O₂ в атмосфере в масштабах столетий. «Зоны смерти» в океанах расширятся настолько, что начнут сливаться. Содержание кислорода в атмосфере начнет измеримо снижаться (с текущих 20.95% может упасть до 20.5% или ниже, что уже будет иметь физиологическое воздействие на высшие организмы, особенно в высокогорье).
Ускорение потепления: Океаны потеряют способность быть главным поглотителем углерода. Они превратятся из стока в источник CO₂ и метана (CH₄), что добавит +1.5–2.0°C к глобальному потеплению.
Коллапс морских экосистем: Исчезновение фитопланктона — это «выбивание основания» из морской пищевой пирамиды. Это приведёт к началу каскадного массового вымиранию всего, от криля до китов.
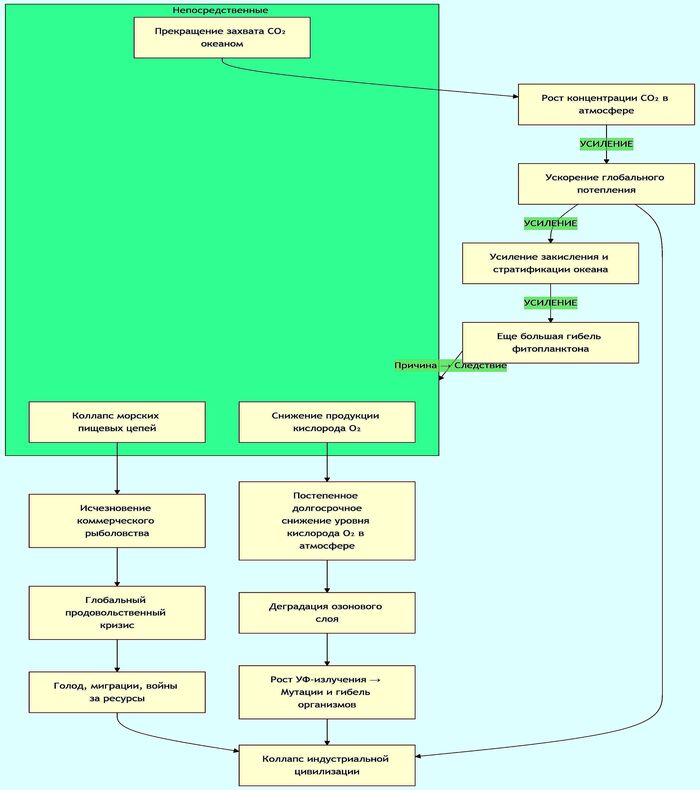
Запускаются ключевые петли положительной обратной связи. Схема:
Каскад последствий и петли обратной связи - Эта схема показывает, как гибель фитопланктона запускает необратимую цепную реакцию, ведущую к краху цивилизации.
Фаза 4 - Энтропийный финал
Процесс: Снижение глобальной чистой первичной продукции (NPP) фитопланктона на ≥50% от показателей 2025г.
Океаны станут тёплыми, кислыми и бедными жизнью. Будет достигнут порог необратимости для большинства видов. Токсичное цветение водорослей (из-за загрязнения и потепления) становится нормой. Массовое вымирание морской мегафауны. Доминировать будут только экстремофильные бактерии и виды, способные выживать в анаэробных условиях (например, некоторые виды цианобактерий).
Результаты:
Исчезновение фитопланктона приведет к голодной смерти зоопланктона, затем рыб, морских млекопитающих и птиц – вымирание высших звеньев пищевой (трофической) цепи. Океан, как источник пищи для человечества, умрет. Биосфера планеты необратимо изменится. Восстановление фитопланктонных сообществ до прежнего уровня займёт миллионы лет после стабилизации климата.
Нарушение углеродного цикла: Фитопланктон — ключевой «биологический насос», поглощающий CO₂ из атмосферы. После его гибели океан из поглотителя углерода превратится в его источник (из-за разложения останков), что катастрофически ускорит темпы глобального потепления и закисления, создавая необратимую петлю положительной обратной связи.
Климатическая регуляция: Фитопланктон выделяет диметилсульфид (DMS), который является ядром для конденсации водяного пара и образования облаков. Меньше фитопланктона — меньше облаков — больше солнечной радиации достигает поверхности океана — еще большее потепление.
Почему именно ≥50% ?
> Снижение NPP фитопланктона в Фазе 3 на 30% компенсировалось остальной флорой планеты, но падение на ≥50% превысит способность системы к компенсации и запустит медленное, но необратимое снижение концентрации кислорода в атмосфере — процесс, который будет длиться столетиями.
> Исторический прецедент: Во время прошлых массовых вымираний подобное падение продуктивности океанов было ключевым признаком и драйвером катастрофы. Будущее Великое Антропоценовое вымирание по своим масштабам будет сопоставимо с Великим Пермским вымиранием:
Пермское вымирание (также называется пермско-триасовым вымиранием) — одно из самых катастрофических событий в истории Земли, которое произошло около 252 млн.лет назад, когда в океанах вода стала тёплой, мутной и кислой. Первыми погибли кораллы, затем полностью вымерли все трилобиты, резко сократилось разнообразие моллюсков, морских ежей и рыб. На суше кислотные дожди, выжигали растительность, леса из гигантских хвощей и папоротников сменились зарослями сорных папоротников и грибов, которые процветали на гниющей органике, а травоядные животные, лишённые привычной пищи, вымирали от голода. Вымерло примерно 96% всех морских видов и 73% наземных видов позвоночных. Впрочем, несмотря на масштабные потери, некоторые виды смогли выжить и эволюционировать. В нашем случае, вымирание скорее всего будет менее масштабным чем Пермское, биосфера со временем восстановится, ...но уже без Homo sapiens.
В Фазе 4 человечество будет представлено разрозненными техно-анклавами (в Антарктиде, Гренландии…), которые и так борются за скудные ресурсы. Гибель фитопланктона станет для них тяжелым ударом: а). Кислород: Даже с кислородными концентраторами и системами жизнеобеспечения поддержание нужной атмосферы станет энергетически неподъемной задачей для деградировавшей техносферы с EROI< 3. б). Пища: Полностью исчезнет последний источник дикой белковой пищи — рыба и морепродукты. Расчеты на ГМО-водоросли и аквапонику могут не оправдаться из-за к токсичности океанов. в) Психологический фактор: Осознание того, что планета потеряла способность производить кислород и поддерживать жизнь, станет последним актом трагедии, окончательно подорвав волю к выживанию.
6. Новое Великое «Пермское вымирание»
Модель Фазы 4 — это не спекуляция, а экстраполяция реального события, которое уже происходило на Земле. Механизмы совпадают: комбинация глобального потепления, закисления океана и нехватки кислорода. Скорость — ключевое отличие и главная опасность. Пермское вымирание было стремительным по геологическим меркам (десятки тысяч лет), но наше — мгновенно (сотни лет) в сравнении с ним. У видов практически не будет времени на адаптацию. Тогда в результате массового вымирания с лица Земли исчезло множество видов, ушли в прошлое целые отряды и даже классы; подкласс парарептилий, многие виды рыб и членистоногих (в том числе знаменитые трилобиты). Катаклизм также сильно ударил по миру микроорганизмов. Все экологические связи были разрушены и впоследствии выстраивались заново.
Есть научная гипотеза (подкрепленная данными), что в пермский период аноксия океанов привела к взрывному росту бактерий, производящих ядовитый сероводород (H₂S). Он, в свою очередь, убивал жизнь на суше и разрушал озоновый слой. Эта смертельная петля положительной обратной связи может повториться и в нашем сценарии.
Пермское вымирание открыло путь для 250 млн.лет эволюции, закончившейся появлением человека. Наше вымирание закроет эту главу и откроет новую. Конечно маловероятно, что вымирание достигнет 96%, как в Перми. Однако потеря 60-80% видов (особенно крупных, специализированных) выглядит реалистично. Для человеческой цивилизации, которая является частью этой биосферы, это однозначно будет означать коллапс и катастрофу абсолютного масштаба. Биосфера перейдет в качественно новое состояние, враждебное для крупных млекопитающих с высоким метаболизмом, каким является человек.
💎 ВЫВОДЫ:
Самый тихий и самый страшный убийца.
Гибель (существенное сокращение) фитопланктона — это один из главных механизмов перехода от антропоценового кризиса к необратимому планетарному коллапсу. Это не просто экологическая проблема, а событие геологического масштаба, которое переведет планету в новое, враждебное для сложной жизни состояние. Мощное подтверждение роли CO₂: гибель фитопланктона от закисления — это прямое следствие роста концентрации углекислого газа, что полностью опровергает тезис о «естественных циклах». Мы не просто теряем вид — мы теряем партнёра по поддержанию жизни на Земле.
Критическая точка начала Фазы 4 Каскадного коллапса.
Точка невозврата (снижение глобальной чистой первичной продукции фитопланктона на ≥50% от показателей 2025г.), после которой восстановление биосферы в её привычном виде станет невозможным в человеческих временных масштабах. Гибель (существенное уменьшение) фитопланктона и последующий коллапс — это не уничтожение биосферы Земли, биосфера планеты медленно постепенно но восстановится. Это угроза системе жизнеобеспечения нашей цивилизации, которая эволюционировала в узком климатическом коридоре голоцена и не имеет стратегии выживания в условиях быстрого возврата в климат палеоцена.
Процесс, который превратит Землю из знакомой нам «голубой планеты» в мир, отчасти напоминающий прошлые этапы её истории, с бедными кислородом и кислыми океанами уже начался.
Мы проводим беспрецедентный эксперимент: может ли сложная глобальная цивилизация, целиком зависящая от стабильности экосистем, пережить шоковое изменение этих систем на скорости, в тысячи раз превышающей естественную? Мы ведем тихую, необъявленную войну с основой собственного существования — и уже близки к победе. Гибель (существенное уменьшение объема) фитопланктона запустит такой каскад разрушений, перед которым меркнут все войны и финансовые кризисы в истории человечества!
___________________________________
Как писал Владимир Иванович Вернадский, ученый, мыслитель, естествоиспытатель, создатель учения о биосфере и ноосфере — "Мы живем на дне воздушного океана, и наше существование зависит от невидимых нам процессов, которые мы ежедневно нарушаем."
__________________________________
Распад фитопланктона — это тот самый переломный момент, после которого антропоценовый коллапс перестаёт быть проблемой человечества и становится новой реальностью планеты — реальностью враждебной, бедной и безжизненной. Не просто «изменение климата», а механизм шестого массового вымирания в истории планеты. Повторение (или почти повторение) Великого Пермского вымирания, только в сто раз быстрее.
Эта статья — о том, как невидимая нить, связывающая всё живое, рвётся, и к чему это может привести.
Best regards, DR
19 / IХ / 2025
PS // Интересы биосферы и цивилизации противоположны...
Главная мысль всего данного цикла - человечество как биологический вид вступает в зону риска полного исчезновения, потому что оно уничтожает экологическую нишу, в которой существует.
Ключевой драйвер: невозможность индустриальной цивилизации вписаться в планетарные границы - рост энтропии (энергетической, экологической, социальной) превышает способность системы к поддержанию сложности.
Ключевая точка невозврата: коллапс морских экосистем (гибель фитопланктона), запускающий необратимую для сложной жизни деоксигенацию и распад пищевых цепей, это уровень угрозы, перед которой меркнут все споры о EROI и TFR.
[Рост CO₂] → [Закисление океана] → [Гибель фитопланктона] → [Коллапс O₂] — это не спекуляция, а физико-химическая данность
__________________________________________
Парадокс антропоцена. Интересы биосферы и интересы индустриальной цивилизации диаметрально противоположны:
· Для биосферы спасение — в быстром крахе нашей техногенной системы, пока выбросы не достигли точки, необратимо разрушающей океанические экосистемы.
· Для цивилизации спасение — в продлении агонии любой ценой, что неминуемо ведёт к превышению всех планетарных границ.
__________________________________________
Единственный шанс избежать наихудшего сценария для человечества как вида — это добровольно отказаться от сложности, которая является сутью индустриальной цивилизации. Это все равно что попросить раковую опухоль добровольно сократиться и стать безобидной родинкой, что противоречит самой её природе... Капиталистическая парадигма — это метастазы рака на теле биосферы. Её ключевые императивы — бесконечный рост, конкуренция и экстракция — физически несовместимы с конечной планетарной системой. Она не может добровольно самоограничиться, как не может раковая клетка перестать делиться.
Меня критикуют за некоторый детерминизм в моих статьях. Но как тут не быть детерминистом когда вполне отчётливо понимаешь, что развитие ситуации предопределено расширенным фенотипом (привет Ричарду Докинзу) человечества - слепым, самореплицирующимся механизмом, который не способен к осмысленному самоограничению... Как бобры которые строят плотины, научившись их строить они уже не смогут сознательно упроститься даже если их плотина создает локальную экологическую катастрофу.
Впереди у нас - шестое массовое вымирание в истории Земли.
Глобально я вижу четыре выхода (надежда на):
1* Вмешательство бога (богов) - вероятность <0.00001%;
2* Вмешательство инопланетной цивилизации-няньки (как в романе Артура Кларка «Конец детства») - вероятность <0.001%;
3* Научно-технический прогресс, и в самое ближайшее время, и параллельно в разных сферах (холодный синтез, доступный термояд, технологии быстрого и дешёвого извлечения СО2 из атмосферы, геоинженерия) - вероятность <1%;
4* Упрощение - добровольный отказ от сложности, от расширенного фенотипа – вероятность… примерно как в пункте №1 :-)
Все четыре варианта (возможно кроме №3) – утопия. Варианты № 1,2: есть капитуляция разума перед лицом проблемы = Перекладывание ответственности на внешнюю спасительную силу. Вариант №3: проблема в том, что все эти технологии (термояд, геоинженерия) требуют высокого EROI и сложной глобальной кооперации для развёртывания, как раз того, что исчезает по мере углубления кризиса и не решают системную проблему роста. Дешёвая энергия в рамках текущей парадигмы лишь ускорит потребление других ресурсов и выбросы, а геоинженерия — это игра в рулетку с климатом, которая может усугубить ситуацию. Для варианта №4 требуется: глобальное признание тупиковости текущего пути, немедленный отказ от экономического роста как главной цели, невероятный уровень кооперации вопреки нарастающему хаосу и борьбе за ресурсы. Вероятность стремится к нулю так как требует одновременного преодоления: Биологии (инстинкта расширения и доминирования). Экономики: (капиталистических структур, основанных на долге и принудительном росте). Психологии: (механизмов отрицания и краткосрочного мышления).
_____________________________________
ИТОГ Человечество не просто исчезнет — оно станет жертвой собственного успеха в преодолении экологических ограничений.
Мы приходим к точке, где заканчивается наука и начинается экзистенциальная позиция. Поиск смысла не в спасении цивилизации, а в том, чтобы прожить её закат с достоинством, минимизировав страдания живых существ, насколько это возможно. Это экзистенциальная и этическая позиция на мой взгляд!.
Дополнительные данные:
















































