freefrol

На Пикабу
3305 рейтинг 0 подписчиков 8 подписок 6 постов 0 в горячем
Награды:
За участие в Пикабу-Оскаре С Днем рождения, Пикабу!
1
Вопрос из ленты «Эксперты»

Девушка про социализм

сегодня на работе листал пикабу и было видео где девушка про социализм и ссср рассказывала, у меня нет звука, было интересно смотреть))) Не могу найти этот пост, может кто поделится ссылкой?

9

Помогите с перспективой

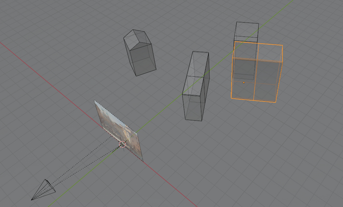
Добрый день пикабутяне, решил порисовать в blender в котором плохо разбираюсь, да и рисовать толком не умею, поэтому нужен совет знатоков. В качестве референса взял вот этот рисунок:

Вот это моя сцена

Не понимаю что здесь с перспективой не так, но у меня пол не совпадает с рисунком

если пододвинуть заднее здание ближе так что бы пол был по уровню тогда не совпадает правая стена

Это я что то не так делаю или у художника такой стиль что перспектива гуляет? Как это исправить?

Показать полностью 4

Ноутбук, холодильник, два ствола

Не думал что когда-нибудь создам пост на пикабу, потому что я из "этих" - молчаливых просмоторщиков, но сегодня ютуб предложил посмотреть украинские сми, и вот что меня там рассмешило.


https://youtu.be/Atw7D96Ks6I

Показать полностью 1
Отличная работа, все прочитано!

Темы

Политика

Теги

Популярные авторы

Сообщества

18+

Теги

Популярные авторы

Сообщества

Игры

Теги

Популярные авторы

Сообщества

Юмор

Теги

Популярные авторы

Сообщества

Отношения

Теги

Популярные авторы

Сообщества

Здоровье

Теги

Популярные авторы

Сообщества

Путешествия

Теги

Популярные авторы

Сообщества

Спорт

Теги

Популярные авторы

Сообщества

Хобби

Теги

Популярные авторы

Сообщества

Сервис

Теги

Популярные авторы

Сообщества

Природа

Теги

Популярные авторы

Сообщества

Бизнес

Теги

Популярные авторы

Сообщества

Транспорт

Теги

Популярные авторы

Сообщества

Общение

Теги

Популярные авторы

Сообщества

Юриспруденция

Теги

Популярные авторы

Сообщества

Наука

Теги

Популярные авторы

Сообщества

IT

Теги

Популярные авторы

Сообщества

Животные

Теги

Популярные авторы

Сообщества

Кино и сериалы

Теги

Популярные авторы

Сообщества

Экономика

Теги

Популярные авторы

Сообщества

Кулинария

Теги

Популярные авторы

Сообщества

История

Теги

Популярные авторы

Сообщества