Aiky
Ответ на пост «Открытое письмо Черноголовке»14
А почему не заменят сахар (сахарозу) на фруктозу? Она не очень дорогая и довольно вкусная в перемешку с декстрозой и глукозой вместо этого поганого сахарина
Telefunken ELA M 251 своими руками Ч.2
Продолжение предыдущего поста про создание лампового микрофона на схеме Telefunken ELA M 251,
Продолжим про начинку, Капсюль ск12 с двумя активными диафрагмами
Наконец первое включение! Лампочка слегка светит ))
Вот такое получилось
Теперь самое главное, как он может стоять рядом с именитыми и очень дорогими микрофонами?
К сожалению оригинального телефункена рядом не оказалось, зато у нового владельца микрофона оказались микрофоны Neumann tlm102, Neumann u87, Soyuz 017 tube
https://drive.google.com/drive/u/0/folders/1PoiThAvK28YJe9ZP...
Здесь представлены звукозаписи голоса на каждый из представленных микрофонов, мне показалось что получившийся ELA M 251 чем то похож на союз по этому с ними есть слепой тест в отдельной папке (ответ какой где будет в комментариях).
На этом у меня все, всем спасибо за внимание.
Telefunken ELA M 251 своими руками Ч.1
Продолжаю делать микрофоны.
мой первый пост по теме Самодельные конденсаторные микрофоны
мой второй пост по теме Студийные микрофоны своими руками
мой третий пост по теме Студийный конденсаторный микрофон на схеме Neumann U87
мой четвертый пост по теме Студийный конденсаторный микрофон своими руками
Решил вернуться к истокам, припасть, так сказать, к мудрости предков. Ламповый микрофон!
Для начала посмотрел конъюнктуру, проще- цены на ламповые микрофоны известных производителей. Выбрал легендарный Telefunken Ela M251.
Дедушка мне говорил, что начинать всегда нужно с питания.
Заказал у коллеги проект корпуса блока питания.
Заказал изготовление коробок и сразу покрасил на ближайшем СТО.
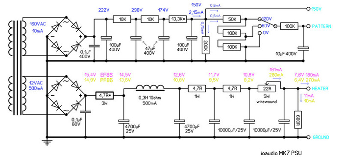
Нашел на Авито прекрасные советские трансформаторы ТА-1. С него можно получить кучу напряжений, в том числе и нужные мне 150 и 10 Вольт. Трансформатор очень слабенький, по току, но для микрофона хватает с запасом. Даже на накал лампы.
схема БП
Сделал блок питания. На выходе:
1. +120V анодного напряжения,
2. +6.3V напряжения для накала лампы,
3. 0V - +120V регулируемое напряжения для поляризации капсюля.
С помощью последнего реализуется плавное переключение диаграмм направленности микрофона "кардиоида", "круг", "восьмерка".
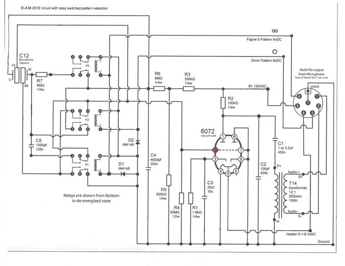
В настоящем M251 переключение диаграмм происходит с помощью переключателя, который находится внутри микрофона:
Добрые люди уже давно применили более прогрессивный метод напряжения подачи поляризации с БП, поэтому выбранная мной схема выглядела так:
Далее началась сборка
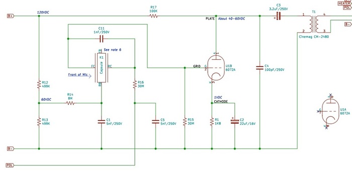
Первый вариант был с советским трансформатором с подходящим Ктр- 6:1. На аудиотесте оказалось, что у него видимо низкая индуктивность и нижних частот не хватает.
Трансформатор заменил на старый-добрый Т14 от компании 3U, наконец то появились нижние частоты.
Первое включение, и аудиотесты в следующем посту, всем спасибо.
Студийный конденсаторный микрофон своими руками
Здравствуйте, в очередной раз решил делать студийный конденсаторный микрофон, на этот раз на схеме Fin
Схема взята с форума, о всех ее преимуществах там рассписано
http://forum.vegalab.ru/showthread.php?t=89196&page=132
Развел плату в EasyEDA и заказал в JLCPCB, пришло достаточно быстро и хорошего качества,
капсюль взял С12, у него нет такого едкого верха как у к67
Ну и файл для прослушивания само собой прилагаю
https://drive.google.com/file/d/1CluOTGoxqJ8VMR7I2TAsDEBmWs8...
Спасибо за внимание.
Студийный конденсаторный микрофон на схеме Neumann U87
Здравствуйте,
Продолжаю делать студийные микрофоны, как и обещал на этот раз это схема легендарного Neumann U87.
Cсылка на предыдущий пост с Rode NT1A.
Студийные микрофоны своими руками
Не мог себе позволить такой микрофон делать на чем попало, по этому усилитель сделан на аудиофильских деталях, пленочных и танталовых конденсаторах, карбоновых резисторах.
Трансформатор, который является сердцем схемы, самый недорогой из доступных, тем не менее он создан именно для клонов U87 и его коэффициент трансформации 9.5:1
https://a.aliexpress.com/_9yykF6
Есть конечно и американские аналоги оригинального трансформатора но уже совсем другие деньги
https://www.tab-funkenwerk.org/product/t13/
Не пришлось заниматься экранированием трансформатора, корпуса оказалось вполне достаточно.
Теперь к тестам, В звуковой карте всего 2 микрофонных входа, поэтому одновременно могу записывать только 2, все записи сделаны в Wav без сжатия 48000hz 32bit, у меня есть только ламповый SE Electronic z5600a II и самодельный Rode NT1-A
Речь (на разном расстоянии)
Rode
https://drive.google.com/file/d/1flAe_ML4scfbp5DT1BRs2waArcZ...
U87
https://drive.google.com/file/d/1YMWbQXAl0b0c3-OJ969d3_XDVy3...
Пение с гитарой
Rode
https://drive.google.com/file/d/1udLn4PJF2zcqM7AVdzB_lU_E663...
U87
https://drive.google.com/file/d/1tLW4S_3Y_YjNKUuwxdlVcY4boNj...
Сравнение с более дорогим заводским микрофоном SE Electronic z5600aII
z5600aII
https://drive.google.com/file/d/1pzHxtL8Vh82Rqy7KsTqjrMlvS3b...
U87
https://drive.google.com/file/d/1qV7R0ec6qpLBGSNMMloCvHAhaIj...
Всем спасибо за внимание, если есть вопросы - задавайте.
Страница вк https://vk.com/aikman_beats
Студийные микрофоны своими руками
Здравствуйте,
Некоторое время делаю студийные микрофоны по схеме RODE NT1-A, хотел бы с вами поделиться тем что получается.
Сначала заказываем микрофоны, от них мы возьмем корпус, и капсюли, я беру капсюли с мембранами с двух сторон что бы получить дальше режимы работы Омни Кардиоиду и Восьмерку, это превращает наш будущий микрофон из NT1-A практически в NT2-A.
На JLCPCB денег нет по этому делаю платы сам, я их делаю на чпу станке потому, что он у меня есть.
Распаиваем все детали по схеме и крепим все в корпус.
Микрофон получается на 2х платах, одна плата это Усилитель, вторая - полляризация +60V на переднюю мембрану -60 на заднюю для получения восьмерки, что бы получить круг надо замкнуть обе мембраны на +60.
Капсюли я заказывал у разных продавцов, по этому и Звук у них немного разный.
От первого АЧХ
https://drive.google.com/file/d/19JXAPpaIVDPkc17S87m5Uh7zn5U...
https://drive.google.com/file/d/1ildn9HMD2tfnJRstxNTfuNgZkKb...
Первое песнопение было ужасно, решил перезаписать)
Самодельный микрофон Rode
Дорогой ламповый микрофон Se Electronic Z5600II
https://drive.google.com/file/d/1hNFPOsQlxeZyV0oBZU9eMDdUaOs...
Петь не умею так что простите.
Следующий буду делать по схеме Neumann U87, если кому то интересно - обязательно здесь напишу, вот кстати заготовочка.
























































