Мой (30М) шафер (31М) украл мою жену(30Ж) и я думаю он вернулся за моей подружкой(29Ж)
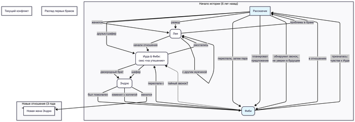
Шесть лет назад я женился. Мой лучший друг Иуда (фейковое имя для защиты личности (п/п - да лааааадно)) был моим шафером. Я женился на Лее (30Ж).
У нас была очень-очень-очень тесная дружеская группа, нас было 8-9 человек, и мы все делали вместе, вылазки, ночи настолок, праздники и так далее, и если иногда кто-то из компании приводили своих подруг (п/п - тут непонятно, подруг или девушек, но скорее подруг) в наш круг, Иуда их цеплял, поскольку был очень веселым и харизматичным, и это играло большую роль в том, почему все выбирают его шафером, но он никогда не угрожал нашим отношениям, поскольку мы все были прекрасными друзьями.
Всего через неделю после свадьбы у меня и Леи начались проблемы, я служу в армии, и нахожусь в части в течение рабочей недели, возвращаясь вечером в пятницу и уезжая в понедельник утром. Из-за этого мы можем проводить вместе только выходные, и я всегда хотел провести их с друзьями, а она предпочитала время наедине, поскольку виделась с ребятами в течение недели. Эта и другие проблемы вызывали кучу споров, и в конце концов мы расстались
В это же время кое-что происходило с двумя нашими друзьями: кузеном Иуды Эндрю (29М) и его невестой Фиби. За три дня до их свадьбы (Иуда конечно был его шафером) Эндрю признался Фиби что изменял ей с коллегой в течение полугода, и просто не мог жениться. В день, который должен был быть днем их свадьбы, парочка нас <друзей> пришли к Фиби чтобы выпить с ней и помочь ей очистить голову, и она переспала с Иудой (худший шафер в мире). Честно говоря, эти двое всегда были очень близки, но мы были удивлены, узнав это. Предположительно, они по-пьяни спали еще несколько раз в следующие месяцы, прежде чем решили покончить с этим.
Пока Леа и я "расстались", я все еще из-за всех сил старался все решить и наладить отношения, но она медленно все больше и больше теряла интерес к нам как паре. Позже я обнаружил, что это было из-за того, что она проводила все свое время с Иудой. Они начали отношения и он по существу жил в доме, за который я платил половину ипотеки (худший шафер в мире). Узнав это, я отправил ему злое СМС "Ты для меня теперь мертв", на которое он ответил картинкой с доской Уиджи и словом "Прощай".
Пока Леа и я проходили процедуру развода, она и Иуда были счастливы в их отношениях. Иуда, Леа и Эндрю ушли из нашей маленькой группы друзей. Оставшиеся из нас собрались отпраздновать мой развод и все закончилось тем, что Фиби и я переспали.
Вернемся к настоящему времени; Фиби и я встречаемся уже три года. Леа и Иуда расстались, она с каким-то другим мужчиной, а он одинок. Эндрю женился, он реально дошел до алтаря в этот раз, и да, Иуда был его шафером, так что кто знает, что там было между худшим шафером на свете и новой женой Эндрю.
Вчера я решил удивить Фиби, я уехал в часть ранним утром в понедельник, как и обычно, за исключением того, что взял отпуск на эту неделю. Я дождался пока она ушла на работу, и я вернулся в дом, чтобы украсить спальню цветами, ее любимыми конфетами и так далее. Я припарковал машину в квартале от дома, так что она не знала, что я дома.
Когда она пришла домой, я удивил ее, но увидел, что она на созвоне по Фэйстайму, и я на 90% уверен, что лицо ее собеседника было лицом Иуды, но она закончила созвон очень быстро. Ранее в наших отношениях она по-пьянке призналась, что думала, что после твой ночи, которая должна была быть брачной, они будут вместе, и что ей было грустно когда он расстался с ней ради Леи. Мое сердце разбилось. Она сказала мне что говорила с братом, но я ей не верю.
Я так же сделал ей сюрприз в виде поездки в Диснейленд, куда она всегда хотела попасть, в ближайшем будущем, и я планировал там сделать ей предложение, но теперь я не уверен, что должен сделать с этим всем, если Иуда пробрался обратно в ее жизнь. Мне нужна помощь, я не знаю что мне делать. Я провел ночь у моих родителей без сна, и я думаю о том как вернусь домой для разговора.
Должен ли я поругаться с ней из-за этого? Или поехать в запланированную поездку, и сделать предложение, закрыв глаза ради более счастливой жизни?
Извиняюсь за такой долгий пост, я постарался сократить все как смог, здесь шесть лет драмы, и и постарался впихнуть их в короткий текст.
ДЛЛ: Худший шафер в мире сошёлся с моей женой, когда мы расстались, что в итоге привело к разводу. Моя нынешняя девушка призналась, что раньше испытывала к нему чувства, и теперь он снова появился в её жизни — как раз когда я готовился сделать ей предложение.
Продолжение этого блядского бразильского сериала следует спаси господь мою душу
Если вы тоже нихуя не поняли, DeepSeek проанализировал текст для нас!

