Что такое гравитация? Исчерпывающая статья в формате двухполярной L2-логики
Глава 1. Постановка задачи и исходный язык
1. Зачем вводить двухполярную гравитацию
Цель двухполярной гравитации — построить строго определённый, воспроизводимый канал описания тяготения, в котором:
исходными «кирпичами» являются полярность, графовая геометрия (как носитель связности) и правила вывода;
гравитация понимается не как «сущность» и не как метафора, а как ориентация движения по потенциалу и как операциональная процедура вычисления поля;
любая привязка к системе единиц СИ оформляется как калибровка моста, а не как «вывод константы природы из аксиом».
Здесь принципиальна дисциплина формулировок: двухполярный канал описывает то, что он действительно описывает, и не притворяется тем, чем не является.
2. Полярность как первичный механизм направления
В бытовом языке полярность часто смешивают со «свойством объекта». В нашем подходе полярность относится не к вещи, а к переходу между двумя состояниями (или двумя вершинами графа). Она фиксирует направление относительно выбранной шкалы.
Пусть задана шкала F(x) (в дальнейшем роль такой шкалы будет играть потенциал). Тогда полярность перехода a → b определяется так:
pol(a,b;F) = sign(F(b) − F(a)) ∈ {+1, −1}.
Смысл:
+1 означает «переход в сторону увеличения F»,
−1 означает «переход в сторону уменьшения F».
Это не «заряд» и не «атрибут тела». Это минимальная операция ориентации: сравнить две величины и зафиксировать знак разности.
3. Геометрия без “пространства как сущности”: граф как носитель связности
Классическая механика привычно опирается на непрерывное пространство и метрику. В двухполярной гравитации допускается иной фундамент: граф.
Вершины графа — состояния/точки учёта.
Рёбра — допустимые переходы (связность).
Вес ребра — мера «стоимости» или «близости» (в простейшем приближении связанная с расстоянием).
Важно: графовая геометрия не отрицает непрерывные модели. Она задаёт общий язык, в котором непрерывный предел получается как частный случай (например, при сгущении регулярной сетки).
4. Потенциал как центральная величина L2-канала
Двухполярная гравитация фиксирует следующий выбор: первичной величиной является потенциал Φ.
В системе СИ Φ удобно мыслить в единицах м²/с².
Движение «вниз» по потенциалу является определяющим смыслом тяготения.
В непрерывной форме ускорение задаётся стандартным соотношением:
a = −grad(Φ).
В графовой форме вместо grad используется дискретный аналог, но смысл сохраняется: ускорение направлено против роста потенциала.
5. Уравнение поля и роль оператора L
Поле порождается распределением источника, которое мы обозначим как ρ_g (гравитационная плотность, в СИ — кг/м³). Тогда основная форма уравнения поля записывается как:
L(Φ) = κ_B * ρ_g.
Здесь:
L — оператор типа лапласиана (в непрерывном случае — обычный лапласиан; в графовом — лапласиан графа),
κ_B — коэффициент моста режима B в выбранной нормировке.
В непрерывном ньютоновском пределе эта запись соответствует форме уравнения Пуассона, но мы сознательно оставляем её в виде «оператор L + источник», чтобы один язык охватывал и непрерывные, и графовые реализации.
6. Мост в СИ: κ_B как калибровка, а не “открытие”
Ключевое методологическое ограничение следующее: κ_B в режиме B — это калибровка моста к СИ, а не «величина, выведенная из аксиом природы».
В канонической нормировке режима B принимается:
κ_B = 4πG, и β = 1,
где G — гравитационная постоянная в СИ. Это не утверждение «мы вывели G». Это договор о том, как наша нормировка соотносится с общеупотребительным СИ-языком.
Именно поэтому любые разговоры о “новой константе” здесь методологически запрещены: двухполярная гравитация в этой версии не конкурирует с измерениями G, а использует их как внешний эталон моста.
7. Границы режима: запрет смешения L2 и многополярностей
Двухполярная гравитация в данной статье рассматривается как L2-канал. Это означает:
никаких «зарядов» и многополярных степеней свободы внутри L2;
никакого перехода к трёхполярности “по смыслу” без явного объявления нового режима и новых постулатов;
все утверждения о поле и потенциале относятся к L2 и проверяются в L2.
Это ограничение не уменьшает теорию; оно делает её строгой. Любое расширение возможно, но только как отдельная ветвь с отдельными контрактами и проверками.
8. Принцип воспроизводимости как часть теории, а не “техническая деталь”
В классических изложениях воспроизводимость часто считается внешней по отношению к теории. Здесь она встроена в определение корректности:
формулы задают вычисляемый объект,
вычисление подтверждается эталонными задачами (точечные массы, оболочка, однородный шар, суперпозиция),
любые изменения в операторе L, метрике или нормировке должны быть явными и проверяемыми.
Иначе говоря, теория в нашем смысле — это не только «что написано», но и «что стабильно воспроизводится».
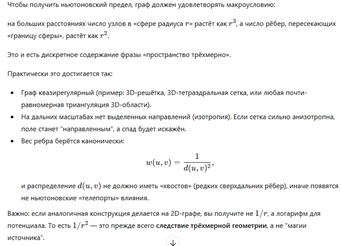
Глава 2. Графовый оператор поля: лапласиан, дискретный градиент и непрерывный предел
1. Зачем графовый оператор нужен именно здесь
Если двухполярность понимать как механизм ориентации “вверх/вниз” по шкале, то потенциал Φ задаёт направление движения, а геометрия отвечает на вопрос: как сравнивать соседние состояния и как распространяется влияние источника.
В непрерывной механике эту роль играют:
градиент (grad) — локальная направленность,
лапласиан (Δ) — оператор, связывающий потенциал и источник.
В графовой геометрии эти же роли выполняют дискретные аналоги. Преимущество графа в том, что он:
естественно описывает дискретные среды, сетки, структуры;
допускает непрерывный предел как частный случай;
позволяет явно фиксировать “метрику” через веса рёбер, не пряча её в координатах.
2. Граф, веса и смысл “дистанции”
Пусть задан связный неориентированный граф G = (V,E), где:
V — множество вершин,
E — множество рёбер.
Каждому ребру (i,j) назначим неотрицательный вес w_ij > 0. Вес фиксирует интенсивность связи: чем “ближе” вершины, тем обычно больше вес. В простейшем метрическом приближении берут:
w_ij = 1 / d_ij^2,
где d_ij — заданная длина (или стоимость) ребра. Это согласуется с интуицией ньютоновского ближнего влияния и хорошо ведёт себя на регулярных сетках.
Важно: вес — это место, где живёт геометрия. Если вы меняете w_ij, вы меняете геометрию взаимодействия. Поэтому в строгом режиме любые изменения весов должны быть явными и проходить тесты.
3. Лапласиан графа L и его “положительность”
Определим матрицу смежности с весами W и диагональную матрицу степеней D:
D_ii = сумма по j соседям i от w_ij.
Тогда ненормированный лапласиан графа:
L = D − W.
Для функции (поля) Φ на вершинах (то есть Φ_i = Φ(i)) дискретный лапласиан в вершине i записывается так:
(LΦ)_i = сумма по соседям j от w_ij * (Φ_i − Φ_j).
Смысл:
если Φ_i больше средних соседей, (LΦ)_i положителен;
если Φ_i меньше, (LΦ)_i отрицателен;
оператор “штрафует” резкие перепады и тянет к гладкости.
Ключевое свойство: при w_ij > 0 лапласиан является положительным полуопределённым оператором. Это то, что обеспечивает корректность задачи поля и отсутствие “самопроизвольной антигравитации” при положительных источниках в статике.
4. Уравнение поля на графе (режим B)
На графе уравнение поля в режиме B имеет вид:
LΦ = κ_B * ρ_g.
Здесь ρ_g — дискретная плотность на вершинах (или на ячейках, сведённых к вершинам). Важно правильно согласовать размерности:
Φ в СИ: м²/с²,
ρ_g в СИ: кг/м³,
L должен иметь размерность 1/м² (на регулярной сетке это достигается выбором d_ij как длины ребра и w_ij = 1/d_ij^2),
тогда κ_B имеет размерность м³/(кг*с²), что согласуется с κ_B = 4πG.
Это один из ключевых моментов: графовая дискретизация не должна “случайно” менять размерности. Воспроизводимый режим требует, чтобы размерность была прозрачна и проверялась гейтом.
5. Граничные условия и “нуль потенциала”
В непрерывной задаче Пуассона решение без граничных условий неоднозначно (потенциал определён с точностью до константы). На графе ситуация аналогична: если граф “замкнут”, L имеет нулевое собственное значение, и Φ определено с точностью до добавления константы.
Строгое решение требует выбора одного из стандартных вариантов:
Зафиксировать потенциал на части границы (Dirichlet):
Φ = 0 на boundary.Зафиксировать среднее значение потенциала:
сумма Φ_i = 0.Ввести “якорную” вершину:
Φ(anchor) = 0.
Для воспроизводимости удобнее вариант Dirichlet на внешней границе домена (например, на границе регулярной сетки), потому что тогда задача становится однозначной и хорошо тестируется на эталонах.
6. Дискретный градиент и ускорение на графе
В непрерывном виде ускорение:
a = −grad(Φ).
На графе существует несколько согласованных способов задать дискретный аналог. В минимальном варианте для ребра (i,j) вводят “перепад потенциала”:
ΔΦ_ij = Φ_j − Φ_i,
и рассматривают направленный вклад вдоль ребра, нормируя на длину ребра:
g_ij = (Φ_j − Φ_i) / d_ij.
Тогда “ускорение” в вершине i можно определить как сумму вкладов по соседям с ориентацией на убывание Φ. Простейшая конструкция:
a_i = сумма по соседям j от (w_ij * (Φ_j − Φ_i)) * e_ij,
где e_ij — единичный вектор направления от i к j (если граф вложен в пространство) или формальный базис ребра (если это абстрактный граф).
В задачах, где граф является регулярной 3D-сеткой, e_ij и d_ij естественно заданы, и a_i становится дискретным аналогом −grad(Φ).
Смысл двухполярности здесь прямой: знак (Φ_j − Φ_i) задаёт “полярность” перехода, а направление ускорения выбирается против роста Φ.
7. Непрерывный предел: как граф “сходится” к классике
Чтобы графовая теория была не произвольной игрушкой, она должна иметь непрерывный предел. Это достигается так:
берём регулярную сетку с шагом h,
соединяем соседей по 6 направлениям (в 3D),
задаём d_ij = h,
задаём w_ij = 1/h^2.
Тогда лапласиан графа аппроксимирует непрерывный лапласиан:
(LΦ)_i приближается к (−ΔΦ)(x_i) (с точностью до конвенции знака),
а уравнение
LΦ = κ_B * ρ_g
становится дискретизацией классического уравнения Пуассона.
Проверяемый факт: если вы берёте сферическую оболочку или однородный шар в виде дискретного распределения ρ_g на сетке, то при уменьшении шага h:
поле вне шара стремится к полю точечной массы,
внутри оболочки ускорение стремится к нулю,
внутри шара ускорение стремится к линейной зависимости от радиуса.
Именно эти утверждения и являются “контрольными эталонами” непрерывного предела.
8. Почему это не “просто численный метод”
Можно сказать: “это всего лишь численное решение Пуассона”. Формально — да, если вы ограничитесь ньютоновским пределом. Но для двухполярной гравитации важно другое:
графовая геометрия делает явным то, что в континууме скрыто в выборе координат и метрики;
оператор L и веса w_ij становятся предметом теории, а не “деталью реализации”;
благодаря контрактам и тестам вы получаете режим, который нельзя незаметно подменить, сохранив красивую риторику.
В этом и состоит методологическая ценность: теория не сводится к формуле, она включает дисциплину режима и воспроизводимость.
Глава 3. Мост в СИ: κ_B как калибровка, контуры воспроизводимости и гейты режима
1. Почему “мост” необходим и почему он не должен притворяться “открытием”
Любая теория поля, претендующая на сопоставимость с измерениями, обязана сказать, как её величины выражаются в системе единиц, где работают приборы. В нашем случае это СИ.
Но есть принципиальная развилка:
либо мы честно признаём, что масштаб в СИ задаётся калибровкой,
либо начинаем рассказывать, что “константа природы выведена из аксиом”, что почти всегда означает подмену смысла и скрытую подгонку.
В двухполярной гравитации выбран первый путь: коэффициент κ_B является мостом нормировки, а не эмпирическим “открытием”.
2. Канонический выбор режима B в СИ
В режиме B (L2, двухполярность) принимается каноника:
β = 1,
κ_B = 4πG,
где G — гравитационная постоянная в СИ.
Это означает следующее:
Двухполярный канал задаёт форму уравнения поля:
LΦ = κ_B * ρ_g.
Привязка к СИ устанавливается через внешнее значение G (как эталон), после чего κ_B фиксируется.
Мы не обсуждаем “истинность” G — мы используем его как принятую опору для пересчёта в СИ.
Этот подход аккуратно разделяет “внутреннюю теорию” и “внешнюю шкалу”.
3. Статус κ_B: CALIBRATION_ONLY
Чтобы не возникало даже возможности риторической подмены, κ_B фиксируется с явным статусом:
κ_B — CALIBRATION_ONLY.
Смысл этого статуса:
κ_B не является выводом из аксиом,
κ_B не является новым измерением,
κ_B не является аргументом в споре с CODATA,
κ_B — это согласование внутренней нормировки L2 с СИ.
Это жёсткое методологическое правило. Если кто-то начинает говорить “мы вывели κ_B из логики”, он выходит за рамки режима B и должен явно объявить другой режим и другую программу проверки.
4. Зачем нужен контур claims → валидатор → отчёт
Вопрос “как вы получили числа” обычно убивает большинство проектов на стадии презентации: либо неясно, откуда взято, либо можно подменить режим незаметно.
Поэтому в двухполярной гравитации воспроизводимость включена внутрь режима как обязательная часть. В простейшей форме контур выглядит так:
Источник (данные или документ) фиксируется контрактом:
что извлечено,
в каких единицах,
с каким смыслом,
какой режим,
какие хеши файлов.Анализатор формирует claims:
утверждения в машинно-читаемом виде (например, “G = …, uncertainty = …, method = …”).Валидатор проверяет:
размерности,
соответствие канонике (β=1, κ_B=4πG),
отсутствие смешения L2 и L3,
целостность файлов (хеши),
отсутствие дублей и подмен.Только после PASS допускается вычисление итоговых величин и выпуск отчёта.
Даже если в “мини”-режиме мы не строим “облако G”, сам принцип остаётся: любая цифра, попавшая в отчёт, обязана пройти валидатор.
5. Режимные гейты: зачем они и что именно запрещают
Гейт — это формализованный запрет на типовую подмену. Для нашего режима важны три класса гейтов.
5.1. Гейт размерностей
Проверяет, что:
Φ имеет смысл потенциала (м²/с² в СИ),
ρ_g имеет смысл плотности (кг/м³),
оператор L имеет размерность 1/м² (при заданной геометрии/весах),
κ_B имеет размерность м³/(кг*с²).
Если размерности не сходятся, то “теория” превращается в набор символов без физического содержания.
5.2. Гейт канона (β, κ_B)
Проверяет, что:
β действительно равен 1 в режиме B,
κ_B определён как 4πG_ref,
G_ref — фиксированная внешняя опора,
никакие “альтернативные конвенции” не подменяют канон молча.
Смена канона допускается только через явный запрос изменения (в проектной дисциплине — отдельный CHANGE_REQUEST), иначе это скрытая подгонка.
5.3. Гейт разделения L2 и L3
Проверяет, что:
в L2-документах и расчётах нет L3-лексики, кроме нормативных дисклеймеров,
κ_B не переносится в многополярные ветки как “универсальная константа”,
любые многополярные эффекты не объявляются “следствием L2”.
Это предотвращает главный вид интеллектуальной коррупции: когда базовый рабочий канал начинает использоваться как риторический фундамент для более рискованных заявлений.
6. Что именно считается “результатом” в режиме B
После введения канона и гейтов результат в режиме B имеет чёткий статус:
результатом является воспроизводимая процедура вычисления Φ и a из ρ_g и геометрии (графа или континуума),
плюс согласованный мост в СИ через κ_B,
плюс доказательство корректности на эталонных задачах.
Результатом не является:
“новая физическая константа”,
“антигравитация”,
“объяснение всего”.
Этот список ограничений не обедняет модель, а фиксирует её честные границы применимости.
7. Почему именно такой стиль даёт устойчивость проекта
В истории науки многократно повторялся сюжет: сильная идея гибнет от слабого протокола. Здесь делается обратное:
идея (двухполярность + граф) задаёт язык,
протокол (claims/валидатор/гейты) защищает язык от деградации,
тесты (эталоны и непрерывный предел) обеспечивают контроль качества.
В результате теория становится не “текстом, который можно пересказать”, а механизмом, который либо проходит проверку, либо ломается.
Глава 4. Эталонные проверки: что именно мы обязаны воспроизводить и почему
1. Зачем вообще нужны эталоны
Теория поля без набора эталонных проверок быстро превращается в повествование: формулы есть, но неизвестно, что именно они означают и не “сломаны” ли они незаметно. В двухполярной гравитации эталоны играют роль минимального фильтра зрелости:
они фиксируют смысл Φ и a,
они связывают графовую реализацию с непрерывным пределом,
они обнаруживают подмены нормировок, знаков, граничных условий и метрик.
Важно: эталонные проверки в нашем режиме — не “иллюстрации”, а обязательный тестовый набор, который должен проходить при каждом существенном изменении оператора L, весов w_ij, постановки граничных условий или расчётного пайплайна.
2. Базовый эталон №1: точечная масса
Самый простой случай — одна точечная масса M и точка наблюдения на расстоянии r.
Классический потенциал:
Φ(r) = − G*M / r.
Ускорение (по модулю):
|a(r)| = G*M / r^2,
направление — к источнику.
Почему это важно:
задаёт знак потенциала и направление “вниз по Φ”;
сразу выявляет ошибки знака в a = −grad(Φ);
даёт контроль масштабирования и размерностей.
В дискретном (графовом) виде точечная масса реализуется как концентрированный источник ρ_g в одной вершине (или небольшой окрестности) и проверяется зависимость поля от расстояния (в непрерывном пределе — 1/r и 1/r^2).
3. Базовый эталон №2: сферическая оболочка
Сферическая оболочка (тонкий слой массы на радиусе R) — один из самых строгих и удобных эталонов. В классике верны два утверждения:
Внутри оболочки (r < R) ускорение равно нулю:
a(r) = 0.
Потенциал внутри постоянен:
Φ_inside = − G*M / R.
Снаружи оболочки (r > R) поле эквивалентно полю точечной массы в центре:
Φ(r) = − GM / r,
|a(r)| = GM / r^2.
Почему это важно:
это тест “правильной глобальности” решения: оболочка создаёт поле вне, но не создаёт ускорение внутри;
в дискретизации оболочка чувствительна к ошибкам геометрии и к граничным условиям;
для графового лапласиана это ключ к проверке континуального предела: на грубой сетке возможны остаточные ошибки внутри, но при сгущении сетки они обязаны убывать.
Если ваш графовый солвер выдаёт заметное ускорение внутри оболочки и эта ошибка не уменьшается при улучшении дискретизации — значит, либо неверна постановка, либо нарушены свойства оператора L.
4. Базовый эталон №3: однородный шар
Для однородного шара радиуса R и массы M классическая теория даёт:
Снаружи (r > R) как точечная масса:
Φ(r) = − GM / r,
|a(r)| = GM / r^2.
Внутри (r < R) ускорение линейно по радиусу:
|a(r)| = GMr / R^3.
Потенциал внутри выражается квадратично по r (важен не вид, а согласованность со связью a = −dΦ/dr).
Почему это важно:
проверяет, что ваша схема правильно воспроизводит “внутреннее поле” распределённой массы;
даёт тест на корректность обработки ρ_g как объёмной плотности;
выявляет ошибочные “эффекты оболочки” внутри шара (когда дискретизация фактически превращает шар в оболочку).
В контуре L2 этот эталон особенно важен, потому что он показывает: теория работает не только для “суммы точек”, но и для распределённых источников.
5. Базовый эталон №4: суперпозиция и инвариантность к перестановке
Линейность уравнения Пуассона в режиме B означает суперпозицию:
если ρ_g = ρ_1 + ρ_2, то Φ = Φ_1 + Φ_2.
Это приводит к двум проверкам:
Суперпозиция нескольких точечных источников должна равняться сумме отдельных решений (в пределах численной погрешности).
Перестановка источников (и порядок суммирования вкладов) не должна менять результат. Любая зависимость от порядка — признак вычислительного дефекта (или скрытой нелинейности, которая в режиме B не допускается).
Почему это важно:
защищает от тонких ошибок реализации (особенно в численном решателе и при обработке источников);
дисциплинирует переход к более сложным конфигурациям.
6. Численная дискретизация распределённых масс: что считается допустимой ошибкой
Когда шар или оболочка реализуются на сетке, возникают два класса ошибок:
дискретизационная (приближение геометрии и оператора),
решательская (точность решения линейной системы).
Корректная теория должна предъявлять не “магическое совпадение”, а ясную картину:
внутри оболочки ускорение должно стремиться к нулю при уточнении сетки;
для шара внутренняя линейность ускорения должна улучшаться при уточнении;
вне тела поле должно сходиться к 1/r^2.
Важный практический принцип: ошибка допустима, если она:
мала,
имеет понятную причину (сеточный шаг, граничные условия),
монотонно уменьшается при улучшении дискретизации.
Если ошибка “скачет” или растёт — это не физика, а дефект постановки.
7. Континуальный предел графового лапласиана: проверка зрелости графовой реализации
Графовый оператор L и выбранные веса w_ij должны вести к классике при сгущении сетки. Проверка “континуального предела” означает:
берём регулярную 3D-сетку с шагом h,
задаём w_ij = 1/h^2 и корректные граничные условия,
формируем дискретную ρ_g (шар/оболочка),
решаем LΦ = κ_B*ρ_g,
сравниваем с аналитическими формулами.
Критерий зрелости: при уменьшении h графовая реализация приближается к непрерывной.
Это принципиально отличает теорию от “произвольного графового эффекта”. Если нет континуального предела, то граф перестаёт быть геометрическим описанием и становится произвольной машиной.
8. Почему набор эталонов минимален и достаточен
Перечисленные эталоны — не случайный список. Они закрывают четыре независимых класса свойств:
знак и масштаб поля (точечная масса),
глобальная согласованность и симметрия (оболочка),
объёмная плотность и внутреннее поле (шар),
линейность и устойчивость вычислений (суперпозиция).
Если теория проходит эти проверки, она становится пригодной как база для дальнейших вычислений, расширений и обсуждений. Если не проходит — разговор о “готовой теории” преждевременен.
Глава 5. Итоги, границы применимости и направления развития
1. Что в итоге построено
Двухполярная гравитация в изложенном режиме (L2, Mode B, СИ) представляет собой минимальную, но завершённую конструкцию, состоящую из четырёх взаимосвязанных частей.
Онтология канала:
первична величина потенциала Φ; движение определяется ориентацией по потенциалу; полярность — знак перехода относительно шкалы.Геометрия:
средой для вывода может быть как непрерывное пространство, так и граф. В графовой версии геометрия задаётся связностью и весами рёбер.Уравнение поля:
поле задаётся уравнением вида
LΦ = κ_B * ρ_g,
а ускорение — правилом
a = −grad(Φ)
(или дискретным аналогом).Воспроизводимость как часть корректности:
теория не считается “собранной”, пока она не проходит эталонные тесты (точечная масса, оболочка, шар, суперпозиция, континуальный предел графа) и пока не защищена гейтами режима.
Эта сборка даёт не “картину мира”, а устойчивый расчётный канал: если заданы ρ_g и геометрия, можно вычислять Φ и a.
2. Главный методологический тезис: κ_B — это калибровка, а не открытие
Коэффициент κ_B в режиме B фиксируется как мост нормировки к СИ:
κ_B = 4πG, при β = 1.
Это означает:
κ_B не является выводом из аксиом природы;
κ_B не является новой оценкой G;
κ_B — согласование масштаба поля в СИ.
Именно это удерживает теорию в строгих границах: её сила — в форме, воспроизводимости и проверяемости, а не в претензии “мы пересчитали мир”.
3. Границы применимости: что можно и чего нельзя утверждать
3.1. Что можно утверждать публично
В режиме L2/Mode B построен воспроизводимый расчёт потенциала и ускорения для заданной плотности ρ_g и заданной геометрии (континуальной или графовой).
Графовый оператор L канонизирован так, что при сгущении сетки даёт непрерывный ньютоновский предел.
Корректность подтверждается эталонными проверками (оболочка, шар и др.) и автоматическими гейтами.
3.2. Чего утверждать нельзя (и почему)
Нельзя утверждать “антигравитацию” как следствие L2, потому что при положительной плотности и стандартном операторе L в статике получается ньютоновский тип притяжения.
Нельзя утверждать “новую константу” или “вывод G”, потому что κ_B — калибровка моста.
Нельзя смешивать L2 и многополярные режимы: любые L3-гипотезы требуют отдельного режима, отдельного контракта и отдельного тестового набора.
Эти запреты — не риторика, а защита от методологической деградации.
4. Почему графовая версия является принципиальной, а не декоративной
Графовая геометрия в этой конструкции выполняет роль “обнажителя” скрытых выборов:
В континууме выбор метрики и дискретизации часто прячется в координатах и численных методах.
В графе выбор геометрии вынесен наружу: в w_ij, в тип соседства, в граничные условия.
Это делает теорию удобной как инженерный инструмент и как исследовательский язык: любые изменения геометрии фиксируются явно и могут быть привязаны к тестам.
5. Какой тип предсказательности доступен в текущей версии
В “мини”-версии предсказательность имеет два уровня.
Физический ньютоновский уровень:
при заданном распределении массы теория предсказывает поле и движение так же, как ньютоновская гравитация (в рамках её применимости). Это предсказательность корректного канала, а не новой физики.Инженерный уровень качества:
теория предсказывает, как будет меняться точность при уточнении сетки, как сойдётся графовая дискретизация, где возникнут ошибки и как они обязаны убывать. Это предсказательность воспроизводимости.
Если нужен третий уровень — “отличия от Ньютона” — требуется расширение режима, а значит отдельная программа проверки.
6. Два направления развития без разрушения дисциплины
6.1. Развитие A: универсальный солвер на графах
Это наиболее естественное продолжение в рамках L2:
расширить типы графов (не только регулярные сетки);
формализовать выбор весов для неевклидовых структур;
ввести стандартизованные граничные условия для конечных доменов;
добавить интегратор траекторий: источники → Φ → a → движение.
Результат: L2 становится универсальным вычислителем гравитационного потенциала на произвольной связности.
6.2. Развитие B: осторожные расширения за пределы режима B
Если появится мотивация строить “новую физику”, то корректный путь один:
объявить новый режим (не L2/Mode B),
ввести новый постулат (например, модификацию весов, нелинейность, новые степени свободы),
построить отдельный тестовый набор, который отличает новый режим от ньютоновского,
зафиксировать мосты и калибровки отдельно, без переноса κ_B “как универсального ключа”.
Это позволяет расширять модель, не разрушая надёжное ядро.
7. Итоговая формула: что означает “готова теория” в нашем смысле
В нашем подходе “теория готова” означает:
определения зафиксированы так, что их нельзя интерпретировать произвольно;
вычислимые величины существуют и однозначно считаются;
связь с СИ оформлена как калибровка, а не как мифологема;
режим защищён гейтами от подмен и смешений;
минимальный набор эталонов проходит автоматически.
В этом смысле двухполярная гравитация как L2/Mode B является не обещанием, а работающей, проверяемой процедурой.
Глава 6. Заключение: время в L2 как порядок фиксаций, чистота режима и границы релятивистских сюжетов (от первого лица)
1. Почему я считаю L2 изящной теорией
Я называю двухполярную гравитацию (L2, режим B) изящной не потому, что она “объясняет всё”, а потому, что она строго отделяет определённое от недоопределённого. Я фиксирую минимальный набор конструкций, из которых действительно можно воспроизводимо построить гравитационное описание:
двухполярность как знак разности по выбранной шкале;
графовую (или континуальную) геометрию как носитель связности;
потенциал Φ как центральную шкалу гравитационного канала;
источник ρ_g и оператор L как механизм построения Φ;
и — что принципиально — время L2, которое в моём режиме не исчезает, но имеет строго определённый статус.
Эта “минимальность” — не упрощение, а дисциплина: в L2 нельзя тайком подмешивать световые инварианты и собственное время, потому что тогда я разрушу смысл самого режима.
Вся матрица мышления и теория доступна в ChatGPT
Просто вставьте в новый чат архив
# Текст для вставки в новый чат: следуй инструкциям в файле



















