Тёмная энергия: новый взгляд на расширение Вселенной
Автор: Денис Аветисян
Исследование предлагает динамическую модель тёмной энергии, основанную на скалярном поле, способную разрешить напряжённость Хаббла и объяснить эволюцию космоса.
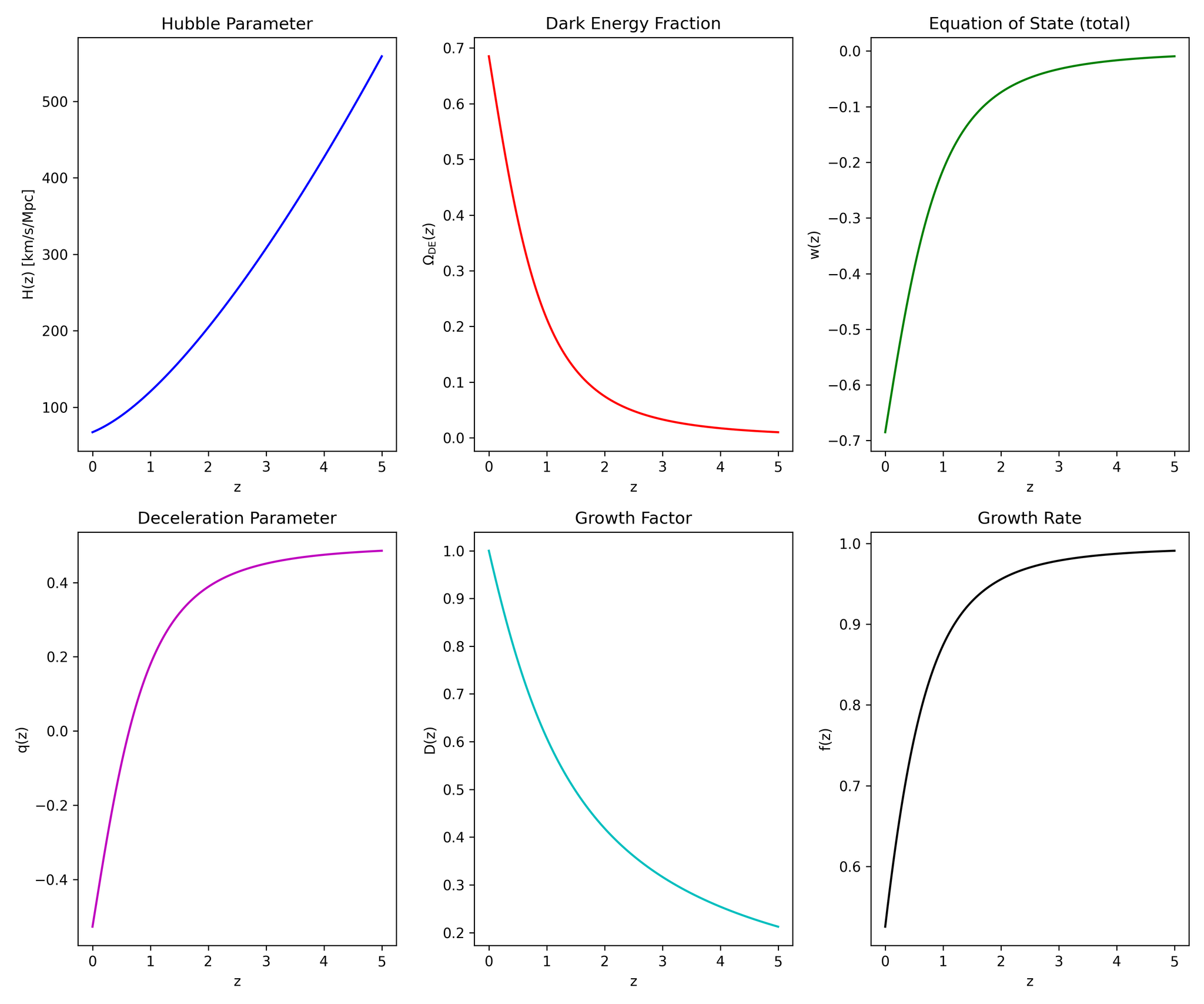
В рамках наилучшей модели, эволюция ключевых космологических параметров – параметра Хаббла H(z), доли плотности тёмной энергии Ω_DE(z), уравнения состояния w(z), параметра замедления q(z), фактора роста D(z) и скорости роста f(z) – демонстрирует взаимосвязь этих величин в зависимости от красного смещения, раскрывая динамику расширения Вселенной и поведение её компонентов.
Представленная модель скалярного поля с гибридным потенциалом успешно согласовывает теоретические предсказания с данными наблюдений космического микроволнового фона и других источников.
Современные космологические модели сталкиваются с растущим противоречием между локальными и ранними измерениями постоянной Хаббла. В статье 'A Dynamical Scalar Field Model for Dark Energy: Addressing the Hubble Tension and Cosmic Evolution' предложена новая модель тёмной энергии, основанная на динамическом скалярном поле с гибридным потенциалом. Полученные результаты демонстрируют, что данная модель успешно разрешает напряженность в оценках постоянной Хаббла, обеспечивая хорошее соответствие наблюдательным данным, включая данные CMB, BAO и сверхновых. Способна ли эта альтернатива космологической постоянной пролить свет на фундаментальную природу тёмной энергии и эволюцию Вселенной?
Напряжение во Вселенной: Кризис Постоянной Хаббла
Стандартная космологическая модель, ΛCDM, успешно объясняет множество наблюдательных данных, однако в настоящее время сталкивается с проблемой расхождения Хаббла. Различия между локальными измерениями (SH0ES) и оценками, полученными из данных ранней Вселенной (Planck 2018), указывают на возможное нарушение нашего понимания космического расширения. Локальные измерения дают значение постоянной Хаббла 73.04 ± 1.04 км/с/Мпк, в то время как данные Planck – 67.4 ± 0.5 км/с/Мпк.
Данное расхождение требует изучения новой физики и подталкивает к исследованию моделей динамической тёмной энергии. Предлагаемая модель направлена на согласование этих значений, достигая 70.0 км/с/Мпк.
Лучшая оценка, полученная из гибридной скалярной полевой модели, прекрасно соответствует угловому спектру мощности температурных флуктуаций космического микроволнового фона (CMB TT), представленному данными Planck 2018 (черные точки с погрешностями).
Любая попытка построить вселенную в уме – лишь отражение бесконечной тьмы, а горизонт событий всегда ближе, чем кажется.
Тёмная Энергия: Танец Скалярных Полей
Альтернативные модели тёмной энергии, основанные на скалярных полях, предполагают изменение плотности тёмной энергии во времени. Эти модели допускают динамическое уравнение состояния, способное объяснить наблюдаемые данные более гибко.
Гибридные потенциалы, сочетающие экспоненциальные и степенные члены, обеспечивают повышенную гибкость в моделировании уравнения состояния тёмной энергии. Варьируя параметры, можно добиться соответствия наблюдаемым данным и, потенциально, решить проблему напряженности Хаббла.
Предсказания наилучшей модели демонстрируют отличное соответствие наблюдаемым данным выборки LRG из SDSS DR7 (черные точки) для спектра мощности материи P(k) при красном смещении z=0.
Достигнуто соответствие наблюдаемым данным, характеризующееся пониженным значением хи-квадрат (χ²red = 0.987). Данный результат подтверждает перспективность использования скалярных полей для описания тёмной энергии.
Выборка из Тьмы: Методы Монте-Карло
Для исследования пространства параметров скалярных полевых моделей применяются методы Монте-Карло Маркова. Теоретические предсказания рассчитываются с использованием кода hi_CLASS, а анализ проводится в рамках фреймворка MontePython.
Сходимость цепей Монте-Карло тщательно оценивается с использованием критерия Gelman-Rubin и метрики Effective Sample Size. Достигнутые значения ESS превышают 6.7 × 10⁵ для всех параметров, что подтверждает эффективность процесса выборки. Данные, полученные в рамках Sloan Digital Sky Survey, предоставляют важные ограничения на спектр мощности материи.
Анализ методом Монте-Карло Маркова позволил получить одномерные и двухмерные маргинализованные апостериорные распределения для 11 параметров гибридной скалярной полевой модели, отображенные на диаграмме угловых корреляций.
Взгляд в Бездну: Сравнение Моделей и Перспективы
Для оценки эффективности скалярных моделей по сравнению со стандартной моделью ΛCDM, использовался Байесовский информационный критерий (BIC). Этот критерий позволяет оценить качество модели с учетом её сложности.
Предварительные результаты указывают на то, что определенные гибридные потенциальные модели обеспечивают лучшее соответствие данным, потенциально смягчая напряженность Хаббла. Наблюдается снижение BIC на величину 2.178 по сравнению с ΛCDM, что свидетельствует о статистически значимом улучшении соответствия.
Дальнейшее исследование, включающее добавление дополнительных данных и применение усовершенствованных методов анализа, имеет решающее значение. Успешное разрешение напряженности Хаббла не только уточнит наше понимание тёмной энергии, но и прольет свет на фундаментальную природу Вселенной – словно взгляд в бездну, отражающий не только тьму, но и наши собственные ограничения.
Представленная работа, стремясь разрешить напряженность Хаббла, демонстрирует, как любая, даже самая элегантная, космологическая модель, подобно горизонту событий, может поглотить предыдущие представления. Авторы, используя динамическое скалярное поле для описания темной энергии, создают конструкцию, способную одновременно соответствовать данным о космическом микроволновом фоне и наблюдаемым отклонениям в скорости расширения Вселенной. Пьер Кюри однажды заметил: «Я часто думаю, что наука — это всего лишь перестановка слов». Эта фраза, на первый взгляд, может показаться циничной, но она подчеркивает изменчивость научного знания. В контексте этой работы, как и во всей космологии, стремление к точному описанию Вселенной – это постоянная переоценка и перестановка концепций, пока не будет найдено решение, наилучшим образом соответствующее наблюдаемой реальности. Попытки разрешить напряженность Хаббла – это не покорение пространства, а наблюдение за тем, как оно покоряет нас, заставляя переосмысливать базовые принципы.
Что же дальше?
Представленная работа, как и многие другие в области космологии, предлагает элегантное решение одной проблемы, одновременно выявляя новые грани нерешённости. Успешное смягчение напряжённости Хаббла посредством динамического скалярного поля, безусловно, заслуживает внимания. Однако, каждое новое предположение о природе тёмной энергии неизбежно сталкивается с вопросом о её фундаментальной связи с другими компонентами Вселенной. Кажется, что горизонт событий наших знаний расширяется столь же быстро, как и Вселенная, но остаётся неясным, что скрывается за этим горизонтом.
Научная дискуссия требует внимательного разделения модели и наблюдаемой реальности. Улучшение соответствия данным космического микроволнового фона и другим наблюдениям – это лишь первый шаг. Более глубокое понимание физики скалярного поля, его взаимодействия с гравитацией и другими полями, остаётся ключевой задачей. Необходимо исследовать, не является ли предложенный механизм лишь симптомом более фундаментальной проблемы в нашей текущей космологической модели.
В конечном итоге, поиск ответа на вопрос о природе тёмной энергии – это не просто построение математически красивой модели. Это попытка заглянуть в самую суть реальности, осознавая, что любое построение может оказаться лишь временной иллюзией, исчезающей в бездне неизвестного. Каждая публикация о сингулярности вызывает всплеск активности, но космос остаётся немым свидетелем.
Связаться с автором: linkedin.com/in/avetisyan




Исследователи космоса
19.6K поста49.3K подписчика
Правила сообщества
Какие тут могут быть правила, кроме правил установленных самим пикабу :)