раскрыть ветку (2)
) вот меньше всего нужен lpt) я уже лет 20 с принтерами, которые lpt используют не сталкивался...
раскрыть ветку (1)
это был пятничный сарказм..
а по факту то дело не в принтерах..
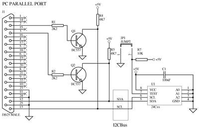
Программатор PONY один из самых простых программаторов, не содержит дефицитных деталей и изготовить его самостоятельно не составит большого труда.Схема программатора:
Добра и счастья ! =)


