Гитарный преамп с дисторшеном
Начинающие электрогитаристы часто стеснены в средствах. Сэкономить на покупке комбика поможет следующее несложное устройство. Это предусилитель-согласователь со встроенным компрессором-ограничителем (для реализации одного из самых популярных эффектов – дисторшн, а также овердрайв).
На вход устройства подается сигнал со звукоснимателя электрогитары, выход можно подключить абсолютно к любому бытовому усилителю низкой частоты, начиная от компьютерных колонок, до различных старинных советских проигрывателей и магнитофонов. Сгодится все, что может усиливать звук и выводить его на динамики.
Поскольку регулятор тембра есть как на самой гитаре, так и на бытовом усилителе, для упрощения схемы в устройстве он отсутствует.
Кроме входного и выходного разъемов, у устройства присутствует тумблер переключения в режим «дисторшн» и регулятор глубины этого самого «дисторшн». В крайнем левом положении регулятора – легкий овердрайв, в крайнем правом – тяжелый дисторшн.
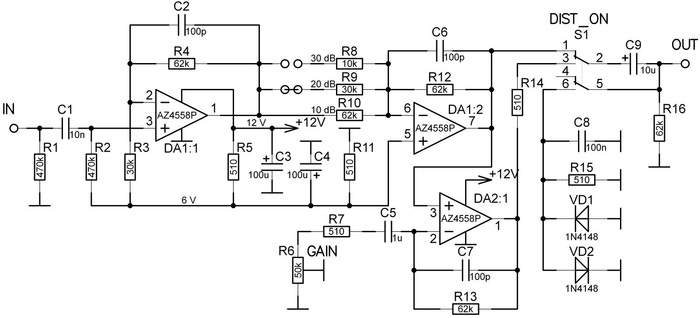
Схема ниже.
На самом первом операционном усилителе собран согласующий усилитель. Он включен по неинвертирующей схеме и имеет высокое входное сопротивление для согласования со звукоснимателем электрогитары. Также он дает усиление примерно 10 дБ. На втором операционнике собран выходной усилитель. Он дает дополнительное усиление в 10 или 20 дБ (в зависимости от установленных перемычек), а также имеет низкое выходное сопротивление для работы на выходную нагрузку (усилитель). Третий усилитель реализует компрессию сигнала, на нем уровень сигнала раскачивается до напряжения питания. Ограничение сигнала происходит на диодном ограничителе, он подключается к выходу устройства в режиме «дисторшн».
По деталям: операционники можно взять любые копеечные современные, 2 шт сдвоенных или 1 шт счетверенный. Я вытащил AZ4558P из старого двдюшника с караоке. Разъемы и конденсаторы, кстати, оттуда же. Переменный резистор и тумблер пришлось докупить, остальные детали – добыты из барахла. Устройство можно запитать от любого адаптера напряжением 9…15 В, можно даже нестабилизированного.
Какое выставить усиление – зависит от чувствительности конкретного звукоснимателя. У меня норм на 20 дБ (установлена одна перемычка как на схеме). На 30 дБ необходимо установить ОБЕ перемычки, для 10 дБ – убрать ОБЕ перемычки.
Устройство собрано на макетной плате, затем засуну его в подходящий корпус. Рекомендую при повторении сначала купить подходящий корпус, проще будет подгонять макетку)




