Итак, EVA доделали, можно приступать к следующему шагу.
Так как КСП поддерживает только выпуклые коллайдеры, то с грузовым отсеком придется поизвращаться.
Для этого сделаем копию отсека, а потом порежем его на полигоны. Таким образом удастся и коллайдеры сделать выпуклыми, и в тоже время обеспечить нормальное функционирование отсека:
Тоже самое проделываем с левой и правой створкой.
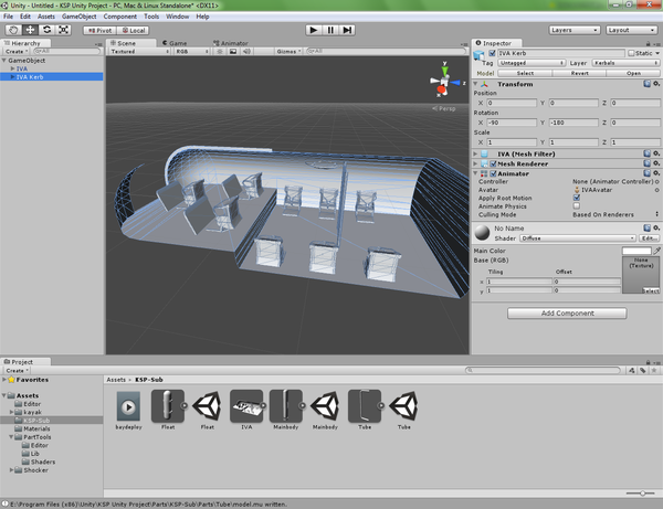
Вроде, самое необходимое для теста подводной лодки готово. Надо подготовить все это к экспорту. Поворачиваем модель в соответствие с требованиями Unity. Так же, должным образом, поворачиваем и настраиваем не только главную модель, но также IVA, поплавок, и арматурину. Теперь все этого экспортируем в fbx формат и скармливаем Unity, подавись он зараза.
Остается только назначить коллайдеры в нужных местах, а также настроить анимацию раскрытия створок:
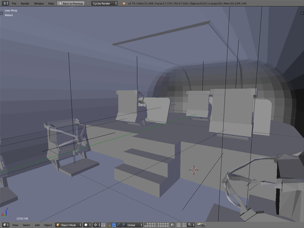
Теперь настраиваем IVA. Смело кидаем все на Kerbals слой, дабы это нормально работало. Коллайдеры не делаем, если кто будет заниматься чем-то подобным.
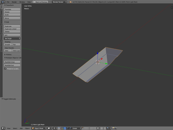
Добавляем несколько источников света, которые впоследствии будут заменены на нормальные человеческие пропы-лампы:
Настраиваем конфиги. Не полностью, конечно, но для проверки основного функционала добавим минимальные модули. Настраиваем... Настраиваем... Не настраиваются, суки... О, настроились наши конфиги!
Ах, да, точно, надо же добавить люк и лестницу! Иначе огурцы ни войдут в эту жоповозку с попогрейками, не выйдут из нее. Ставим обычные box-коллайдеры, ставим теги и триггеры. Вроде готово...
Итак-с, тесты. Вроде плавает:
IVA тоже работает как надо:
Так-с, протестируем люк. Ну вот, вроде может вылезти и залезть:
Что ж, топаем, а точнее мужественно ползем дальше. Методом научного тыка ковыряем конфиги до тех пор, пока лодка не будет иметь нейтральную плавучесть, то есть ни всплывать, ни тонуть. Если кому интересно, ковыряем мы параметр buoyancy = n
Так как все пока только для теста, управление глубиной будет управляться тангажем всей лодки - довернули вниз, включили двигатель, плывем и погружаемся. Обратно точно также.
А теперь еще немного тестов. Итак, глубина 307 метров:
Ах, да, точно, надо же протестировать грузовой отсек. Вроде, работает тоже нормально:
Как чувствуют себя наши огурцы? Вроде, замечательно, вон, сидят лыбятся как умалишенные: