Вторая жизнь терминала IBM 3486 (Часть 1)
Привет, пикабу!
Долго я только читал, но вот решил излить свой опыт по одной, на мой взгляд, интересно самоделке - конвертер twinax в "нормальный вид". Заранее извиняюсь за длиннопост.
Это будет серия статеечек по причине, что оборудование еще не готово физически и охватить все вместе в одном посте - нереально.
Забегая вперед - вот план:
Вводная статья "за жизнь"
Аппаратная часть
Программная часть
Начну издалека - я жуткий ретроград. Мне нравятся старые вещи (не все), а ведь я сам еще даже не "в возрасте". Может быть это какая-то ностальгия - ведь моё детство пришлось на "швятые 90е" с бытовавшей там техникой, а может, опять же, детские воспоминания слаще и приятней... Но тем не менее, когда берешь в руку старую вещь, часто чувствуешь "качество". Не секрет, что многие компании в век индустриального прогресса до определенного момента делали вещи всё качественнее и качественнее, но потом смекнули, что если делать хорошо, то никто не будет покупать новый топар, в замер старого. Есть, конечно, исключения, но в целом это так. Вот и у меня по одному(а может и всем вместе) признаку теплится нежная любовь к стилю и виду компьютерной и иной техники 90х... Теплый "кремовый цвет, 50 оттенков серого, незабываемый клик механической клавиатура......
В общем, довела меня нелегкая на пути механических клавиатур до покупки знаменитой и неповторимой модели М от IBM.
ПРобовал я разные свитчи, разные клавиатуры, кейкапы, но все форума в унисон твердили, что все современные клавы - жалкое подобие механического отклика ТОЙ САМОЙ, первой клавиатуры. Да и цвет один из моих любимых.... В общем, не долго думая, полез я на всем известный сайт купи-продай за ней, родимой. Сразу скажу, что на момент начала 2025го года, такие вот игрушки за редким исключением торгуются по 12к плюс-минус. Цена кусачая, но было решено её уплатить, чтобы закрыть гештальт. И какого же было моё удивление, когда вместо клавиатуры, за те же деньги, я нашел целиковый древний терминал в удобовариваемом виде.
Основная цель изначально была в клавиатуре, так что решено было брать и заодно поизучать вопрос использования данного текстового терминала для современных прикладных задач, а именно, подключения к linux машинам через SSH.
Изучение вопроса показало, что документации на терминал - кот наплакал. Из официального - только marketing reference guide, из которого ясно, что терминал текстовый, подключается к майнфрейму по протоколу twinax, можно воткнуть специальную терминальную версию клавиатуры в спецпорт и ps\2 мышку сверху.
Превращать свою квартиру в музей ретро техники я пока не готов(ну почти), да и данный майнфрейм достать в России - задача не тривиальная, по этому было решено гуглить дальше. Всякие попытки подключения старых клавиатур(а у меня она не одна) давно и прочно привели меня на форум deskthority. Там я и нашел статью святого человека про конверсию протокола общения терминала с майнфреймом (Twinax).
Давайте пробежимся в двух словах по тому, что написал тот достойный муж. Во-первых, терминал работает в блочном режиме, а не ASCII, то есть вариантов подключить его как "монитор", "клавиатуру" напрямую нет. Во-вторых, система взаимодействия протокола twinax подразумевает master-slave конфигурацию (именно такую, как в 90е - только потом слово slave было выпилено из документации), где slave - это именно терминал и сам он ничего инициализировать не может, ему нужен пинок от майнфрейма. В четвертых, на самом терминале нет, например, сетевого или ком-порта, к нему можно подключить либо майнфрейм, либо принтер. ****ие пироги (как говорил майор Нечаев из Atomic Heart).
Получается, что единственно рабочий вариант - это воссоздать ответную часть терминала - майнфрейм и эмулировать его команды на терминал. Сделать это можно тремя способами:
Найти Майнфрейм
Воссоздать плату с использованием микроконтроллера
Воссоздать плату с использованием FPGA
Первый вариант не реализуем. Третий вариант для меня rocket science, но, я бы хотел попробовать попозже. Остается вариант воссоздания платы на микроконтроллере.
Документацию в 90е вели моё почтение - подразумевалось, что ты должен с помощью руководства по эксплуатации починить неработающий майнфрейм, перепаять при надобности.
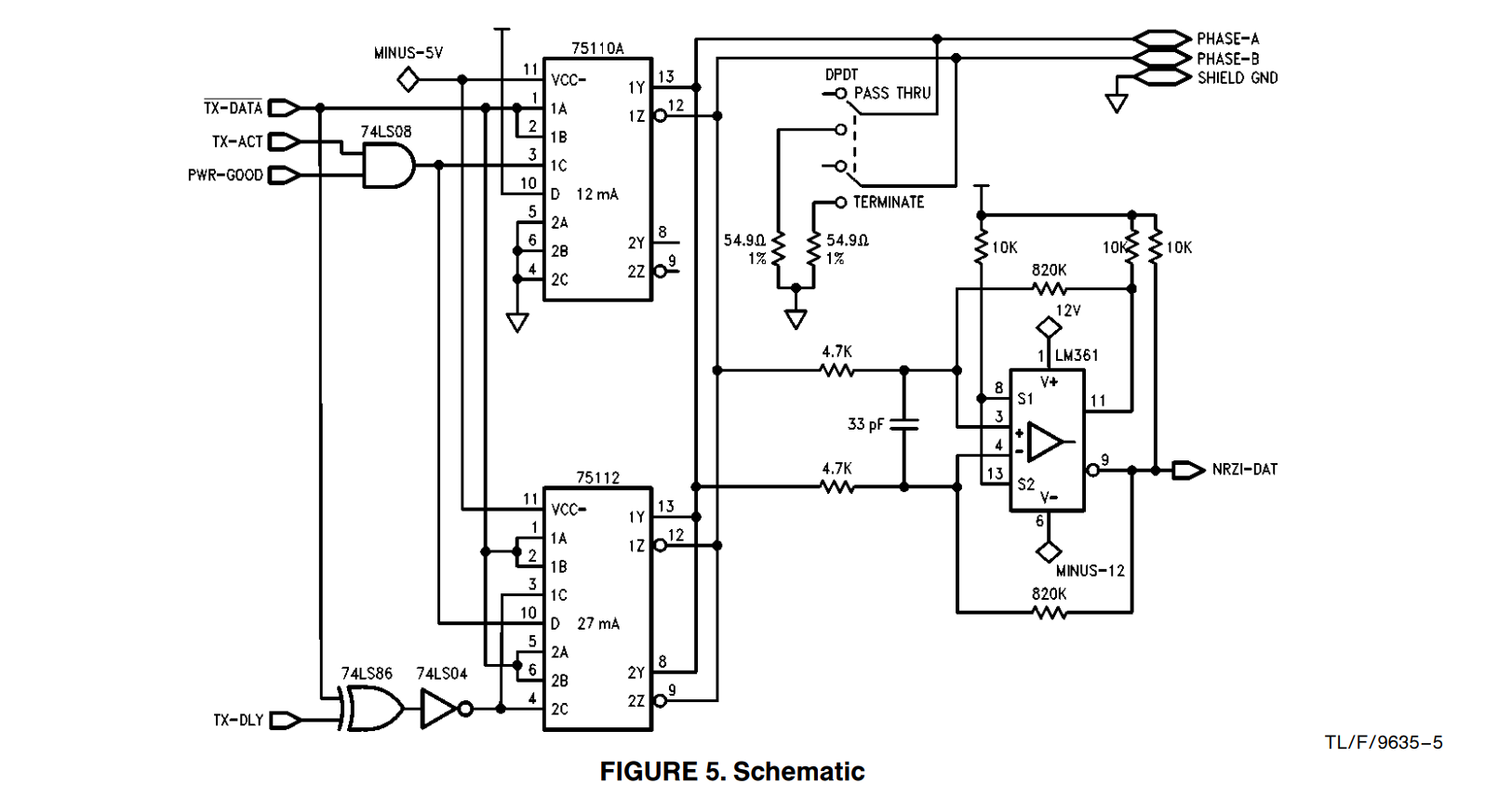
Аппаратную часть мы рассмотрим в следующей статье, а вот вам схема из описания специально разработанного для twinax процессора для затравочки:
Аппаратные вопросы рассмотрим в следующем посте.





СВОИМИ РУКАМИ
2.5K постов5.5K подписчиков
Правила сообщества
Тут публикуем посты на тему самоделки, ремонт, инструмент, своими руками, строительство, совет, лайфхак.
Можно публиковать Контент нейросетей, нейровидео.
И всё только на эту тему.