rikitiki2

rikitiki2

На Пикабу
Дата рождения: 25 октября
1163 рейтинг 1 подписчик 86 подписок 7 постов 4 в горячем
Награды:
10 лет на ПикабуЗа неравнодушие к судьбе Пикабу
275

Ответ на пост «Электрики помогите! пожалуйста»1

Вот пример работы автоматов рассчитанных на переменный ток, в цепи постоянного тока.

23

Как подключить частотный привод на два насоса

Друзья, добрый день!
Работаю на котельной электриком. И вот, можно сказать вчера, купили нам на котельную частотный привод INVT GD200A-015G-018P-4 на подпиточные насосы. Которых три — рабочий, резервный и в ремонте :)
Все насосы одинаковые, с двигателями на 18,5 кВт.
И поступило задание подключить ЧП на два насоса. И теперь вопрос: как это сделать, чтобы не угробить ЧП?
Первый вариант поставить два пускателя после ЧП и через ключ подключать нужный пускатель насоса, а от блок контакта пускателя заводить ЧП. И поставить отдельно кнопку включения ЧП?
Или городить что то серьезней, на реле времени?
При поиске по инету ни чего сильно похожего не нашел.
Стандартные схемы с чередование насосов, у нас не пройдут. Так как оператор при переходе, закрывает задвижку на работающем насосе, отключает его. Включает другой насос, и после открывает задвижку. Обратных клапанов на выходе насосов нет и не предвидится.

И надо сделать управление как можно проще, чтобы операторы не тупили. (Кто работает на котельных, особенно на не больших, знают какие бывают операторы - чуть умней собаки)
P.S. Киповцы сразу откосили, это мол просто навороченный пускатель, не наша тема.

Показать полностью
647

Газлайтинг уже в газете

Сижу на работе листаю всякую прессу, которую приносит мой напарник, любитель желтой литературы.

И вдруг...

И немного ближе:

Вот и пресса подключилась.

Фотографировал на сумрачное изобретение русских и китайцев - DEXP.

Показать полностью 4
161

Дозиметр начинающего радиофоба

В нашу жизнь все сильней проникает радиация. Начиная от атомных станций заканчивая всяческими датчиками, типа пожарных, уровня и т.д.

И становится актуальным знать обстановку вокруг себя, во избежание сильных облучений от вроде безопасных вещей.

На такое размышление меня натолкнула книга Ю. А. Виноградова «Ионизирующая радиация», а также найденная статья «О конструировании технорецепторов».

Ну и конечно этот пост и этот и еще тот.

Все кто хоть немного интересовался данной темой, знают, что купить дозиметр это довольно таки затратное дело. Стоимость начинается от 5к и устремляется в бесконечность. За эти деньги производители снабжают эти приборы различными свистелками-перделками, лампочками, экранами, электронными голосами и т.д.

Да, возможно выезжая в известные радиоактивные зоны (кто сказал Чернобыль?) это и нужно, но в повседневной жизни это излишние навороты.

Просто представьте, как вы идете на работу, в магазин, кино и т.д. держа в руках прибор. Конечно, это будет выглядеть странно. Можете сказать что, мол, в этот имярек прибор можно сунуть в карман, и он оповестит об опасности. Но тогда возникнет вопрос, а сколько это прибор сможет поработать непрерывно? Не придется ли его заряжать как смартфон или менять батарейки каждую неделю?

Исходя из выше изложенного было сформировано ТЗ.

Прибор должен быть дешевым.

Он должен быть в прочном корпусе.

Минимум органов управления.

Ни каких табло, индикаторов, стрелочек.

При достижении опасного уровня радиации (>50 мкр) должен громко орать сигнализировать.

Режим прослушки ионизирующего излучения.

Как можно более долгая беспрерывная работа от одного комплекта батарей.


В качестве легкого наворота иметь выход счетчика (щелчков) на смартфон для приблизительной оценки уровня радиации.

Так как я немного рукожоп, ТЗ было передано в более умелые руки.

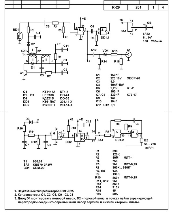
Схема была взята из книги Ю. А. Виноградова с небольшими доработками.

Корпус, всякие переключатели, гнезда и т.п. было заказано в Чип и Дипе (не реклама) просто больше ни где не нашел подходящего.

Датчик Гейгера был куплен на местной барахолке.

Была вытравлена плата. Без всяких принтеров, лутов и фоторезистов. Только хардкор: краска, медный купорос и соль.

Набиваем плату деталями.

Сборка в корпусе.

Первая батарейка (на фото) не оправдала надежд на долгую работу, хватило ее только на месяц непрерывной работы. Позже была куплена более дорогая 6LR22. Она отработала более полу года.


Для подключения к смартфону используется кабель. В качестве приложения использовал «Датчик радиации Atom Simple». У них конечно отличная идея, но батарея смартфона садится просто на глазах.

Калибровку требует только формирователь импульсов собранный на DD1.1,

резистор R6 впаиваем килоОм на 800 и даже больше, при этом аварийная сигнализация

должна реагировать на фоновое излучение, после этого уменьшаем номинал этого резистора, пока дозиметр не перестанет реагировать на фон, оставляем включенный на сутки и даже больше, если будут случайные сработки - уменьшаем еще чуть-чуть, и снова слушаем сутки (бывает молчит сутки, вторые... а потом случайно несколько частиц подряд прилетают).

Как избавились от случайных сработок - вот это и будет максимальная чувствительность, и для настройки не потребуется источник ионизирующего излучения и эталонный дозиметр. Настройку проводить при свежей батарейке или запитать от блока питания 9 вольт. Да еще изменяя номинал резистора R9 подобрать частоту звука в резонанс с пьезо излучателем, что бы погромче пищало, наилучшие результаты показала пищалка из сигнализатора для удочки (её корпус создает резонанс что значительно повышает громкость).


P.S. Тег Моё так как сам принимал участие в разработке и тестировании.


P.S.S. За размер тапками не кидайте. Да можно собрать и в меньших габаритах но к этому не стремились.

Показать полностью 10

«Билайн» сделает персональное предложение каждому!

Захожу на сайт билайна и вижу такую соблазнительную картинку:

Ну думаю, может какой халявки обломится. Жму.

Тут я губы то и раскатал. В предвкушении счастья жмякаю войти.

Облом. Халявы не будет. В общем ожидаемо...

Показать полностью 2
Отличная работа, все прочитано!

Темы

Политика

Теги

Популярные авторы

Сообщества

18+

Теги

Популярные авторы

Сообщества

Игры

Теги

Популярные авторы

Сообщества

Юмор

Теги

Популярные авторы

Сообщества

Отношения

Теги

Популярные авторы

Сообщества

Здоровье

Теги

Популярные авторы

Сообщества

Путешествия

Теги

Популярные авторы

Сообщества

Спорт

Теги

Популярные авторы

Сообщества

Хобби

Теги

Популярные авторы

Сообщества

Сервис

Теги

Популярные авторы

Сообщества

Природа

Теги

Популярные авторы

Сообщества

Бизнес

Теги

Популярные авторы

Сообщества

Транспорт

Теги

Популярные авторы

Сообщества

Общение

Теги

Популярные авторы

Сообщества

Юриспруденция

Теги

Популярные авторы

Сообщества

Наука

Теги

Популярные авторы

Сообщества

IT

Теги

Популярные авторы

Сообщества

Животные

Теги

Популярные авторы

Сообщества

Кино и сериалы

Теги

Популярные авторы

Сообщества

Экономика

Теги

Популярные авторы

Сообщества

Кулинария

Теги

Популярные авторы

Сообщества

История

Теги

Популярные авторы

Сообщества