Im37Makc

Im37Makc

На Пикабу
7207 рейтинг 63 подписчика 17 подписок 19 постов 8 в горячем
Награды:
5 лет на Пикабу
232

Продолжение поста «Гитарный усилитель "THRASH ELECTRONICS"»1

Часть вторая.


Ну что же, новый блок УМЗЧ + защита АС работают отлично. Теперь посмотрим, на предварительный усилитель, а он тут ламповый.

Конструкция предварительного усилителя особых нареканий не вызвала. Кроме вот этого вот места, тонкие дороги и не смытый флюс:

Но тут я решил придержаться принципа: работает — не трогай. Оставил как есть, вернул плату на место.

Надо установить плату нового УМЗЧ на шасси. Просверлил новые отверстия. Для установки платы, использовал латунные стойки, высотой 10мм:

Примеряю, вроде ровно:

Получилось аккуратно:

Проверил всё это дело в собранном виде. Что хочу сказать, предварительный ламповый усилитель раскачивает УМЗЧ как следует:

Ещё один момент. Во время сборки усилителя, поступила просьба, сделать простую подсветку корпуса изнутри. Выбор был в пользу синего света. Это не сложно :)

Развёл плату под 6 светодиодов. Но в итоге оставил только 4, т.к. напряжения цепей накала ламп, не хватило для полноценной работы светодиодов.

Довольно ярко получилось.

В корпусе это выглядит так:

При желании, светодиоды можно переставить в любое другое место на шасси.

Ну и небольшие тесты усилителя. Звук громкий, чистый, детальный, без шума и фона. Для гитары более чем!

Немного видео работы. Извиняйте за качество видео и фото. Фотографировал на то, что всегда под рукой - телефон.

Вот такой вот ремонт получился. Было интересно :)

Всем добра :)

Показать полностью 18 2
384

Гитарный усилитель «THRASH ELECTRONICS»1

Ремонт, модернизация.

Часть первая.

Здравствуй читатель!

Привет и тебе - мой случайный подписчик!


Попал ко мне в ремонт этот интересный аппарат прямиком из г. Ярославль. Друг попросил посмотреть, отремонтировать, т.к. то и дело пропадает звук, а два предыдущих ремонта не надолго продлили жизнь усилителю. Ну я заранее, в интернете поискал информацию по этому девайсу. И ничего — ни схем, ни описаний этого «бренда» я не нашёл.

И вот когда усилитель попал непосредственно мне в руки, тут-то я и понял, почему по нему нет инфы.

Разбираю… Хотя, шасси само и вывалилось, ибо было не закреплено вообще:

Дак это же самоделка! Понятно, почему в сети не было о нём никакой информации.

Заглянул в шасси:

Ламповый предварительный усилитель, со своим отдельным трансформатором питания.

Давайте подробнее рассмотрим блоки этого аппарата. И так, плата УМЗЧ. Здесь видим импульсный блок питания на IR2153 + IRFP460:

Всё довольно просто. Так же, сверху на шасси стоят два трансформатора…

Снимаю плату УМЗЧ, слабонервным прошу не смотреть:

Как Вам печатный монтаж? Треш, да? Не, не так — THRASH ELECTRONICS!

Вот на этом моменте я понял, почему усилитель барахлил, и ремонтировался не один раз. Видимо, импульсный блок питания на IR2153 в какой-то момент не справился с нагрузкой, или сгорел при старте, ведь этой микросхеме тяжело управлять ключами IRFP460 на прямую, без раскачки. И мастер поставил железные трансформаторы, надёжно и просто. Только и это решение толком не работало, т.к. обмотки трансформатора были соединены встречно, а не последовательно.

Трансформаторы привёл в порядок первым делом, т.к. без питания никуда:

Но это пол беды, посмотрите на сам монтаж: дороги тонкие, пятаки отваливаются от малейшего надавливания на детали. Выходные транзисторы отвалились через один. А термопаста? Не, не слышал:

В общем, с моей стороны, было предложено собрать новый УМЗЧ, по надёжной и проверенной схеме. Друг согласился. Ибо ремонтировать это, нет никакого смысла и желания.

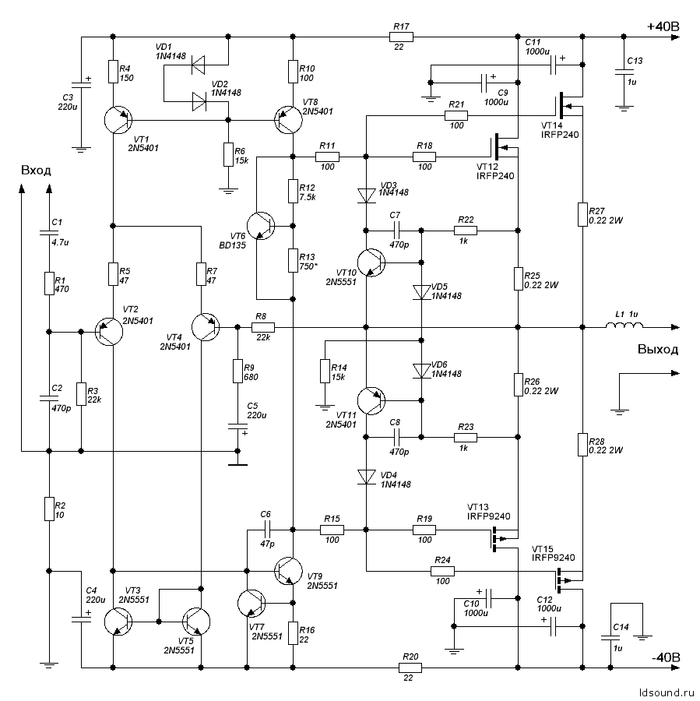
Выбор пал на схему Простого Усилителя Без Лишних Понтов (ПУБЛП). Здесь хочу выразить благодарность автору усилителя, Илье (Nemo), спасибо за хорошую схему!

Схема понравилась своей простотой, надёжностью (выходные транзисторы имеют токовую защиту), и повторяемостью. Так же, не требователен к элементной базе. Ну и просто шикарные технические характеристики:

Частотный диапазон относительно 1 кГц (-1 дБ): 4 – 110000 Гц

Частотный диапазон относительно 1 кГц (-3 дБ): 2 – 200000 Гц

Максимальная выходная мощность:

нагрузка 4 Ом, 1 кГц, ±40 В, при двух парах выходных транзисторов: 150 Вт

нагрузка 4 Ом, 1 кГц, ±40 В, при четырех парах выходных транзисторов: 380 Вт

THD+N (-1 дБ от максимальной мощности, 1 кГц, 4 Ом): 0,006%

Диапазон питающих напряжений:

при двух парах выходных транзисторов: ±20 В … ±45 В

при четырех парах выходных транзисторов: ±20 В … ±60 В

(Более подробно можно почитать здесь: http://ldsound.ru/publp-prostoj-usilitel-bez-lishnix-pontov/)

Мной были введены небольшие изменения, как то: R13 заменён на подстроечный резистор 1К, и в эмитерные цепи транзисторов VT3, VT5 добавил подстроечный резистор, для установки «нуля» на выходе усилителя. Ну и добавил цепь Цобеля.

Так же решил установить сюда защиту АС. Схема тоже не сложная, но надёжная! Обеспечивает задержку подключения АС, и отключит акустику при нештатной ситуации в УМЗЧ:

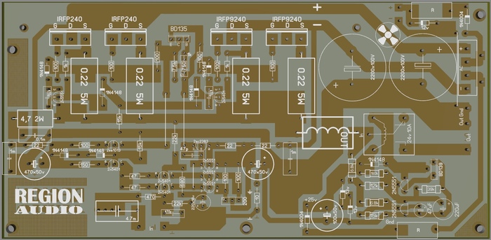
Теперь осталось это всё дело установить на печатную плату. Рисовал сам, под имеющиеся детали, что-то добавлял, что-то удалял. Радиатор оставил прежний. Вот один из вариантов печатной платы:

Вот что получилось:

Залудил готовую плату жидким оловом:

Ну, и собственно сборка. Сначала собрал схему защиты, настроил:

Ну а дальше и схему остального усилителя:

Запаиваю оконечные транзисторы, отмываю следы флюса, и первый запуск:

Усилитель запустился без каких либо взрывов :) Практически, всё штатно. Единственное, подрегулировал ток покоя оконечного каскада. Нанёс термопасту:

Радиатор не сильно большой, поэтому присутствует активное принудительное охлаждение:

На этом моменте у меня пропала возможность добавления изображений. А без картинок не очень интересно. Поэтому будет вторая часть.

Показать полностью 25
2

Что это? Фейк?

На днях в соц сети ВК пишет не знакомый мне человек.
Просит продать ему радиоприёмник типа "Океан 214".

Я сначала не понял, что ему от меня надо (человек из ближнего зарубежья).
На ломаном русском он попросил сфотографировать внутренности моего радиоприёмника. Для примера скинул своё фото:

Я посмотрел у себя в архиве, нашёл такое фото. Поделился.

Дальше интереснее.
Оказывается, человек ищет старые аппараты, что бы извлечь из них неизвестные мне радиодетали.
Фото его:

И вот что там есть:

Что это? :)

Даже в относительно современной технике ставят :)

Неведомая колбочка с красной жидкостью.

После общения с этим человеком, узнал так же, что жидкость в колбах может быть красного либо серебристого цвета (ртуть?).

Собственно мне и стало интересно, что за девайсы такие? Раньше такого не встречал.

Показать полностью 11
646

Microlab Solo-3 mk3 + Bluetooth

Всем привет!

Когда-то давно попала мне в руки активная АС Microlab Solo-3 mk3. Я её немного модернизировал. Об этом можно почитать по этой ссылке:

https://pikabu.ru/story/microlab_solo3_mk3_modernizatsiya_61...

Ну и со временем решил снабдить свои колонки Bluetooth модулем. А что, удобно: музыку можно слушать сразу с телефона, без проводов. Ну и комп для простого прослушивания музыки можно не включать.


С модулем я определился быстро. Купил на Али экспресс вот такой:

Bluetooth модуль питается от 5 Вольт, стерео, и не дорого.

Ну и на том же Алике подсмотрел схему включения этого модуля. Никто лучше не знает как его подключать, чем сам производитель/продавец.

Так же есть вариант для подключения модуля в МОНО режиме:

Немного подумав, решил, что просто встройка модуля в колонки не очень то и интересна. Захотелось немного автоматизировать режим подключения. Надо что бы модуль подключался к схеме АС во время проигрывания музыки, и отключатся при отсутствии сигнала. Для того, что бы не занимать RCA колонок, при использовании проводного подключения.


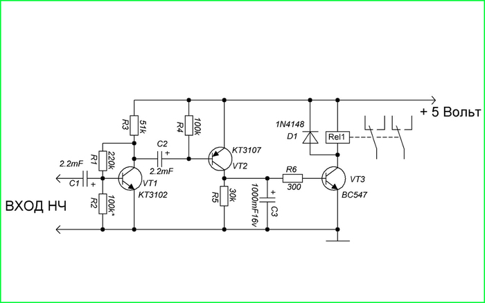
Для этой цели нарисовал вот такую схему:

Принцип работы прост: при появлении сигнала на конденсаторе С1, транзистор VT1 его усиливает. Далее через конденсатор С2 сигнал поступает на транзистор VT2, в результате чего последний открывается и заряжает положительным потенциалом конденсатор С3. В этот же момент открывается и транзистор VT3. Реле срабатывает, модуль подключается к плате усилителя в колонке. После прекращения подачи сигнала транзисторы VT1 и VT2 закрываются, VT3 остаётся открытым, пока не разрядится конденсатор С3 — эта задержка нужна для того, что бы реле не отключало модуль сразу после отсутствия сигнала, а только спустя некоторое время (устанавливается резистором R5). И что бы в паузах между треками реле лишний раз не щёлкало. Транзистор КТ3102 можно заменить на его аналог BC547, а КТ3107 можно заменить на BC557.


Теперь о питании Bluetooth модуля, да и всего девайса целиком.


Известно, что подобные Bluetooth модули вносят искажения в сигнал, при питании от того же источника, что и сам усилитель (общая «земля»). Не знаю как там с батарейными источниками и портативными колонками, но при питании от сети такая неприятность есть. Трудности этого согласования решает гальваническая развязка. Это может быть либо отдельная обмотка трансформатора, DC-DC преобразователь, либо вообще отдельный блок питания. Например такой:

Меня он устроил полностью, мощности хватает.


Все детали собраны, рисуем печатную плату:

Я её немного изменил: убрал предохранитель, ну и развернул модуль блока питания на 90 градусов.


Как видим, блок питания на 12В, но можно поставить и 5 Вольтовый источник, в этом случае стабилизатор 7805 не нужен. Так же на печатной плате реализована возможность подключения входа с RCA гнёзд АС, и последующей подачи сигнала на плату усилителя. Возможно кто-то найдёт эту функцию полезной. Я не использовал.


Печатная плата вытравлена и залужена, можно собирать.

Блок питания запаял на медные штыри — обрезки медного провода.

Продолжаю сборку:

Девайс практически собран:

Вот так выглядит собранный и проверенный модуль:

В процессе работы стабилизатор 7805 греется, возможно потребуется небольшой радиатор. Я не ставил.


При настройке схемы реле, мне не удалось сделать большую задержку отключения Bluetooth модуля от схемы АС. Максимум 2 секунды, с номиналами деталей указанными на схеме. Это подвигло меня немного упростить схему реле. Дело в том, что сам Bluetooth модуль имеет вывод MUTE, и при наличии сигнала на этом выводе формируется напряжение +3,3В. В итоге схема реле упростилась:

А сам модуль приобрёл такой вид:

Новая печатная плата будет такой:

Работает и так. Решил оставить этот вариант.


Ну что, ставим всё это дело в нашу колонку.

Внутри колонки модуль разместился на боковой стенке. Соединяем аудио выход модуля с RCA колонок экранированным проводом:

Немного термо клея :) Держится надёжно.

Собираем, подключаем.

Наш Bluetooth модуль определяется как WIN-668

Работает :)

По качеству звука могу сказать так: при прослушивании МР3 с телефона, или музыки с «контакта», разницы между проводами и Bluetooth не заметил. Характерный цифровой шум (наводки) можно услышать при отсутствии музыки, и плотно прижав ухо к динамикам. И то не долго, ведь примерно через 2 секунды реле отключит модуль Bluetooth от входа АС.

Проделанной работой доволен.

Модуль можно воткнуть практически в любые активные АС, тем самым сделать их беспроводными.


Всем добра!

Показать полностью 22
5

Холодно аж вообще.

Гуляя по просторам одного известного китайского сайта, наткнулся на весьма интересные вещи:

И ещё немного фоток:

Довольно широкий ассортимент :)

Всем добра, и одевайтесь теплее :)

Показать полностью 3

Интересно, зачем?

На опорах уличного освещения заметил такую конструкцию:

На верхушке опоры приделана лампа дневного света:

И т.к. Пикапу познавательный, хотел спросить у знающих людей: а собственно для чего это сделано?

Ответ в комментариях - это антенна wi-fi. Спасибо всем ответившим. Из далека похоже на лампу дневного света, собственно поэтому и возник этот вопрос.

Показать полностью 2
Отличная работа, все прочитано!

Темы

Политика

Теги

Популярные авторы

Сообщества

18+

Теги

Популярные авторы

Сообщества

Игры

Теги

Популярные авторы

Сообщества

Юмор

Теги

Популярные авторы

Сообщества

Отношения

Теги

Популярные авторы

Сообщества

Здоровье

Теги

Популярные авторы

Сообщества

Путешествия

Теги

Популярные авторы

Сообщества

Спорт

Теги

Популярные авторы

Сообщества

Хобби

Теги

Популярные авторы

Сообщества

Сервис

Теги

Популярные авторы

Сообщества

Природа

Теги

Популярные авторы

Сообщества

Бизнес

Теги

Популярные авторы

Сообщества

Транспорт

Теги

Популярные авторы

Сообщества

Общение

Теги

Популярные авторы

Сообщества

Юриспруденция

Теги

Популярные авторы

Сообщества

Наука

Теги

Популярные авторы

Сообщества

IT

Теги

Популярные авторы

Сообщества

Животные

Теги

Популярные авторы

Сообщества

Кино и сериалы

Теги

Популярные авторы

Сообщества

Экономика

Теги

Популярные авторы

Сообщества

Кулинария

Теги

Популярные авторы

Сообщества

История

Теги

Популярные авторы

Сообщества