Симистор + Arduino
Привет, Друзья! Сегодня хочу рассказать о том, как я управляю переменным током с помощью симистора. Сам начинающий радиолюбитель и здесь пытаюсь разбиратся в основах радиоелектроники. Без простого человеческого обьяснения сложновато, поэтому прошу у Вас советы, про то как лучше это сделать.
Строю инкубатор яиц и появилась необходимость сделать трехканальный ключ, для управления переменным током, чтоб подключать разные приборы типа обогрева и увлажнителя. Хотел сделать проще, тупо поставить реле и не парится, но необходимых реле под рукой не оказалось, ждать с Китая долго а в городе нужных мне не нашел. Почитал в интернете что бывают симисторы, которые используются в твердотельных реле. Раздобыл у друга несколько симисторов и оптодрайвер к ним, нашел подходящую схему.
Вот она самая.
Необходимых номиналов резистора под рукой не оказалось, использовал какие были.
Собрал схему, подключил к контроллеру, подал нагрузку и все работает! Но заметил такую странность, как только подать нагрузку(в качестве прибора лампочка 220в), то лампочка слегка загорается на долю секунды. Это значит в цепи на короткий промежуток появляется ток. Поискал в интернете других схем и нашел решение, достаточно поставить конденсатор и резистор на выходе.
Вот другая схема
Если есть специалисты подскажите как подбирают номинал резисторов для подобных схем. А то я встречаю в сети более-менее подобные схемы и в них суют резисторы разного номинала и с широким диапазоном. Поэтому есть подозрение что можно ставить любой резистор и все будет впорядке (шутка). Бывает ли четкая аргументация как подбирать резисторы для подобных схем?
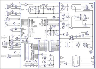
В итоге собрал трехканальный, мимисторный ключ по вот такой схеме.
Вот так он выглядит.
И так он включает лампочку.
Если кто знает как сделать подобную схему эффективней, лучше и безопасней отзовитесь и поделитесь опытом.
По мере постройки инкубатора у меня появляются вот такие устройства, которые делаю впервые, скажу не очень сложно, но знаний маловато. Как доделаю инкубатор обязательно покажу, думаю вам будет интересно посмотреть. Спасибо за внимание!)






Сообщество Ремонтёров
8.1K постов44.2K подписчика
Правила сообщества
ЕСЛИ НЕ ХОТИТЕ, ЧТОБЫ ВАС ЗАМИНУСИЛИ НЕ ПУБЛИКУЙТЕ В ЭТОМ СООБЩЕСТВЕ ПРОСЬБЫ О ПОМОЩИ В РЕМОНТЕ, ДЛЯ ЭТОГО ЕСТЬ ВТОРОЕ СООБЩЕСТВО:
Посты с просьбами о помощи в ремонте создаются в дочернем сообществе:
К публикации допускаются только тематические статьи с тегом "Ремонт техники".
В сообществе строго запрещено и карается баном всего две вещи:
1. Оскорбления.
2. Реклама.
В остальном действуют базовые правила Пикабу.