Фонарик имени Дэвида Кроненберга
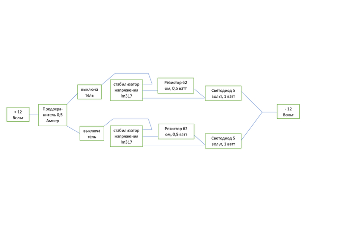
Захотел спаять фонарик, который мог бы запитываться от аккумулятора 12 Вольт. Самым сложным было спаять узел, который отвечает за уменьшение напряжения, так как я не знал распиновку LM317. Схему составила Яндекс Алиса. В качестве основы для пайки взял плату от предыдущего проекта.
Показать полностью
1





