270

Ламповый усилитель для наушников

Ламповый усилитель для наушников
Автор поста оценил этот комментарий
Транзистор в цепи питания - не кошеrно)
раскрыть ветку (1)
Автор поста оценил этот комментарий
не было корпуса под кенотроны)
показать ответы
Автор поста оценил этот комментарий
не твое и ладно
раскрыть ветку (1)
Автор поста оценил этот комментарий
вообще то моё, странно что тег не поставился, галочку ставил при размещении новости
Автор поста оценил этот комментарий

@kenotron,  прошу, откликнись на зов!)

раскрыть ветку (1)
Автор поста оценил этот комментарий

да да, я здесь) 
разница говоришь, лично для меня лампы дают более приятный звук, но все люди индивидуальны, так как среди моих знакомых есть и те кто говорил что не видят разницы между лампой и транзистором.

а на счёт заказать, напиши свой контакт, там и обсудим, так как делать такую штуку не сказал бы что быстро, может получится просто дать послушать, если мы окажемся в одном городе

показать ответы
Автор поста оценил этот комментарий

Спасибо тебе за магазин ::)

раскрыть ветку (1)
Автор поста оценил этот комментарий

да не за что)

решил собрать ламповик?)

показать ответы
Автор поста оценил этот комментарий
А какая мощность резисторов?
раскрыть ветку (1)
Автор поста оценил этот комментарий
1 и 2 ватта
Автор поста оценил этот комментарий
Скинь магазин посмотрю. У меня ещё вопрос не натыкался ли ты на готовые комплекты, то есть готовая плата набор компонентов чтобы от меня чтобы требовалось только спаять и запустить!
раскрыть ветку (1)
Автор поста оценил этот комментарий
готовые киты есть, даже есть готовый кит (копия того что я собирал) цена 6800-8000
вот ссылка на готовые киты http://laconiclab.ru/luna_a14_kit.html
а вот магазин ламп и трансформаторов http://istok2.com
показать ответы
Автор поста оценил этот комментарий
Товарищи. Мечтаю уже около трех лет о таком девайсе! И хочу именно чистый и именно для наушников. Но вытекает миллиард вопросов:
1. Умею перепаять джек на наушники, но не более;
2. Не особо разбираюсь в схемотехнике, знаю как обозначается резистрор, транзистор, но как работает схема не объясню;
3. В городе есть радио-магазины, но они не крупные, думаю аудиофильской комплектухи и советских ламп там не будет;
4. Если вдруг возникнут какие неполадки, вряд ли самостоятельно смогу устранить;
5. Хотя руки в принципе ровные и очень люблю поковыряться.

Подскажите стоит ли мне заморачиваться?
Кстате, хотелось бы подсказать по поводу источника звука. Покопайте в сторону DAC (цифро-аналоговый-преобразователь) простыми словами USB звуковая карта. Почему-то мне кажется что с такого девайса шумов было бы на порядок меньше а качество звука в любом случае лучше чем у встроенной звуковухи.
Всем спасибо! Автор мужик!

З.Ы. забыл спросить, сколько ватт на выходе и сколько ватт жрет. Некоторые говорили просто, что такой усь жрет как советский утюг...
раскрыть ветку (1)
Автор поста оценил этот комментарий
на немного, 18-20Ватт жрет, не более, на выходе где то 0,1-0,25мВт, для ушей с головой хватает)))
если захотите собрать, то могу подсказать один интернет магазин радиоламп, там и лампы и трансформатор, я сам там транс купил))))
показать ответы
Автор поста оценил этот комментарий
как с тобой связаться? дай почту или что-нибудь подобное. есть вопрос к тебе.
раскрыть ветку (1)
Автор поста оценил этот комментарий
кидай контакт, спишемся на выходных.
показать ответы
Автор поста оценил этот комментарий
а если раздобудешь "бесшумный" блок питания или от батареек запитаешь фон от наводки может и совсем пропасть
раскрыть ветку (1)
Автор поста оценил этот комментарий
да, знаю, но как то не охота собирать аккум батарею на 200В и 6В, которая будет в 5 раз больше моего усилка, а так да, когда отключаю от сети фот уходит совсем (пока конденсаторы ещё питают и лампы горячие))
Автор поста оценил этот комментарий
Спасибо ??????
раскрыть ветку (1)
Автор поста оценил этот комментарий
что препод сказал на схему?
показать ответы
Автор поста оценил этот комментарий
Фильтр-то стоит, только это не спасает. К тому же шумит низкими частотами...или я тупой? Короче я попробую экранированный кабель найти тогда.
раскрыть ветку (1)
Автор поста оценил этот комментарий
ну если фонит при работе от аккумов, то это сетевые 50Гц, тут экран на кабели и усилок (если у него нет экрана), а в сигнале обычно фонит ВЧ, в принципе в ламповике можно понизить чувствительность, я по этому специально и сделал в своём большом ламповике чувствительность 1,5В а не 0,25-0,5В, что бы не ловил всё подряд))))
показать ответы
Автор поста оценил этот комментарий
я продать не могу, а кто-то своими руками делает ппц =)
Иллюстрация к комментарию
раскрыть ветку (1)
Автор поста оценил этот комментарий
а усилок то не хилый, двухтакт на 6р3с-1, МОЩЬ!!!!
показать ответы
Автор поста оценил этот комментарий
Есть вариант это экранировать? Или откуда мне тогда музыку включать?
раскрыть ветку (1)
Автор поста оценил этот комментарий
ну можно использовать экранированные кабели, а вообще в ИБП (импульсный блоках питания) должны стоять ВЧ фильтры на выходе (Ферритовый фильтр, такой цилиндр на кабеле), так же можно увеличить ёмкость фильтра в БП, но это его переделка.
показать ответы
kaeromorte
Автор поста оценил этот комментарий
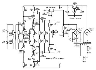
Есть второй вариант данной схемы со стабилизатором в цепи питания. Я такой собрал. Шумов, к моему пребольшому удивлению, вообще нет. По приведённой выше схеме был небольшой фон. Стабилизатор использовал такой (КР142ЕН5Б).
Иллюстрация к комментарию
раскрыть ветку (1)
Автор поста оценил этот комментарий
да, видел и такую схемку, но у меня не было транса подходящей мощности, а городить отдельный накальный транс не хотелось, по этому я просто сделал накал с искусственной средней точкой, и подал на среднюю точку положительное смещение. Так как я не слушаю через него музыку в вакуумных наушниках, то фона я не слышу))
показать ответы
Автор поста оценил этот комментарий
Очень здорово поработал, красавчик) А что за лампы использовал??
раскрыть ветку (1)
Автор поста оценил этот комментарий
в пред усилителе 6н3п по половинке на канал, в выходном каскаде 6н24п
Автор поста оценил этот комментарий
Я такой же делал пару лет назад, но результат меня не удовлетворил, фон устранить не смог
раскрыть ветку (1)
Автор поста оценил этот комментарий
там есть одна фича) если к такому усилку напрямую подключить 32 Ома, то фонить будет, ибо схема на 300-600Ом, по этому я поставил переменный сдвоенный резистор на выходе, им я устанавливаю эквивалентную нагрузку и фона нет)))
Автор поста оценил этот комментарий
можете вогнать меня в минуса, но для чего нужен усилитель вообще?
раскрыть ветку (1)
Автор поста оценил этот комментарий
ты не поверишь, но для того что бы усиливать))))
Автор поста оценил этот комментарий
Если ты в микрофонный включаешь, то звук всегда будет паршивым. Единственное по моему решение - сделать переходник от джека в usb. Тогда думаю и шума гораздо меньше будет и звук получше (но тут уже не обещаю).
раскрыть ветку (1)
Автор поста оценил этот комментарий
переходник от джека в USB? эмм, если я правильно понял это должно быть АЦП?
Автор поста оценил этот комментарий
А паять что и как? Вот честно, я полный ноль в электрике и электронике. Я не шарю в схемах, в конденсаторах/трансформаторах/прочиебочонкивцепи, автор, есть время, дам контакты - научи теории!)
раскрыть ветку (1)
Автор поста оценил этот комментарий
кидай контакт, спишемся на выходных
показать ответы
Автор поста оценил этот комментарий
Я вот в этом деле нихрена не понимаю. Автор, подскажи, как собрать и что тут происходит.(
Хотел подписаться, а уже подписан. xD
раскрыть ветку (1)
Автор поста оценил этот комментарий
ну тут короче сигнал от твоего ноута (плеера...) усиливается и окрашивается и в наушниках ты слышишь тёплый ламповый)
собрать? ну паять по схеме, а корпус на твоё усмотрение, только одно НО!!! лампы греются до 150 градусов по цельсию!! и напряжение питания не 5 или 12в, а целых 200В!!!
показать ответы
DELETED
Автор поста оценил этот комментарий
Комментарий удален. Причина: данный аккаунт был удалён
раскрыть ветку (1)
Автор поста оценил этот комментарий
к сожалению я пока не собирал часы на газоразрядных индикаторных лампах (там нет нитей накаливания)
показать ответы
Автор поста оценил этот комментарий
А можешь поделиться какой-нибудь ссылочкой на сайт, где есть эти схемы? Желательно, чтоб на русском они были. :3
раскрыть ветку (1)
Автор поста оценил этот комментарий
вот пример лампового
http://bsvi.ru/lampovyj-preamp-po-motivam-bogner-sharp/
а так просто вбей в гугл преамп своими руками или вроде того
Автор поста оценил этот комментарий
Объясните, зачем нужен именно ламповый усилитель для наушников? Почему не ОУ, MOSFET?
раскрыть ветку (1)
Автор поста оценил этот комментарий
потому что гладиолус, а если серьёзно, то не обязательно лампы, хотите ОУ? пожалуйста))) А я лично хотел ламповый звук с чётными гармониками))))
показать ответы
Автор поста оценил этот комментарий
А такой глупый вопрос. Его можно использовать как преамп для гитары?
раскрыть ветку (1)
Автор поста оценил этот комментарий
в принципе да, но лучше собирать специализированные для гитар
показать ответы
Автор поста оценил этот комментарий
При работе от аккумуляторов фона вообще нет. Сам усилок в неплохом экране, у него там и корпус закрытый весь, и сетки стоят внутри. Шум идет только при подключении источника звука непосредственно в сеть) потому и в замешательстве я.
раскрыть ветку (1)
Автор поста оценил этот комментарий
так же можно просто установить RC фильтра на входе усилка, т е после входного гнезда припаять последовательно сигналу резистор на 680-1000Ом и после него конденсатор на 470-1000пФ соединяющий сигнал и землю
Автор поста оценил этот комментарий
Подскажите пожалуйста, кто сталкивался, как можно избавиться от посторонних шумов, при подключении гитары к ноуту? На ноуте установлен Guitar Rig 5, без подключения эффектов, звук ещё более менее, но с эффектами, просто жуть :(
раскрыть ветку (1)
Автор поста оценил этот комментарий
глянь в комментах, там мы как раз обсуждали ВЧ помехи)
показать ответы
Автор поста оценил этот комментарий
При работе от аккумуляторов фона вообще нет. Сам усилок в неплохом экране, у него там и корпус закрытый весь, и сетки стоят внутри. Шум идет только при подключении источника звука непосредственно в сеть) потому и в замешательстве я.
раскрыть ветку (1)
Автор поста оценил этот комментарий
ну тут можно много обсуждать про ВЧ и борьбе с ним, вот
http://myelectrons.ru/setevoj-fil-tr-dlya-audio-svoimi-rukam...
тут всё хорошо расписано))))
Автор поста оценил этот комментарий
О, хороший ответ. Без всяких астрологических аргументов).
раскрыть ветку (1)
Автор поста оценил этот комментарий
а то) а вы ожидали услышать что то типа: насыщенный живой звук с бархатным оттенком?))))
показать ответы
Автор поста оценил этот комментарий
Он живой?
раскрыть ветку (1)
Автор поста оценил этот комментарий
Чижик плюшевый, к сожалению(((

Темы

Политика

Теги

Популярные авторы

Сообщества

18+

Теги

Популярные авторы

Сообщества

Игры

Теги

Популярные авторы

Сообщества

Юмор

Теги

Популярные авторы

Сообщества

Отношения

Теги

Популярные авторы

Сообщества

Здоровье

Теги

Популярные авторы

Сообщества

Путешествия

Теги

Популярные авторы

Сообщества

Спорт

Теги

Популярные авторы

Сообщества

Хобби

Теги

Популярные авторы

Сообщества

Сервис

Теги

Популярные авторы

Сообщества

Природа

Теги

Популярные авторы

Сообщества

Бизнес

Теги

Популярные авторы

Сообщества

Транспорт

Теги

Популярные авторы

Сообщества

Общение

Теги

Популярные авторы

Сообщества

Юриспруденция

Теги

Популярные авторы

Сообщества

Наука

Теги

Популярные авторы

Сообщества

IT

Теги

Популярные авторы

Сообщества

Животные

Теги

Популярные авторы

Сообщества

Кино и сериалы

Теги

Популярные авторы

Сообщества

Экономика

Теги

Популярные авторы

Сообщества

Кулинария

Теги

Популярные авторы

Сообщества

История

Теги

Популярные авторы

Сообщества