maxssau

maxssau

Пикабушник
Дата рождения: 24 июля
826 рейтинг 53 подписчика 123 подписки 14 постов 8 в горячем
Награды:
5 лет на Пикабу
76

Усилитель мощности на TPA3251

Давно ничего не писал, поэтому специально для своих целых 43(!) подписчиков решил поведать об очередном девайсе.

Решил попробовать сделать для себя усилитель мощности класса Д. Делать на рассыпухе пока опыта нет, поэтому выбор пал на интегральные усилители. Изучив даташиты, аппноуты и местами отзывы пришел к следующим выводам:


- наиболее качественный звук при мощности 30-60% от номинальной заявленной мощности

- все усилители класса Д страдают на ВЧ

- нужен хороший выходной фильтр, от которого сильно зависят искажения усилителя

- иногда бывает зависимость АЧХ на ВЧ от номиналов фильтра, о чем пишут в аппноутах


Так как я не любитель сельской дискотеки с мощностью 100500 Вт остановил свой выбор на TPA3251. Т.к. киловатты не требовались, для обеспечения наилучшего качества звучания ограничил мощность в 30 Вт. Питание усилителя при этом составляет 24В, что даёт огромный выбор источников питания, как стандартных, так и в промышленном исполнении.


После сборки первого макета, отладки схемы, прослушки в течении примерно месяца родилась окончательная версия платы.


Что в итоге получилось:


- номинальная выходная мощность 30 Вт на нагрузке 4 Ом

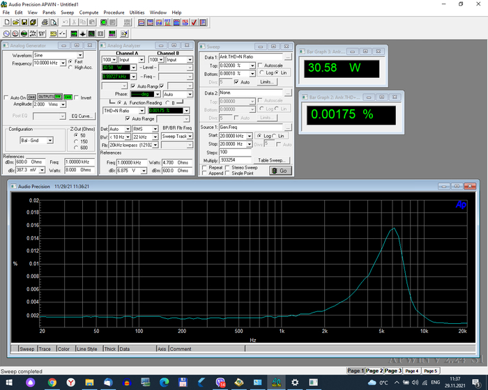
- коэффициент гармонических искажений на номинальной мощности на частоте 1 кГц - 0.0017%

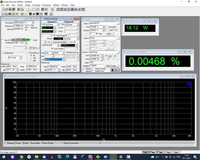
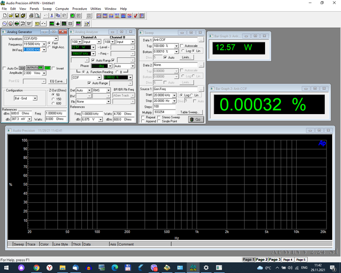
- интермодуляционные искажения CCIF - 0.0003% (19к+20к, соотношение 1:1), SMPTE - 0.004% (60 + 7000 Гц, соотношение 1:1), динамические искажения DIM 30 (15кГц) - 0.005%

- соотношение сигнала к шуму 112 дБ(А)

- вход как балансный, так и небалансный

- максимальное входное напряжение 2Vrms


Собранная плата выглядит так:

Кратко по схемотехнике.


Входной буфер сделан как ФНЧ на полностью дифференциально ОУ OPA1632. Это поволяет без каких либо дополнительных устройств подключать как балансные источники, так и не балансные. Частота среза выбрана примерно 80 кГц. Так же применение полностью дифф. ОУ позволяет повысить линейность усилителя. Такой фильтр отлично себя зарекомендовал в качестве входного буфера АЦП.

Входной буфер сделан как ФНЧ для того, что бы можно было подключать источники, где ФНЧ по сути отсутствует как таковой (телефоны, дешёвские даки и т.п.). Питание ОУ однополярное и берется от рельсы и фильтруется НЧ фильтром. В качестве конденсаторов в цепях сигнала я использовал плёночные конденсаторы WIMA, отличающиеся стабильностью параметров и отличными частотными характеристиками.

Непосредственно сам усилитель мощности.

Изучив даташит на TPA3251 был подобран оптимальный режим включения - BTL. Этому есть несколько причин:

- не требуется конденсатор на выходе усилителя

- BTL единственный режим, в котором работает встроенная защита от постоянки на выходе

- в BTL режиме искажения меньше чем в SE режиме

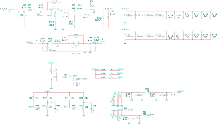
Тип и номиналы в выходном фильтре решено было брать самого лучшего качества, несмотря на занимаемую площадь на плате и стоимость. В качестве катушек индуктивности в итоге прижились дорогущие Wurth 7443631000, а конденсаторы плёнка Epcos серии B32521. Тип и номиналы выбирались по аппноуту TI для расчета номиналов выходных фильтров. Частота среза на вскидку в районе 45-50 кГц.


Питание.

Используется внешний имупульсный источник питания. Я рекомендую выбирать с частотой несущей ШИМ не менее 70 кГц.

Питание вспомогательных цепей и внутренних цепей усилителя организовано на LM317 и AMS1117-3.3. Все цепи питания имеют RC фильтры, существенно снижающие пульсации на соответствующих линиях.


В питании плеч усилителя так же используется LC фильтры, уменьшающие взаимное проникновение помех усилителя и источника питания. Суммарная установленная ёмкость электролитов в каждом плече составляет более 10000 мкф.


Для отладки и анализа получившегося результата я использую Audio Precision. Пара-тройка картинок с замерами прикладываю.

Для получения актуальных измеренных данных пришлось делать LPF фильтр, клон фирменного фильтра Audio Precision AUX0025. Купить оригинальный мне не даёт жаба, т.к. стоит он 1600$, поэтому была сделана точная копия.

По звучанию хотелось бы отметить очень приятный бас. На ВЧ артефактов в звучании я не заметил, несмотря на рост искжений после 5 кГц.На макете была опробована схема без обратной связи, которая звучит существенно хуже схемы с PFFB. Если сравнивать с другими усилителями, то я бы выделил очень хорошую детализацию, бас который не бьёт по ушам и его ровно столько, сколько нужно. Долгое прослушивание музыки в течении всего рабочего дня не вызывает утомления или какого либо дискомфорта.


Пока всё, после общения в чатах разработчиков аудио девайсов, рекомендовали запилить 100 Вт версию. Это конечно можно сделать, путём несложно доработки питания ОУ и перевод всего усилителя на 48В, но извечный вопрос....

Показать полностью 9
Отличная работа, все прочитано!

Темы

Политика

Теги

Популярные авторы

Сообщества

18+

Теги

Популярные авторы

Сообщества

Игры

Теги

Популярные авторы

Сообщества

Юмор

Теги

Популярные авторы

Сообщества

Отношения

Теги

Популярные авторы

Сообщества

Здоровье

Теги

Популярные авторы

Сообщества

Путешествия

Теги

Популярные авторы

Сообщества

Спорт

Теги

Популярные авторы

Сообщества

Хобби

Теги

Популярные авторы

Сообщества

Сервис

Теги

Популярные авторы

Сообщества

Природа

Теги

Популярные авторы

Сообщества

Бизнес

Теги

Популярные авторы

Сообщества

Транспорт

Теги

Популярные авторы

Сообщества

Общение

Теги

Популярные авторы

Сообщества

Юриспруденция

Теги

Популярные авторы

Сообщества

Наука

Теги

Популярные авторы

Сообщества

IT

Теги

Популярные авторы

Сообщества

Животные

Теги

Популярные авторы

Сообщества

Кино и сериалы

Теги

Популярные авторы

Сообщества

Экономика

Теги

Популярные авторы

Сообщества

Кулинария

Теги

Популярные авторы

Сообщества

История

Теги

Популярные авторы

Сообщества