как уже писали - это ШИМка, выходит из строя часто. обычно хватает её замены, и всё работает. просто поменяй и попробуй запустить. сгорит, не беда - она дешёвая. успехов!
раскрыть ветку (1)
Это ШИМ по видимому. Но просто замена скорее всего не поможет. Там ещё и резистор сгорел вроде на вскидку. Скорее всего ещё что-то. Сами будете проверять - искать? Навык есть?
раскрыть ветку (1)
Это же замечательно, если никто не постражал, конечно) Ачивка "Непередаваемые ощущения" получена) Что дальше по плану?
раскрыть ветку (1)
да похожа
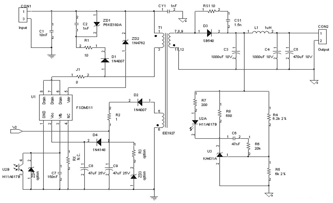
Схема включения FSQ100 (аналогична FSDM311)
https://power-on.tech/datasheet-техническая-документация-fsq100/
FS - есть на али 35 руб
да и Q100 чуть подороже
раскрыть ветку (1)
Бахнуло) Поставил FSDM311. В общем дело в чём то другом. Отнесу в ремонт короче. Не фортануло) Спасибо за помощь
Бахнет ведь) Кроме неё нужно обязательно проверить предохранитель, диодный мост и цепь RCD, как минимум. И вместо предохранителя во время первого включения припаять лампу накаливания.
раскрыть ветку (1)
раскрыть ветку (1)
Скинул. Такую не нашёл, самое близкое по описанию вот эта:
http://file.remont-aud.net/baza/ic_power/sm_data/FSQ100_data...
показать ответы
Это микросхема, судя по ее расположению и другим элементам вокруг, преобразователь питания типа TOP252, TNY258 или их аналоги. Если у него оторвало крышу, скорее причина не в нем, а где-то дальше. Это может быть цепь обратной связи, трансформатор, RCD цепь или что-то в нагрузке. Без знаний лезть туда дело бесполезное, как правило. Кроме микросхемы могли "улететь" ещё многие элементы как до нее по схеме, так и после. Лучший вариант - купить новую плату у китайцев, если есть или отдать неисправный кондиционер в сервис.
раскрыть ветку (1)
Как вариант..напиши продавцу ..пусть посмотрит что за шимка ^_^
https://www.avito.ru/dmitrov/bytovaya_tehnika/plata_upravlen...
раскрыть ветку (1)









Лига Радиолюбителей
1.4K поста9.9K подписчик
Правила сообщества
Соблюдайте правила Пикабу. Посты выкладывать лишь касаемо нашей тематики. Приветствуется грамотное изложение. Старайтесь не использовать мат.
Постарайтесь не быть снобами в отношении новичков. Все мы когда-то ничего не знали и ничего не умели.
За попытку приплести политику или религию - предупреждение. 2 предупреждения - бан.