ИК паяльная станция
Да да, очередная, но у меня первая. И самодельная, ибо денег нет но вы держитесь.
Собрана из того что было:
Бп на 12 вольт, ардуино нано, конфорка от ИК плитки, 4 линейные галогенки, 2 ДХО на подсветку, дисплей Нокиа 5510, кулеры со старых серверов, всякий нержавеющей металл, горсть радиодеталей. Программу написал за несколько вечеров на работе, в ардуино иде.
Датчики температуры и держатели платы на магнитах, можно установить в любое место, где удобнее.
Отслеживание температуры сделано на термопарах К типа и чипах MAX6675, в процессе тестов выяснилось, что в них не совсем понятно работает компенсация по холодному спаю, при нагреве чипа температура на термопарах завышается, в связи с этим врезал в корпус кулер, проблема ушла.
Фото внутренностей:
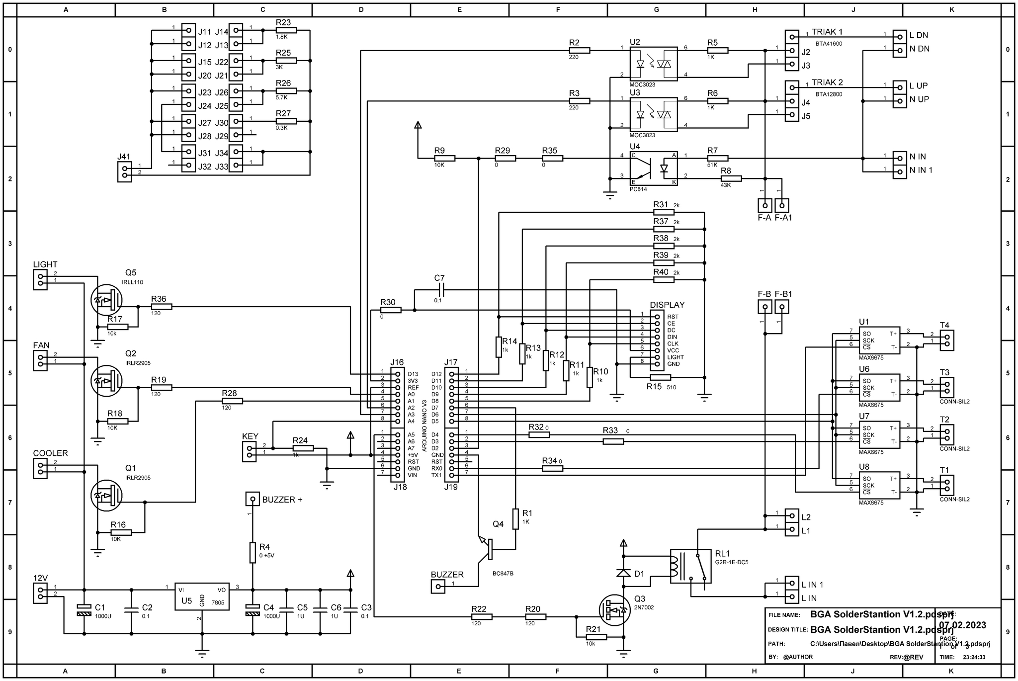
Плата изготовлена методом лут, схема (вместе с клавиатурой). Кнопки взяты готовые, с мёртвого телека
Верхний нагреватель, собран из алюминиевого профиля, линейных галогенок 4х150 вт, включённых по 2 последовательно. Мощности с избытком, ограничил на 60% и всё равно программа отключает в процессе, т.к. температура набирается быстрее, чем указано в профиле
Прошивку в данный момент довожу до ума, всё работает, остались мелочи.
Прошивка и проект для протеус 8.5 на моём Гугл диске:
https://drive.google.com/file/d/1aLpQSflGfLFoRFTgXVdUvGoridW...
Прошу не пинать за ссылку. Ну а чё, на телегу же можно...
Всё, закончил. По возможности отвечу на все вопросы в комментариях.










Arduino & Pi
1.5K постов20.9K подписчиков
Правила сообщества
В нашем сообществе запрещается:
• Добавлять посты не относящиеся к тематике сообщества, либо не несущие какой-либо полезной нагрузки (флуд)
• Задавать очевидные вопросы в виде постов, не воспользовавшись перед этим поиском
• Выкладывать код прямо в посте - используйте для этого сервисы ideone.com, gist.github.com или схожие ресурсы (pastebin запрещен)
• Рассуждать на темы политики
• Нарушать установленные правила Пикабу