Вопрос к автоэлектрикам
Всем привет. На моём авто (Toyota Duet 2001 года) стоит сигнализация Jaguar EZ-Ultra. По разным причинам я хочу ее снять и сделать свой автозапуск с блэкджеком на ардуино. Что касается части по ардуино, вопросов не вызывает, не первый раз с ней работаю. Но вот автоэлектрик из меня так себе от слова совсем. Именно поэтому, прежде чем туда лезть, я пытаюсь досконально изучить эту тему. Знаю, что в интернете полно роликов и статей на эту тему, но почти все они написаны и сняты для людей, которые в этом уже что-то соображают и моему пониманию даются тяжело.
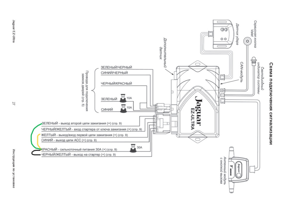
В общем и целом, я пытаюсь пока что понять примитивную схему запуска. Иными словами: что и где нужно замкнуть, чтобы заработало? Понятно, что там должны быть разного рода проверки на нейтраль и т.д., это все конечно будет реализовано, просто вопросов не вызывает. Инструкцию по установке текущей сигнализации изучил и пришел к следующим выводам:
Для запуска достаточно замкнуть поочередно жёлтую пару, зелёную и черная начнет вращать стартер. Поправьте, пожалуйста, если я не прав. Ниже приложу еще два скрина из инструкции.
Осознаю все риски, знаю, что такие вещи надо отдавать специалистам, но вот муха укусила и хочу сделать все сам. Заранее спасибо за помощь.



Автомобильное сообщество
31.2K поста50.6K подписчика
Правила сообщества
Добро пожаловать в автомобильное сообщество!
У нас запрещено:
-Публикация видео с тематикой ДТП, без описания и комментариев к нему.
-Нарушать правила сайта.
-Создавать посты несоответствующие тематике сообщества.
-Рекламировать что бы то ни было.
-Баяны не желательны (игнорирование баянометра карается флюгегехайменом).
-Заваривать ромашковый чай в костюме жирафа.
У нас разрешено:
-Создавать интересный контент.
-В сообществе разрешены авторские видео посты. Пост должен содержать, помимо самого видео, описание происходящего в нем. Авторским, будет так же считаться посты от имени ютуб каналов.
-в сообществе разрешены не авторские видео посты, только с описанием происходящего на видео.
-Участвовать в жизни сообщества.
-Предлагать темы для постов.
-Вызывать администратора или модераторов сообщества при необходимости.
-Высказывать идеи по улучшению Автомобильного сообщества.
-Изображать коняшку при комментировании.