Hammer and Hand - ведьмы
Всем привет, друзья!
Сегодня я хочу показать вам еще один тип заказчиков - ведьм. Любуйтесь:
Ведьмы не являются типичными заказчиками и появляются в игре только во время случайного события. Они приходят к игроку, чтобы заказать ритуальные предметы для своего шабаша.
Если игрок согласится, они щедро заплатят, но это может иметь далеко идущие печальные последствия в виде ненависти со стороны местных жителей, паводков и мора.
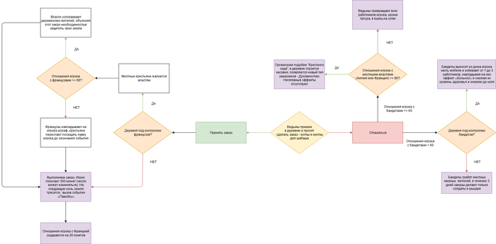
А вот так выглядит черновой вариант этого события в виде блок-схемы. Открывайте изображение в новой вкладке, иначе вы ничего не сможете разглядеть.
Что вы думаете об этом событии? Пишите свое мнение и предложения в комментариях!
Ссылка на сообщество игры: https://vk.com/pekaclub
Hammer and Hand - духовенство
Всем привет, друзья! Я давно здесь не писал, поскольку мы находились в поиске издателя. Издатель нашелся, об этом я расскажу чуть позже, а сегодня я хочу рассказать вам о новом редком типе заказчиков:
На картинке ниже изображены представители французского духовенства - особого типа заказчиков, который может появиться или не появиться в Hammer and Hand в зависимости от выборов и решений игрока.
Так, в ходе одного из глобальных событий, в деревне, где расположена кузница игрока, может быть построена часовня для защиты от чёрной магии, насылаемой ведьмами:
Монахи будут заказывать у игрока те же предметы быта, что и деревенские жители (но по более высоким ценам), а также предметы культа - рамы для икон, чаши, распятия.
Hammer and Hand - клиенты, часть 2
Всем привет, друзья! Сегодня я покажу вам два новых типа заказчиков в Hammer and Hand - рыцарей и охотников. Рыцари являются богатейшими заказчиками, способными конкурировать с купцами. Охотники же не столь богаты, но заказывают преимущественно легкие в изготовлении предметы из дерева и расходуемые материалы, например, наконечники для стрел.
Вооруженные лучшим оружием и броней, что можно найти, рыцари служат надежной опорой правителю. Богатый рыцарь щедр, а работать на него - занятие почетное.
Встречаются среди рыцарей и бедняки - экономят на всем, на таких особо не заработаешь. Но в годы войны приходится работать и с ними.
На картинке представлены рыцари Англии и Франции в гербовых цветах, а также дезертиры и атаманы разбойников, недостойные называть себя рыцарями.
Охотник лучше всех знает окрестные леса и может загнать и подстрелить как мелкую, так и более крупную дичь.
На скриншоте изображены охотники всех фракций.
Одетые просто и практично, они - мастера стрельбы из лука. Опытный егерь старается подстрелить добычу так, чтобы не испортить ценный мех.
Подписывайтесь на группу игры ВК, чтобы не пропустить новости: https://vk.com/pekaclub
Кроме того, теперь можно поддержать проект и получить доступ к демо-версии или попасть в игру в качестве персонажа! Подробности по ссылке: https://vk.com/app6471849_-81322790
Hammer and Hand - клиенты
В разоренной войнами и невзгодами стране тихие уголки - редкость. Именно таким уголком и является деревня, где вы держите кузню.
На скриншотах изображены крестьяне и солдаты всех фракций, что встретятся вам в игре.
В зависимости от того как идет война, и кого вы поддерживаете, вашими соседями и клиентами будут англичане, французы или не совсем простые обыватели с преступным прошлым.
Hammer and Hand - наказание за неуплату налогов
Продолжаю серию постов про нашу новую игру - симулятор кузницы Hammer and Hand.
Как я и писал в предыдущих постах, текущие владельцы земель, на которых располагается кузница игрока, будут требовать "земельную подать" раз в сутки. Разные фракции по-разному будут реагировать на отказ от уплаты подати.
Так, если на первый раз англичане и французы задерут цены на расходуемые материалы и экипировку, местные мародеры попросту заберут у вас имущество. Или работников. Или и имущество, и работников. Житие раньше тяжелое было - оглянуться не успеешь, а тебя уже пакует в мешок здоровенный мужик в бандане!
Hammer and Hand - отношения фракций
Всем привет, друзья! Сегодня я расскажу вам о системе отношений с фракциями в Hammer and Hand - игре, которую я разрабатываю.
Ни для кого не секрет, что во времена Столетней Войны Англия и Франция не очень ладили друг с другом. Прибавьте к этому мародеров, голод, болезни, и жизнь среднестатистического владельца маленькой кузницы превращается в сущий ад.
Игроку предстоит балансировать между воюющими сторонами, поставляя оружие, инструменты и броню и тем и другим. При удачном стечении обстоятельств вы сможете сколотить состояние! А при неудачном... Впрочем, неважно.
По сюжету игрок начинает в небольшой кузнице в Бретани, на северо-западе Франции, в самом сердце Столетней Войны. В ходе развития сюжета территория будет переходить из рук в руки, и у каждого нового владельца будут свои требования и особенности. Раз в сутки каждый владелец будет облагать игрока особой "земельной податью", платой за пользование землей, на которой стоит кузница. Игрок может заплатить или игнорировать сообщение о выплате. Разумеется, игнорирование выплат приведет к значительному ухудшению отношений с фракцией. Кроме того, чем позже вы оплатите подать, тем больше денег вам придется отдать. Имейте в виду, что если отношения с фракцией опустятся слишком низко, а вас будет некому защитить, вам несдобровать!
Также игроку придется выполнять партии заказов для нужд армии, иногда - совершенно бесплатно. С отрядом вооруженных до зубов головорезов сложно поспорить о цене заказа!
Однако представители фракций будут предоставлять бонусы в случае, если у игрока сложатся с ними хорошие отношения. Так, английские купцы сделают значительную скидку на расходные материалы и экипировку, а французы предоставят работников с уникальными чертами характера и навыками.
На отношение фракций к игроку влияют не только скорость и качество выполнения заказов и своевременность выплаты податей, но и выборы, сделанные им в ходе развития сюжета, а также случайные события. Укроет ли игрок у себя ночью пленника, сбежавшего из лагеря англичан? Примет ли он награбленное бандитами добро в качестве платы за выполнение заказа? Помимо этого, не стоит забывать, что при высоком уровне отношений с Францией достичь хотя бы нейтрального уровня отношений с Англией не получится, и наоборот.
Поскольку прямых полномасштабных боевых действий в игре не происходит, завоевание территории отображается следующим образом - флаги предыдущего владельца сжигаются и заменяются на флаги нового владельца, а его отряды покидают деревню, и их место занимают новые силы.
А на этом все на сегодня, благодарю за внимание, оставляйте свои комментарии и подписывайтесь, чтобы не пропустить новый пост!
Hammer and Hand - почувствуй себя кузнецом!
Всем привет, друзья! На связи разработчик Life is Hard.
Вот уже на протяжении двух месяцев параллельно с доработкой первого проекта мы разрабатываем симулятор управления кузнечной лавкой в сеттинге Столетней Войны с рабочим названием Hammer and Hand.
Я бы хотел поделиться с вами описанием игры и парочкой скриншотов.
Что вы думаете? Оставляйте свои комментарии!




















