Зануление в хрущёвке
Прямо взяло за больное это бесконечное обсуждение про отгоревший ноль. Особенно в сочетании с конденсаторами фильтра, которые подают на третий, заземляющий контакт розетки (и на корпус, если он металлический - микроволновки, посудомойки, стиралки) 110 вольт как фазное 220 делённое пополам. Не "индукция" как пишут некоторые, а нормальный себе делитель переменного напряжения на двух конденсаторах. Если это отдельно взятый прибор, то сильно он не бьёт, пощипывает слегка на нежной коже или если царапина какая есть. По опыту (и расчётам) там пара миллиампер. Хотя и это неприятно, особенно в мокрых помещениях, прислониться голой задницей к стиралке и получить достаточно неприятно.
Это не всё.
Когда правильный электрик развёл все розетки трёхпроводкой, эти земли соединяются в кучу, токи утечек с фильтров суммируются и уже может "пощипывать" довольно чувствительно.
Что же делать?
Разводить срачи, что ещё. Отказаться от заземления вообще. Принудиить УК провести землю по этажам. Написать в спортлото.
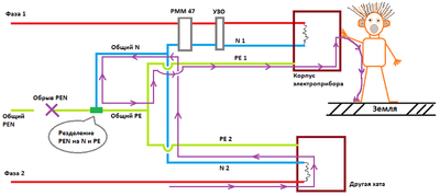
Можно сделать зануление: подключить земляной провод от розеток к нулю в подъездном щите. Проблема вроде бы решена: напряжения на корпусе нет. Но тут в полный рост встаёт вопрос пресловутого отгорания нуля - великая проблема современности!!!
Действительно, если отключить ноль на вводе в подъезд, вы получите свою фазу и вместо нуля другую фазу через приборы соседей. Напряжение в розетке может вырасти до 380 вольт. От нуля до 380, как повезёт. А мы поставим реле напряжения! Оно отключит. Поставим, отключит, авось не успеет сгореть холодильник и пылесос. Но что с занулением? А вот тут печалька: этот перекошенный ноль (до 220) оказывается у вас на корпусах приборов и тут можно неиллюзорно поиметь карачун. Кстати, реле напряжения тоже ведь имеет всего один контакт. И если фазу оно таки отключит, то ноль нет.
Предлагается.
Реле напряжения, которое предохраняет ваши приборы от пониженного и повышенного напряжения. Дополнить контактором на 3 контакта. И через него прогнать и фазу, и ноль, и зануление. Пропала напруга в сети или перекосило сеть - контактор отключит вашу квартиру полностью, до времени возврата в нормальное состояние. И включит обратно, когда сеть придёт в норму.
Критикуйте. Про "контактор всегда притянутый пружина ослабнет не отпустит" в курсе. Спросите на заводах, сколько времени отключены контакторы вентиляции, например.




Лига электриков
5.8K поста26K подписчиков
Правила сообщества
Запрещён оффтоп, нарушение основных правил пикабу