Все довольно просто. На контрабасе установлены 2ва типа звукоснимателей: 1) Электромагнитные звукосниматели от пресижн баса 2) Пьезодатчик, который подключен через активный темброблок. Все соединено через 3х позиционный выключатель эл.маг/ эл.маг+пьезо/ пьезо. Включаю через педали. У меня басовый преамп на нем дибокс который на концерте я подключаю в линию и обычный выход который я подрубаю к комбарю если он есть.
По педалям. У меня раньше был педалборт на каркасе, жесткая основа, но от него я отказался, реально напрягает таскать. Вместо него купил сумку для педалей. она не жестка, но зато легкая. Частью эффектов пришлось пожертвовать. но в целом это теперь выглядит так.
Классный контрабас)) Кста, мы еще занимаемся проектированием уникальных педалбордов, помимо педалей)
У них только видосы более менее годные бывают про схемотехнику, во всяком случае учась в универе, я им был благодарен за них)
Спасибо, пороюсь на их форуме. Я бы тоже может быть повторил бы и забыл, но во первых мне нужен опыт, во вторых не люблю в слепую делать.
Поддерживаю) Опыт решает) Я бы и сам поковырялся, но у меня немного другой профиль и интересы)
Меня больше даже не педали интересуют, а коммутация и подзвучка контрабаса. Но педали это тоже интересно.
Сам я басист, и мне интересен контрабас потому что это безладовый инструмент, т.е. это фишечки, и возможно, я сам когда-нибудь за него возьмусь. :)
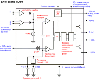
Оу, я сейчас пытаюсь понять принцип работы этой TL'ки. Если Вы не против, задам пару вопросов. Делаю я Лабораторный блок питания на основе компьютерного БП. Мне интересно регулировать ток и напряжение при помощи встроенных операционных усилителей ошибки. В интернете много схем и инструкций, но объединяет их одно, они годны лишь для того что бы по ним тупо повторить изменения. Но ведь интересно научится. Но ведь у обоих усилителей ошибки один выход, как определяется что нужно менять? Что вообще должно происходить на выходе ТЛки при возникновении ошибки? Должна меняться частота или скважность?
Если не затруднит, пните в какую сторону копать или статью годную подскажите. Заранее спасибо.
К сожалению я тоже повторял схему, но пересчитывая под свои нужды трансформатор. Сам помочь толком не смогу, но водскажу место гед сидях ХэВэшники, которые на таких схема делают питальники для тесел, у них можно будет спросить, есть вероятность что помогут) http://flyback.org.ru/
А какой город? А что а почем? Хочу фузз для баса, потом еще какого-нибудь барахла захочу)
А зачем столько раздельных источников? Они ж идентичные, почему от одного нельзя было запитать?
дай ссылку на того пидора который тебя тогда заминусил. пост ему пилить? да пусть хуй сосёт, никто ему ничего не обязан.
Кстати. Можно же было взять какой либо адаптер (TpLink ) и т.д. на 12V2A и на него повесить стабилизацию. Тоже годно получилось бы. Да и адаптеры со стабилизацией тоже попадались. Было бы компактнее и нагрузочная способность по выше.
Вот дешевый из доступных компонентов, а тор найти это еще постараться надо.
двуполярка +-18В, на выходе LM317 (337), настроен по осциллографу, ровная двуполярка, 70кГц. Тор на 100-200 Вт. Так как LM стоит, то выход ватт на 30 (плечо). Собран для тестов.
Ну и кракозябры, если кому интересно будет.
А какой город? А что а почем? Хочу фузз для баса, потом еще какого-нибудь барахла захочу)
А почему, собственно, диодный мост с парой конденсаторов является "правильным" для питания блоков, через которые аудио-сигнал ходит. 50-герцовый гул в предложенной Вами схеме будет, возможно тихий, но будет. Питальники для нормальной аудио-аппаратуры всегда импульсные высокочастотники(20-50кГц). З.Ы. в качестве аргумента "не шумит ничего" принимается осциллограмма.
Автор, а ты педали не паяешь, случаем? Или, может, есть знакомые? Хочу пару примочек, но покупать фирмовые не могу себе позволить
да, я так понимаю, габариты обусловлены именно трансформатором. Сам не безрукий, но просто компактный БП решил заказать именно по причине размеров. чтобы не жрал место на педалборде. А так по высоте его под педалку не спрячешь
У меня бзик такой , делать с огромным запасом по прочности.
Когда деталь греется , я должен либо охладить , либо заменить на ту что не греется.
=D
Простите, что не по теме, но вы не делаете педали на заказ? Сам рукожоп, поэтому боюсь все взорвать/уменьшить/перенести в другую вселенную. Можно как- то с вами связаться?
А один из выходов нельзя поднять по питанию? Чтобы ту же Whammy IV подключить, у неё 12В требуется.
на печатке они кажется маленькими.
трансформатор обычно самое дорогое. 8уе - тоже недёшево, но терпимо ещё. Где такие берутся?
Я сам столкнулся с такой проблемой. Когда везешь ещё педалборд и 8-10 педалями+гитару или бас (в моем случае контрабас), то потом невольно склоняешься к компактному блоку, хотя и более шумному
А не маловаты ли емкостя? :)
А так вообще - молодец, электронщик-бро :)
вот только трансформатор назаказ - это же просто космические деньги!
сколько там у этой лмки КПД ? процентов 60 ? Стоит повесить все это дело на пассивный радиатор, вне корпуса по всему периметру повесить медные пластины , которые будут связаны с лмками болтами их крепления.
А еще выходную емкость до 1000мкф поднять и добавить мелкие фильтрующие кондеры.
Ну и экранировать от высоковольтной сети (туда тоже простецкий фильтр повесить).
Очень в тему пост. Плюсую
Как раз задумался о запиле себе бп для примочки.
Но нужен на 12в.
Прошу помочь с выбором компонент и схемкой
если планируешь продавать, надо еще парочку стабилизаторов. Я бы барыжил на твоем месте. Серьезно.
камрад, все круто, но чесно говоря смущают габариты.
Я себе заказал бп с али за 2к деревянных, он прекрасно прячется под педалордом.
А что делать, если у меня не только 9В педали? я бы помимо 7805 брал бы еще на 12 вольт и на 15. 2 года назад взял себе радиокомплект, он кушает 15В. Теперь нет нужды в 2х блоках питания, все от одного девайся разведено.
сколько там у этой лмки КПД ? процентов 60 ? Стоит повесить все это дело на пассивный радиатор, вне корпуса по всему периметру повесить медные пластины , которые будут связаны с лмками болтами их крепления.
А еще выходную емкость до 1000мкф поднять и добавить мелкие фильтрующие кондеры.
Ну и экранировать от высоковольтной сети (туда тоже простецкий фильтр повесить).
Классная штука,качество звука будет отличное, к сожалению вес довольно приличный. использовать такой девай будет удобно только в условиях домашней студии.


