Брелок Морзе - идея для подарка радиолюбителю
@AlexGyver, ничего подобного в сети не нашел, но идея правда классная.
Суть в том, чтобы сделать крохотный электронный брелок-тренажёр морзе.
Технически это электронная плата с матрицей символов 8*8 на шелкографии. По столбцам и строкам мелкие smd-светодиоды, в одном углу отверстие под кольцо, в другом единственная тактовая кнопка. На обратной стороне холдер батарейки CR2032 (или тоньше) и тонкая пьезо-пищалка под крышкой, на которой нанесена мелко таблица морзе.
Всё это в виде двух скрученных винтиками (или спаянных через переходные отверстия стержнями) печатных плат. В проставке между ними прорезаны места под батарейку и пищалку.
Как работает:
- В основном спит.
- Читает с кнопки код морзе и отображает символ указывая светодиодами на его строку и столбец в матрице. 64 ячеек хватит с запасом на 54 знака, плюс несколько служебных: ошибка, села батарейка, и т.д..
- Запоминает небольшие набранные кодом морзе тексты, умеет пищать их при долгом зажатии кнопки.
Это минимум. Но технически можно было бы реализовать и некоторые дополнительные фичи ничего не меняя в аппаратной части.
Бонусом:
- Воспринимать постукивание ногтем по корпусу через пьезо-динамик наравне с нажатиями кнопки.
- Прошивать устройство и\или сохранённые в нем секретные тексты через моргание экраном мобильного телефона в те самые 8 светодиодов. Они могут работать как фото-диоды. Вот в этой статье очень интересно про такой сенсор написано: https://mitxela.com/projects/lightcomm
Получился бы классный подарок с потенциалом на добавление пользователем или дарителем кучи секретных пасхалок и сюрпризов внутри. Брелок может отзываться на какие-то пароли произвольным текстом. В такой брелок целый текстовый квест можно зашить при желании, ну или код холодного кошелька с биткоинами.
Такой брелочек получается довольно тонким и крепким, его можно залить почти весь эпоксидкой, а собирается он почти полностью на заводе в каком-нибудь PCB-Way или аналогичных конторах. Если кнопка будет немного утоплена, то такой брелок можно носить как кулончик на шее, или таскать на ключах. Ничего ему не сделается.
Микроконтроллер наверно лучше использовать какой-нибудь из серии STM.
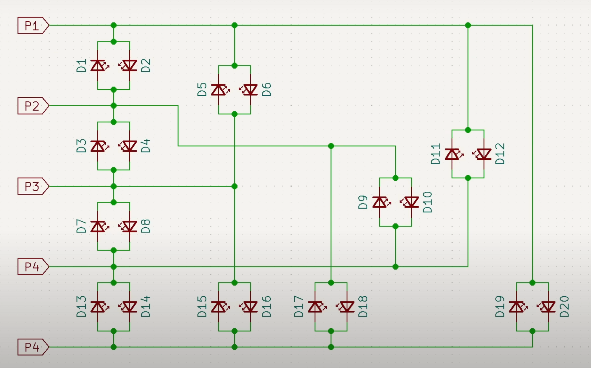
SMD-диоды можно как-то вот так подключать:
Это я увидел в одном очень крутом проекте mitxela: https://mitxela.com/projects/fluid-pendant
Как-нибудь надо перевести для рунета парочку его видосов если разрешит. Хотя надо ли оно сейчас, когда можно в яндекс-браузере смотреть с переводом на лету? Не реклама.
В общем речь вот про это видео:
Про подключение диодов скриншот взят на 10 минуте.
Постарался описать как мог детально. Хорошо бы, конечно, оформить в ТЗ и запостить опенсорс проект на гитхаб, чтобы каждый мог принять посильное участие...
А, собственно, чего ждать-то? Вот и проект на гитхаб. Лицензия там MIT, поэтому пусть кто что хочет тот то и делает с этой идеей. На самом деле, если вдруг вы хотите его сделать и потом продавать на маркетплейсах, то "крадите" идею смело. Идея без реализации яйца выломанного не стоит, а если вы сделаете хотя бы что-то раньше меня, и это можно будет, например, купить, то, как говорится, проект с возу, кобыле легче.
Если вдруг тянуть его полностью и пожинать потом все лавры вам не хочется, то можно поучаствовать кто чем сможет. Авось сообща что-то и запилим. Боюсь, что я в схемотехнике не силён, придётся учиться, а вот с прошивкой готов повозиться хоть сейчас.
Ну или можно донатить. Ща оформлю пикабушную донатилку на этот проект и денежка пойдёт на развитие, отладку и производство тестовых экземпляров. Если не найдётся желающих разработать плату и будет достаточно денег, то наймём какого-нибудь фрилансера на это. С меня ТЗ (которое тоже будет добавлено в гит).
Ну и, кстати, да, как индикатор интереса публики к проекту донаты тоже сработают. А то я ж могу и ошибаться, что это многим интересно, и, как говорится, все сразу такие: "шатап энд тейк май мани"... Мама-тест своего рода. Моя вот не оценила:)
Да... попробовал вымучить у чата жпт картинку с таким брелочком, но у него совсем беда с текстом в оформлении, так что вышло черте что. Если кто посноровистее меня в выкручивании яиц нейросетям, то давайте заставим ленивых роботов нарисовать нам красивых промо-картинок.

Инженериум DIY
571 пост5.4K подписчика
Правила сообщества
Давайте уважать друг друга - любые аморальные посты выпиливаются, даже если они затрагивают основную тематику сообщества.
В сообществе будут попадаться посты для новичков, поэтому не стоит влетать в пост с минусомётом, направленным на задающих вопросы по теме поста.