Продолжение поста «Стойка для автоматизации, ESP32, IoT, KC868-A16»7
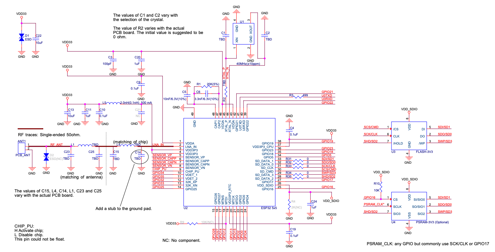
Программирование ESP32, это пройденный путь с данными модулями, и что на данный момент мне известно про камень и его организацию (схемотехнику), и как устранял проблемы с модулем ESP-WROOM32 (D, E), вот схема модуля:
и проблема в 30 (SCS/CMD) пине камня ESP32-D0WDQ6 (U2), который согласован с CHIP SELECT (CS) Flash (U3). Проблема заключалось в том, что камень выдавал ошибку при попытке загрузки boot раздела (это можно было просмотреть при помощи esptool.py). Что сделал я: просто CS подпаял к линии GND и ошибка сразу ушла, и естественно это лишает меня скорости по SPI загрузки модуля, и много чего ещё, но модуль работает исправно больше 6 месяцев. Но самый лучший вариант - это поменять чип в принципе (U2). Кому нужно, напишите сделать ли пост по инструменту esptool?
