Как долго может сохраняться ДНК?
Нет, серьёзно. Как долго может храниться ДНК, чтобы потом можно было хотя-бы определить чья она? Ответ: до 2 миллионов лет. И это не предел. Подробности дальше.
ДНК — субстанция нежная и, находясь вне клетки, стремительно деградирует: окисляется, гидролизуется (особенно быстро теряя пуриновые основания аденин и гуанин) да и просто разлагается вездесущими бактериями. Так что судьба одной двуцепочечной молекулы ДНК предрешена. Но, как правило, после гибели многоклеточного организма таких молекул остаются триллионы (есть ведь еще ДНК митохондрий и хлоропластов) несмотря на активное разрушение ДНК собственными ферментами погибших клеток.
Итак, если останки не были полностью съедены, сожжены и т. д. ДНК остается один на один с такими факторами, как температура, влажность, активность микроорганизмов, количество кислорода и рН. Чем холоднее, суше и вдали от кислорода — тем лучше.
Естественно, лучшее место для поиска — вечная мерзлота. Именно в ней находят всё более и более древние образцы ДНК. До недавнего времени самой древней считалась ДНК, выделенная из зубов мамонта. Оценка возраста от 1.1 миллиона лет (при оценке геологическими методами) до 1.7 миллионов, опираясь на известные данные о скорости деградации ДНК. Да, это не полностью целенькая и новая ДНК. Это обрывки молекул, собрать которые обратно в полноценный геном почти невозможно (да и не сохранилось там полного генома). Но по этим остаткам можно делать выводы о том, какому виду эта ДНК принадлежала и даже оценить множество особенностей этого вида и его дальнейшей эволюции.
Итак, сегодняшний рекорд: исследователи из университетов Копенгагена, Кембриджа и др. Включая Российских А. Тесакова и А. Симакову из геологического института РАН. Добыли из формации Кап-Копенгаген на северо-востоке полуострова Земля Пири в Гренландии ДНК возрастом большинства образцов 2 миллиона лет!
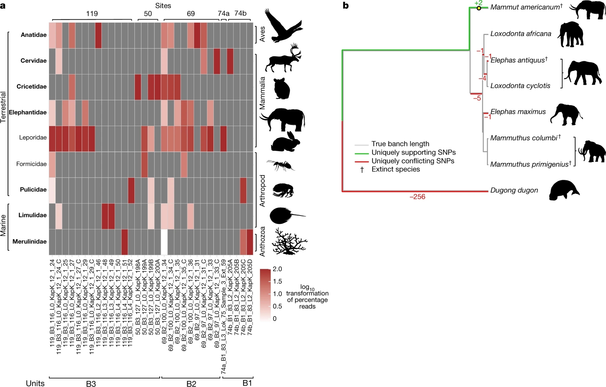
И это не ДНК одного организма. Это метагеномная ДНК — то есть ДНК множества погибших в этих местах организмов, можно сказать, целой экосистемы! Успешно идентифицированы до рода 76% образцов. В основном идентифицированы растения и в меньшей степени травоядные животные, то есть те организмы, биомасса которых в экосистеме значительна (значит и молекул ДНК больше). Хищников из-за этого не выявлено.
Принадлежность ДНК в различных пробах к различным таксонам растений. "Forbs" это травы, разнотравье, если что.
Полученные результаты позволили сделать интересные выводы о природе Гренландии начала плиоцена. В экосистеме тех времен присутствовали такие довольно теплолюбивые роды растений как туя, тис, калина (причем это разнообразие соседствовало с ДНК мастодонта, который, вероятно этим и питался). Получается довольно странное сообщество содержащее смесь таксонов характерных для современных лесов и тундры, в сегодняшних биоценозах такое сочетание не встречается.
Немного данных по выявленным животным. Гуси, лемминги, олени, мастодонт. Это метагеномика (анализ множества обрывков ДНК из окружающих горных пород), так что точности до вида быть не может, но отличить лемминга от гуся получается прекрасно.
Морские организмы, выявленные исследованием также подтверждают более тёплый климат тех времен: совместно присутствуют характерные для Арктики опистоконты (хоанофлагеляты, животные рассматривались отдельно), страменопилы (например, желто-зеленые и бурые водоросли) и более теплолюбивые мечехвосты и кораллы, обитающие сегодня значительно южнее.
Страменопилы, опистоконты и архепластиды это такие очень крупные клады организмов, сопоставимые по рангу, пожалуй с надцарством. К опистоконтам относимся и мы, но в статье речь о морских и более просто организованных)
Статья опубликована в журнале nature в 2022 году. Титульная иллюстрация соответствует биоценозу, реконструированному по найденным ДНК животных и растений (лемминг, олень, гусь и т. д.) из обзора этой же статьи www.livescience.com/worlds-old..., иллюстрации из основной статьи.
Полный текст статьи (он огромен, но там есть что посмотреть) Kjær, K.H., Winther Pedersen, M., De Sanctis, B. et al. A 2-million-year-old ecosystem in Greenland uncovered by environmental DNA. Nature 612, 283–291 (2022) doi.org/10.1038/s4... В статье также есть ссылки на дополнительные материалы, а желающие могут скачать полученные исследователями метагеномные данные и провести собственный анализ.





