И да, спасибо дяде Вове, что Страну не угробил и не пропил, как мудила ебаный ельцин
Ну технически пропили её реформаторы еще начиная с 70х. Когда начали всякие пляски с теорией конвергенции (сосуществования союза и запада) и пошло поехало. Глянуть на сотрудников ИСА РАН (нынешнее название)
https://ru.m.wikipedia.org/wiki/Категория:Сотрудники_ИСА_РАН
Ну и про МИПСА почитать хотяб опять в той же вики. https://ru.m.wikipedia.org/wiki/Международный_институт_прикл...
Системненько все работало на распал. Аж целый Андропов молодых "учёных" крышевал)
Плюс вам. Давно эта тема попадалась; интересно конечно когда-нибудь во всех деталях краха СССР разобраться
1. Легко поверить в абсурдные теории заговора, такие как идеи НОД и КОБ.
2. Мы не сможем восстановить всё в деталях, поскольку многие решения принимались устно и не оставили следов.
Однако того, что мы знаем, достаточно, чтобы понять, что причины распада Союза были не только в его несовершенстве (хотя и это имело место). Были и другие факторы, помимо управленческого кризиса.
Я бы не стал сводить всё к заговору западных стран. Скорее, речь идёт о серии ошибок, в частности о тенденции к запретам, секретности и ограничениям, а также о миллиардах, потраченных на субсидии для стран СЭВ и других «друзей».
Но простого ответа на этот вопрос нет, и нельзя сказать, кто виноват — Ленин, Сталин, Хрущёв, Брежнев, Горбачёв, Ельцин, Суслов, Микоян или кто-то другой.
-понимаю. Мне это всё у Григорянца изначально попалось, под соусом знатных теорий заговора. Но с тех пор уже много времени прошло, много обмана стало понятным.
про п.2 - целиком поддерживаю
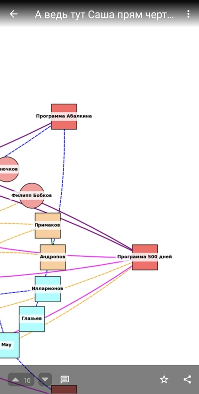
Ну я тут воспользовался магией сетевого анализа и моделей данных, и чисто ради интереса получилась такая диаграмма связей.
Хер их поймёшь, я и сейчас без чистоты эксперимента запросто сожру свежую тёплую буханку чёрного хлеба. А в 90-е это вообще за деликатес шло, особенно если с солью или тем более маслом.
Ну для чистоты эксперимента нужно недельку попитаться рационом из 90х, калорий эдак на 1200. Собирать только самые дешевые продукты. На неделю у вас должно выйти что-то типа кило или полтора мелкой картохи, желательно проросшей уже, квашеной капусты столько же. Литра 2 молока, штук 5 яиц. Чай самый дешевый или кофе (желательно суррогат ячменный) и грамм 200-300 курицы. И это на ВСЮ неделю. Делите как хотите.
Потом ставим эксперименты с батоном)
те кто эти 90 устроил ,усугублял - сейчас во власти и спокойно грабят страну и народ ,а люди чье благосостояние падает не так резко и стремительно не хотят и не могут этому противиться успокаивая себя мыслями :"стабильность ( стабильно растут цены ) нет войны ( роскомпозор) и если не Володя то кто
Подорожала в 100 раз.
Но простого ответа на этот вопрос нет, и нельзя сказать, кто виноват — Ленин, Сталин, Хрущёв, Брежнев, Горбачёв, Ельцин, Суслов, Микоян или кто-то другой.
В общественных процессах кто-то виноват не может быть по определению.
Самый краткий ответ - в силу объективных причин (отсталости общества и экономической базы) настоящий социализм построить оказалось невозможно в принципе. Построили его имитацию - социальное государство под тотальным контролем партии, а точнее - ЦК политбюро партии. Такая система не имела ни малейших шансов дожить в таком виде до настоящего социализма, потому что отсутствие контроля снизу неминуемо приводит к отрицательному отбору. Продвигаются лояльные приспособленцы, а не неудобные и несговорчивые радетели за общее дело. До тех пор, пока у власти были делавшие революцию люди, и люди, строившие страну из руин, оно работало. Экономический базис при этом был доведён до высокого уровня ведущих капстран. Далее отрицательный отбор сделал своё дело, во власть пошли люди определённого сорта, и надстройка довольно быстро покатилась к капитализму, придя в соответствие экономическому базису. Контрреволюция 1991 года просто подытожила долгий процесс.
Фундамент социализма - это вовлечённость в управление страной всех трудящихся.
Любая другая система, где есть управленческая элита без непосредственного контроля снизу, всегда придёт к переделу собственности в пользу этой элиты.
союз и его судьба - наглядный пример такого процесса. Как, в принципе, и все остальные страны соцлагеря. Там ровно также никакого социализма не получилось.
контрреволюцию устроил Хрущев, так что думаю тут ответ очень прост, с него все и посыпалось. Настоящих оставшихся идейных коммунистов (кто еще был жив) задвинули (или они уже были старенькими совсем, как товарищ Ворошилов), к власти пришли карьеристы, конъюнктурщики, любители сытных должностей (как тот же Андропов - вспомните его раннюю биографию, типичный приспособленец и жополиз). Эти ребятки и приняли все те неверные решения, которые привели к краху
Говорить, что виновато конкретное лицо тут не приходится. Да и если так говорить, то с нашей колокольни влияние сетки связей Андропова куда выше и сильнее отражается на нас. Но он сам не из воздуха взялся.






Лига Политики
34.8K постов17.6K подписчиков
Правила сообщества
1. Обязательно используем тег "Политика".
2. Допускаются любые посты, связанные с политикой, в том числе юмористические: мы же на Пикабу :)
3. Пожалуйста, соблюдайте правила Пикабу.
4. Адмодеры сообщества никого не банят: игнор-лист должен быть пустым!
5. Адмодеры вправе скрывать ветки комментариев в собственных постах, если они считают, что пользователь грубит им или оскорбляет (без занесения в игнор-лист сообщества).
6. Если заметили пост или комментарий, нарушающий правила Пикабу, не стесняйтесь призывать модераторов Пикабу.
7. Сообщество не преследует своей целью продвижение чьих-то интересов или идей: мы открыты для всех, но см. п. 3.