Технологии: "Радиолампы 6Ж1П времён СССР" новое рождение из Китая
Очередной сюрприз из поднебесной или как китайцы при помощи всего лишь двух радиоламп времён СССР собирают современные ламповые усилители звука Hi-Fi класса.
В СССР радиолампы начали массово применяться для производства электроники ещё с 1920 года, на заре эпохи молодого советского государства. Многие читатели этой статьи уже не застали ламповые телевизоры, радиолы, радиоприемники. Ибо были рождены в эпоху цифровых технологий.
Ну а более взрослые читатели могут вспомнить те ламповые времена. Когда по внезапно переставшему работать ламповому телевизору нужно было крепко постучать, чтобы он опять начал работать. А когда этот метод уже не помогал, приходилось снимать заднюю крышку телевизора и шевелить лампы, в первую очередь, которые не светились. Поскольку чаще всего, пропадал контакт в ламповой панели по накальной цепи, имеющей наибольший ток. А именно разогретая нить накала и светилась в лампе. Многие заднюю крышку после этого уже не устанавливали обратно, так как лампы приходилось шевелить все чаще и чаще. А когда уже и это не помогало, приходилось пропаивать гнезда ламп, контакты которых в буквальном смысле отваливались от печатной платы в местах пайки.
Уж очень близко от этих контактов находилась раскаленная колба лампы, которая их нещадно нагревала. И из-за различного температурного коэффициента расширения латунных контактов ламповой панели и припоя, при многократных циклах нагревания и остывания, припой просто отслаивался от контактов. Электрический контакт пропадал и естественно, телевизор переставал работать. Но и этот метод решал проблему лишь на некоторое время, и все повторялось снова. В общем было весело и интересно.
Наряду с большой номенклатурой радиоламп производилась в те времена и радиолампа 6Ж1П – высокочастотный пентод. Разработана она была в Советском Союзе в 1950-х годах. Конструктивно она состоит из стеклянной колбы, из которой откачан воздух. Внутри находятся 5 электродов, о количестве которых говорит её название – пентод (от слова пента – пять).
Подробно рассматривать принцип работы электровакуумных приборов, коим и является радиолампа 6Ж1П мы не будем.
По совокупности технических параметров радиолампа 6Ж1П оказалась достаточно удачной и получила широкое распространение как в радиотелевизионной аппаратуре, так и в измерительных приборах тех времён. Предназначалась она для усиления сигналов в диапазоне 0,5-30 МГц и имела очень малые собственные шумы и низкие нелинейные искажения. В ламповых телевизорах чаще всего она использовалась в усилителях промежуточной частоты.
Из всех её многочисленных параметров отмечу только те, которые нам нужны будут позже. Это номинальное напряжение на аноде – 120 В и ток в цепи анода от 5 до 10 мА.
Также напомню, что она высокочастотная и не предназначена для применения в усилителях звуковых частот. А через некоторое время, доподлинно дата неизвестна, китайцы начали производить в своей стране полный аналог (вернее точную копию) нашей радиолампы 6Ж1П с названием 6J1, просто заменив в названии русскую букву на латинскую и исключив последнюю.
Судя по всему, произвели в поднебесной неимоверное их количество. Но поскольку эпоха радиоламп закончилась, то они стали не нужны. А осталось их очень много, не выкидывать же, китайцы приучены из всего извлекать прибыль. Вот они и придумали «вкорячивать» эти лампы в различные усилители звука и декларировать их как усилители Hi-Fi класса, то есть высокой точности. Естественно с теплым ламповым звуком, как раз то что и нужно уважаемым меломанам. В большом своем многообразии они продаются сейчас на Алиэкспрессе. Стоит отметить что в подобных усилителях китайцы используют не только лампы 6Ж1П, но и многие другие, например, 6К4П.
Рассмотрим один из таких – оконечный усилитель звуковой частоты с выходной мощностью 20 Вт на канал, выглядит он так:
Позади радиоламп нетрудно заметить алюминиевый радиатор с двумя пятиногими полупроводниковыми приборами, которые явно намекают на то, что это не совсем ламповый усилитель. Но чтобы в этом окончательно убедиться нужно посмотреть на его электрическую схему:
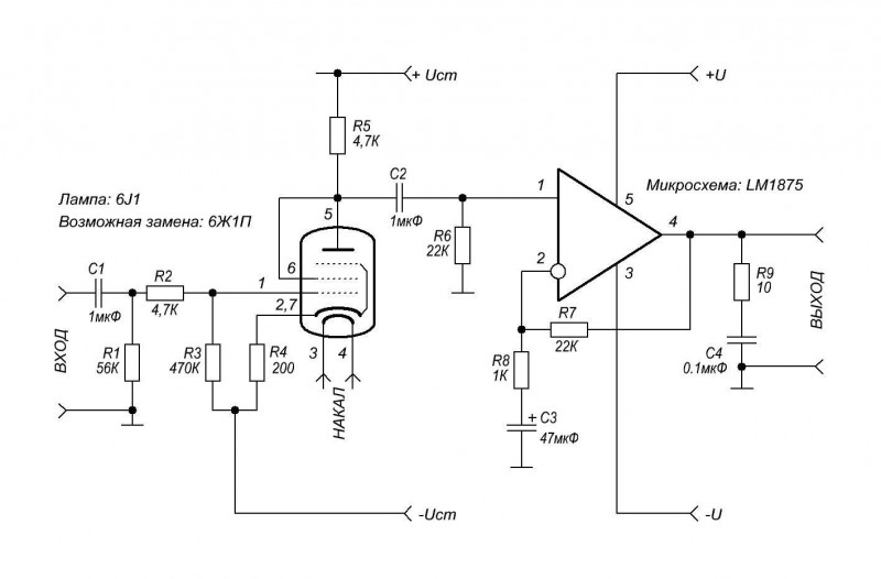
И да, так и есть, сигнал с выхода усилительного каскада, собранного на лампе 6Ж1П (анод лампы, 5-й вывод по схеме) поступает для дальнейшего усиления на выходной каскад, собранный на микросхеме LM1875 (вход 1 по схеме). То есть получается, что это не ламповый, а гибридный усилитель.
Кроме того, для питания анода лампы в этом усилителе используется низкое напряжение 25 В. Вспоминаем из вышесказанного, что номинальное напряжение анода составляет 120В, при котором обеспечивается оптимальная работа лампы с наименьшими искажениями и максимальным усилением. Также на схеме видно, что анодное сопротивление R5 имеет очень низкое сопротивление. Для сравнения приведу стандартную схему усилителя на лампе 6Ж1П, для которого оптимальный режим работы задан номинальным напряжением анода, номинальным значением анодного сопротивления и других элементов обвеса.
При таком заниженном анодном напряжении в усилителе звука, и низком анодном сопротивлении рабочая точка лампы будет находиться в нелинейной области. И сделано это умышленно. Но для чего? Для того чтобы внести как можно больше искажений с усиливаемый сигнал? Но по логике класс усилителя Hi-Fi подразумевает наоборот минимальные искажения сигнала.
Теперь подадим на вход лампового усилителя синусоидальный сигнал с частотой 1 кГц, и сравним осциллограммы сигналов на его входе и выходе.
Видим, что синусоидальный сигнал на выходе лампы инверсный и имеет нормальную форму. В инверсии нет ничего необычного, поскольку усилительный каскад построен по схеме с общим катодом, который инвертирует сигнал. А вот амплитуда выходного сигнала, которая больше амплитуды входного всего в 1,7 раз вызывает очень большое недоумение. Коэффициент усиления 1,7 для лампового каскада это крайне низкое значение. Это еще раз подтверждает, что радиолампа с некой целью загнана в ненормальный для неё режим работы.
Ладно, не буду уже делать вид, что не знаю, с какой целью радиолампа загнана в такой режим. Прекрасно знаю, что сделано это для максимального, характерного для радиоламп, искажения усиливаемого сигнала. То есть, в этом усилителе всего лишь одна радиолампа вносит такие искажения, как их суммарно вносит множество нормально работающих ламповых усилительных каскадов в полноценных ламповых усилителях. Так сказать, она окрашивает мертвый полупроводниковый звук в теплый ламповый, на радость ламповым меломанам, причем не убирая из звука искажения, внесенные полупроводниками. Получается эдакий комбо-звук с искажениями от полупроводников и от радиоламп. Ух, какое же это звуковое месиво.
Поскольку на вход усилителя был подан чистый синусоидальный сигнал, не имеющий в своем составе гармоник, то никаких гармонических искажений на выходе радиолампы мы и не увидим.
А теперь подадим на вход усилителя прямоугольный сигнал (состоящий из гармоник) и сравним спектр сигнала на входе и на выходе радиолампы.
Как видно 2-я гармоника, которую так любят все ламповые меломаны значительно возросла по отношению к первой (основной) гармонике. А третья стала даже меньше.
Отсюда делаем вывод, что да, радиолампы в этом усилителе используется не для усиления сигнала, а для «окрашивания» его ламповым магическим звучанием. И что данный усилитель и подобные ему не имеют ничего общего с классом Hi-Fi, поскольку искажают сигнал очень сильно.
Подобные ламповые, а вернее лампово-полупроводниковые усилители производятся китайцами в достаточном многообразии модификаций. Например, как рассматриваемый в этой статье усилитель с выходным полупроводниковым усилителем мощности для работы непосредственно на акустические системы. Так и в виде предварительных усилителей с различными радиолампами.
Да, конечно, китайцы мягко говоря лукавят, позиционируя эти усилители как ламповые, Hi-Fi класса. Но тут хотя бы сигнал проходит через ламповый каскад и (усиливается) искажается им. А есть усилители, в которых сигнал вообще минует радиолампу, которая лишь имитирует работу своим свечением. Для этого на неё подают только напряжение накала, а остальные выводы не задействуются вовсе. Усиление в этом случае осуществляется полупроводниковыми элементами. Иногда, для пущей убедительности участия радиоламп в усилении сигнала, через их контакты, которые соединены внутри лампы между собой, подают питание усилителя (в случае с 6Ж1П это 2 и 7 выводы). Вынул лампу из гнезда, цепь питания разомкнулась, усилитель замолчал. Вставил лампу на место, и усилитель заиграл. Подобный усилитель представлен на фото ниже.
По фотографиям прекрасно видно, что это полноценный полупроводниковый усилитель, который радует глаз меломанов наличием 4-х светящихся радиоламп, размещенных на обособленной плате. Плата подключена к усилителю шлейфом, по которому на лампы подается накал и проходят транзитные линии питания каких-либо узлов усилителя, чтобы с извлеченными лампами он не работал. Естественно, что участия в работе усилителя они не принимают.
В защиту ламповых усилителей хочу сказать, что если усилитель действительно полностью собран на лампах по удачной, правильной электрической схеме, то и звучание будет отличным. На голову выше, чем у полупроводниковых усилителей. А рассмотренный в статье псевдоламповый усилитель – это безобразная поделка.
К сведению
Материнская плата AOpen AX4B-533 Tube
Плата под сокет 478. Необычно в ней то, что для звука используется ламповый усилитель. Лампа произведена фирмой SOVTEK в России, и относится к hi-end сегменту.
Комплект поставки включал:
Упаковку: коробка, выполненная в темных тонах, с концептуальным изображением и дополнительным отделением, содержащим собственно вакуумную лампу;
Документацию: руководство пользователя материнской платы, описание функции Tube, плакат с кратким описанием основных моментов установки и настройки платы — все на английском языке;
Кабели: один ATA66/100/133, один ATA33 и шлейф для подключения дисковода;
Планку на заднюю панель компьютера с аудио разъёмами;
Двойной триод SOVTEK 6922;
Заглушку на заднюю панель платы;
2 компакт-диска с программным обеспечением, включающим:
необходимые для работы платы драйверы;
руководства пользователя некоторых моделей материнских плат компании в формате PDF;
DirectX 8.1;
Adobe Acrobat Reader 5.05;
DocuCom Reader (для чтения файлов формата PDF);
программы для системного мониторинга;
AOConfig;
E-Color;
Norton CrashGuard 1.0 (раритет, 95-й год!);
Norton Antivirus 98 (аналогично, 98-й год);
Norton Antivirus 2002.
Разводка платы необычна, и виной тому, естественно, наличие лампового усилителя — достаточно сказать, что на полноразмерную ATX-плату влезло всего 3 слота PCI. В результате разъемы аудиовходов, IDE, FDD и питания расположены не совсем удобно, а при вставленной видеокарте затрудняется работа с модулями памяти. Доступ к перемычкам не затруднен даже при установке платы в корпус, их краткое описание приведено на текстолите платы.
В трехканальном импульсном стабилизаторе напряжения питания процессора применены 8 конденсаторов по 3300 мкФ и 3 по 2200 мкФ.
На плату интегрированы следующие контроллеры:
звуковой, реализованный на базе возможностей чипсета и AC'97-кодека Avance Logic ALC650, с разъемом для подключения фронтальных аудиовходов/выходов и возможностью подключения аудиосистем 5.1;
сетевой, реализованный на базе возможностей чипсета, с поддержкой 10Base-T/100Base-TX.
На плате применены фирменные технологии компании: AOpen Vivid BIOS (заставка при загрузке системы), AOpen Dr. Voice II (голосовое оповещение о возникновении проблем при запуске системы) и AOpen EzRestore (резервное сохранение данных на жестком диске).
Для защиты от перегибов текстолита при установке массивных процессорных кулеров на оборотной стороне платы смонтирована специальная металлическая пластина.
Наличие напряжения +5 В в режиме StandBy индицируется красным светодиодом на плате.
На плате нет разведенных, но нераспаянных элементов.
На плате используются возможности системного мониторинга микросхемы Winbond WT83627HF-AW. Контролируются:
напряжения процессора, +3,3, ±5 и ±12 В, VBAT, +5 В Standby;
частота вращения 3 вентиляторов;
температуры процессора (встроенным датчиком процессора) и платы (встроенным датчиком платы).
На плате имеется 3 разъема для регулируемого подключения вентиляторов.
Краткие характеристики платы: разъемы памяти — 3 DDR SDRAM; слоты расширения — AGP/ 3 PCI; порты ввода/вывода — 2 COM/ LPT/ 2 PS/2/ 6 USB 2.0; размеры — 305х245 мм.
Настройка платы осуществляется:
Использовалась версия BIOS R1.02, как последняя из доступных на время проведения тестирования.
Для подобного продукта важна не скорость, не богатый выбор настроек и не функциональность (а ими модель и не блещет) — плата рассчитана на человека, желающего купить почти произведение искусства вместо анонимной китайской поделки. Но имейте в виду, что это именно то самое «почти», да еще в сочетании с отнюдь не выдающимися характеристиками главной особенности платы — ее звукового тракта. Но это уже другая история.
























