Подскажите куда копать
Привет ремонтёрам.Помогите разобраться в неисправности
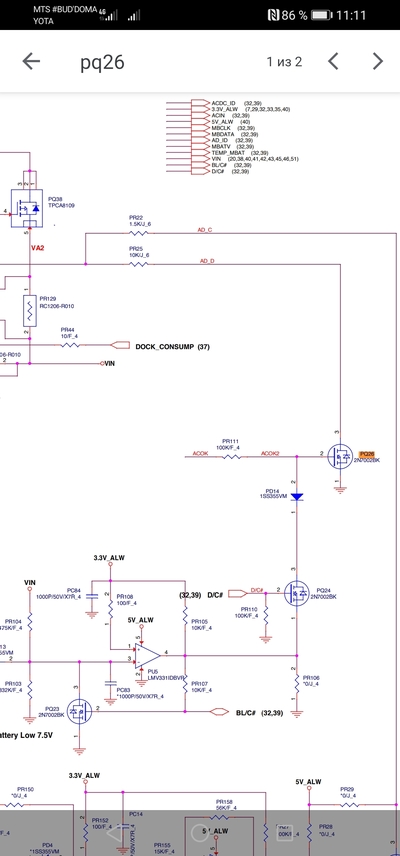
Плата da0bm5mb8d0 rev d
Платформа quanta bm5
Пришёл с симптомами выключился и больше не включался,также с мертвым блоком питания.
Сейчас плата не включается,напряжение на кнопке прыгает примерно от 1.1v до 3.3v.
Так же скачет acdet от 1.1 до 2.7v на 6 ноге bq737,его менял ничего не изменилось.
Подкидывал другие входные ключи pq37 и pq38 ситуация также осталась без изменений.
На выходе pq 38 плавает напруга от 4 до 8v. А если на нем закоротить сток/исток то на acdet становится стабильное напряжение в 2.7в
А на чарджере можно зафиксировать вот эти данные
Я так понимаю что из за чего то не открывается транзистор pq38?Раз не нём сток равен истоку с pq38?на затвор pq 38 приходит плавающее напряжение в районе 4v
Фотки для понятия картины прилагаю






Сообщество Ремонтёров - Помощь
11.3K постов14.7K подписчиков
Правила сообщества
Посты с процессом ремонта создавайте в родительском сообществе pikabu.ru/community/remont.
В этом сообществе, можно выкладывать посты с просьбами о помощи в ремонте электро-техники. Цифровой, бытовой и т.п., а про ремонт картин, квартир, ванн и унитазов, писать в других сообществах :)
Требования к оформлению постов:
1. Максимально полное наименование устройства.
2. Какие условия привели к поломке, если таковые известны.
3. Что уже делали с устройством.
4. Какое имеется оборудование.
5. Ну и соответственно, уровень знаний.