Первый пост, начинаю 3д художничать
Занимаюсь 3D уже года 3, по крайней мере стараюсь учиться чему-то. Плотненько так подошел последние полгода, но опыт небольшой уже есть. Решил скидывать процесс работы на пикабу, мб кому-то интересно будет, подсмотрят какие-то идеи, меня чему-то научат и сами научатся + все в этом духе
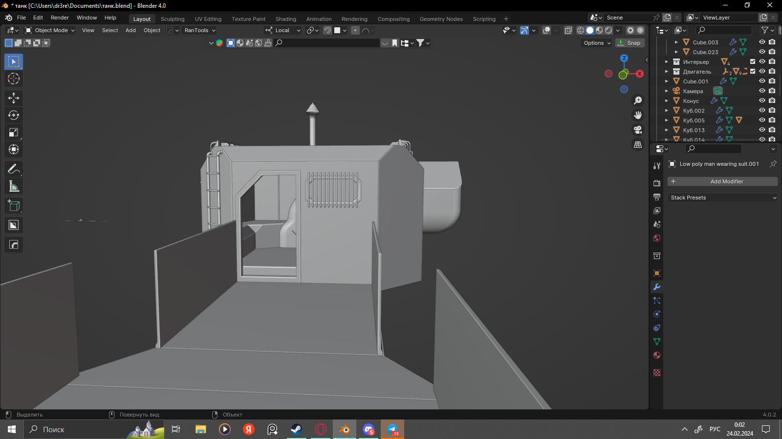
Короче, главная идея: тяжеленный стим-панк танк который одним видом подчеркивает всю брутальность и мощь паровых технологий.
Если идейки есть - пишите, мб учту их) Только делается все в стиле технологий до века, этак, 19, так что из оружия - пушки, мортиры и мушкеты.
Пока планирую добавить ещё деталей на корпус, а дальше заняться внутренностями и уже перейти к текстурам.
P.S.
Кстати, если кто-то может поделиться 3д материалами животных, желательно лошадей, желательно крайне реалистичных, можно и с АП, то очень и очень буду рад


