Каждое повышение температуры в два раза потребует увеличения радиаторов в 16 раз
Слышал звон, да не знает, где он...
Не надо было квантовую физику прогуливать во втором классе. Эффективность излучения действительно зависит от четвёртой степени температуры. Но не обратно (а как вы себе это представляете?), а прямо. То есть при повышении температуры в два раза, радиаторы начнут работать в 16 раз ЭФФЕКТИВНЕЕ.
Садись, два.
В следующий раз спрошу про испарение материала радиаторов при температурах, эффективных для сброса тепла.
Я тоже прогуливал квантовую физику во втором классе. Это что получается, эффективнее охлаждаться на высоких температурах?
Т.е. есть у меня проц. Удерживать его на температуре 30 градусов сложнее и габаритнее, чем удерживать его на температуре 60 градусов? Т.е. на 60 градусах мне понадобится сильно меньший радиатор.
Хотя, наверное, с процом плохой пример. Ведь это у проца температура 60 градусов (условимся, что он весь одинаковой температуры). А у радиатора сильно меньше, ибо теплопроводность, теплоёмкость и вот это вот всё.
ОК, правильно ли будет сказать, что чтобы радиатор был эффективнее его надо нагреть?! Т.е. если я подниму температуру радиатора, то я им смогу рассеивать больше тепла. И мой проц сможет работать не на детских 65Вт потребления, а на мужских 130Вт и более?
Короче, поясняй, пожалуйста. Моя логика сломалась.
Удерживать его на температуре 30 градусов сложнее и габаритнее
Если у тебя в комнате 31 градус, то вообще никак. А с 60 градусов будет охлаждаться и довольно быстро. Но это всё про конвекцию и теплопередачу, суть другое физическое явление, которое относится к классической физике, а не квантовой.
Тепловое излучение - это уже квантовая физика. Сталкиваются электроны и скачут по орбиталям. Чем выше температура - тем сильней, чаще и быстрей сталкиваются. И тем дальше на орбитали выскакивают, на более энергоёмкие орбитали, откуда уже излучают сильнее (укорачивается волна).
ОК, правильно ли будет сказать, что чтобы радиатор был эффективнее его надо нагреть?!
Теплопередача будет эффективнее, а так нет. Повышение рабочей температуры увеличивает скорость теплообмена. А если надо большой перепад с окружающей средой, то клади в холодильник свой радиатор. Холодильник - это теплонасос. Он высосет тепло из радиатора и выбросит тебе в комнату.
Да, чтобы держать процессор на температуре tп=30 °С при температуре воздуха в помещении в tв=22°С (dt=8 °C) нужно иметь намного более эффективную систему охлаждения чем при tп=60, dt=38°C.
А вы разбираетесь в теме?
Я вроде не прогуливал и закон Стефана-Больцмана помню хоть давно было, но он даёт какой-то уж очень сомнительный результат не соответствующий реальности которую мы видим на мкс.
Я даже задачку пытался задать рассуждающиему ИИ за сколько охладится металлический шар в космосе от 40 до 0 град цельсия. По Больцману за 30 сек и даже ИИ засомневался и нашел инженерную формулу средней мощности по которой вышло 8 часов. Пытался искать ошибки но не нашел и привел сразу два ответа
Это, конечно, хорошо сферических коней кидать в вакуум охлаждаться. Но у этой задачки есть один большой проёб. Там всё очень сильно зависит от радиуса шарика и от его материала. Точнее, от радиуса зависит не очень сильно, а пиздец как сильно. Потому что площадь поверхности зависит от квадрата радиуса, а объем, масса, теплоёмкость - от куба радиуса. А ещё есть теплопроводность. Вот Земля таки ещё не остыла за миллиарды лет и у неё там внутри довольно горячо.
А ещё сильно зависит от цвета поверхности. Если это полированная железяка, то она очень плохо излучает. В десятки раз хуже, чем ржавая.
Но если взять стальной матовый шар диаметром 10см, то примерно 8 часов и будет. Плюс-минус трамвайная остановка.
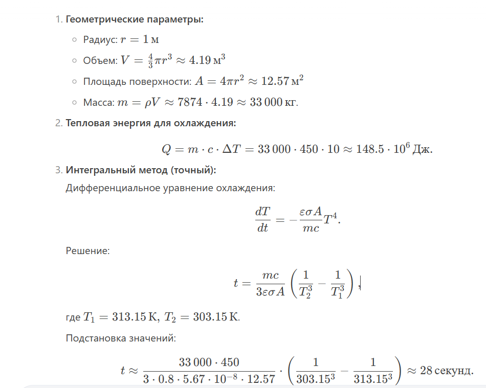
Ну я задавал стальной шар радиусом 1м.
У стали достаточная теплопроводность чтобы температура центра и поверхности отличалась не принципиально - все таки передача энергии внутри тела быстрее чем отдача вовне излучением.
И все равно получилось 30 секунд даже для такого шара.
А на деле задача отвода тепла от космонавтов серьезная задача даже в тени и отводят испарением теплоносителя
И все равно получилось 30 секунд даже для такого шара.
Да ну нахуй. 1м радиус для стали - это 22 тонны. Это ебейшая теплоёмкость, которую сложно излучить. Я даже в 8 часов не поверю. Около нуля по цельсию он будет терять примерно градус в час. И это если он будет абсолютно чёрным. Только хуй он будет абсолютно чёрным
у тебя 10 в восьмой джоулей, как ты их собрался за 30 секунд рассеивать через 12 м. кв. Как, блядь? Ты сам пробовал это решать? Там предел для чёрного тела 4 киловатта тепла при околонулевых (273К) температурах.
Короче, неправильно подсчитано. Это не считая того, что ноль по цельсию - это 273К, а не 303К. Хотя это уже не сильно влияет.
Так скажи где ошибка. Я тоже сомневаюсь что так работает.
Да запрос был про охлаждение с 40 до 30, поэтому там 303К.
У тебя вот в первой строке P явно зависит от T а во второй дифур на T и в него P подставляется константой, что нелогично.
@BeQuickOrBeDead, я смотрю вы человек знающий. Можете мне объяснить. В институте меня учили, что энергия никуда не девается, только видоизменяется.
Потом я узнал про реликтовое излучение, как отголосок большого взрыва. Так вот вопрос. Куда делась энергия этого излучения? Ведь оно типо "остыло".
Наверное вопрос был "куда делась энергия большого взрыва", потому что реликтовое излучение сейчас с нами в одной комнате и благодаря ему в космосе 3K, а не ноль.
Распределилось по пространству. Это как большой кондиционер охлаждает фреон, точно также работает в масштабе вселенной: при расширении газ охлаждается. Вот и вселенная охладилась.
Не сходится. Аналогия с фреоном не подходит, потомучто энтропия не может уменьшаться, с фреоном там работает компрессор.
Но я приму ваше объяснение, потому что сам далёк от этой темы )))
А не надо весь кондей рассматривать. Я про испаритель только.
Разбей зажигалку об асфальт. Она была в руках тёплая, а как только газ вырвался на свободу - стала холодная. И газ тоже холодный стал.






