Сначала добейтесь дежурки, там скорее всего 15 вольт и 5 через кренку. Возможно там на выходе короткое замыкание. Отрежьте дежурку от нагрузки и починяйте спокойно.
3. И самое основное , реактор накрылся (дроссель) ???
Почему монтажник который осуществлял снятие и проверку не учел (проверил) этого ????
плата оказалась живая как я понял!!
он либо долбаеб или развел владельца ???
Сначала добейтесь дежурки, там скорее всего 15 вольт и 5 через кренку. Возможно там на выходе короткое замыкание. Отрежьте дежурку от нагрузки и починяйте спокойно.
2. после подключения (авто-предохранителя) к клемам № 9 реактор, поднялась дежурка и как оказалось задействовались цепи с электролитами....
Сначала добейтесь дежурки, там скорее всего 15 вольт и 5 через кренку. Возможно там на выходе короткое замыкание. Отрежьте дежурку от нагрузки и починяйте спокойно.
ну и собственно как предполагал!
1.мозги делал шунтирующий кондей, из за него мост выдавал -300v. при этом электролиты небыли задействованы. повеселило....
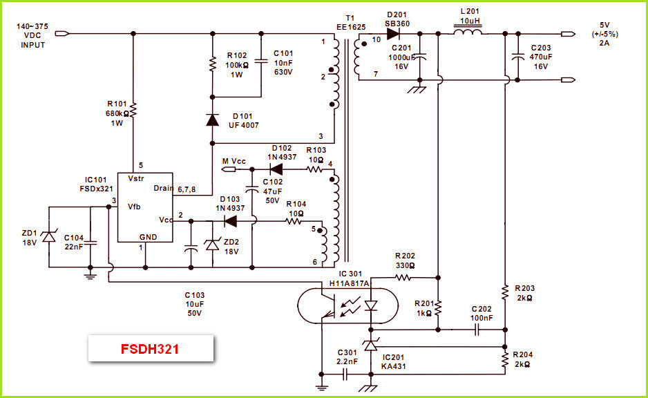
Не думаю что он поможет в ремонте, но почитать будет интересно.
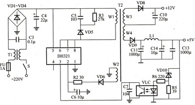
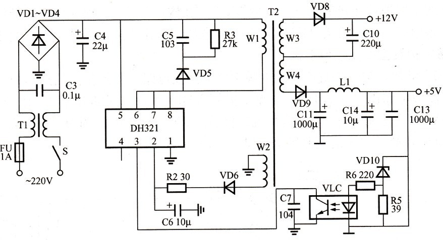
Если объяснить по быстрому, то силовая часть разделена на 2 блока. Это дежурное питание и непосредственно сам силовой модуль.
Дежурное питание включено постоянно, на входном конденсаторе 310 вольт. Если их нету, значит смотрите выше по схеме. Предохранители, диодный мост. Мост у дежурки почти всегда отдельный от силового, он маленький и часто SMD. Пока не запустится дежурка, не запустится и процессор. А пока он не запустился и не проверил состояние системы, он не подаст питание на силовую часть. Напряжения на тех больших конденсаторах не будет. Если нет дежурки, в остальное лезть смысла нет. Дежурка вещь довольно простая и чинится по интуиции. В сложных случаях есть даташит и типовые решения. Вот они.
все что выше описано уже проделано , грешил на шим-ку (она кстати в панельке там). новая результата не дала , увы... и да ~300v с моста есть....
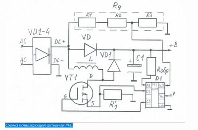
Чтоб появилось силовое, надо чтоб был подключен реактор корректора мощности.
Для ремонта компрессор не нужен, подключать её на столе к внешнему оборудованию тоже не имеет смысла, схема желательна но не обязательна.
Первое в ремонте силовых модулей кондиционеров проверяется предохранители, варисторы, термисторы. Термисторы обязательно проверяются на нагрев при включении.
Вторым проверяется дежурка. Напряжение на конденсаторе входном и выходном.
Третье, силовые диодные мосты
Четвёртое, модуль корректора мощности (диод, транзистор, замыкание реактора на землю)
Пятое выход с силового IGBT модуля.
И после всего этого проверяются резисторы и оптопары на межблочной связи. Не только на этой плате, а ещё и на внутреннем блоке.
В случае ошибки межблочной связи, меняются резисторы и оптопары на обоих концах. Иногда ещё реле их переключения.
Чтоб появилось силовое, надо чтоб был подключен реактор корректора мощности.
Для ремонта компрессор не нужен, подключать её на столе к внешнему оборудованию тоже не имеет смысла, схема желательна но не обязательна.
Первое в ремонте силовых модулей кондиционеров проверяется предохранители, варисторы, термисторы. Термисторы обязательно проверяются на нагрев при включении.
Вторым проверяется дежурка. Напряжение на конденсаторе входном и выходном.
Третье, силовые диодные мосты
Четвёртое, модуль корректора мощности (диод, транзистор, замыкание реактора на землю)
Пятое выход с силового IGBT модуля.
И после всего этого проверяются резисторы и оптопары на межблочной связи. Не только на этой плате, а ещё и на внутреннем блоке.
В случае ошибки межблочной связи, меняются резисторы и оптопары на обоих концах. Иногда ещё реле их переключения.
есть подозрение что защита такая же как в свч-печах. вентилятор, лампочка или термостат накрывается и устройство не работает ....собственно и нужен сервис-мануал !
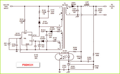
перед тем как мне отдать , эту плату снесли к одному "кулибину" который приколхозил внешний б.п. для дежурки в обход FSDH321 , на 7805 ... ясен пень оно стартовало но не на долго.....
у китайцев эта плата ~8т.р. но не факт что может заработать ... и да за такой "ремонт" кулибин взял 6т.р.









Сообщество Ремонтёров - Помощь
11.3K постов14.7K подписчиков
Правила сообщества
Посты с процессом ремонта создавайте в родительском сообществе pikabu.ru/community/remont.
В этом сообществе, можно выкладывать посты с просьбами о помощи в ремонте электро-техники. Цифровой, бытовой и т.п., а про ремонт картин, квартир, ванн и унитазов, писать в других сообществах :)
Требования к оформлению постов:
1. Максимально полное наименование устройства.
2. Какие условия привели к поломке, если таковые известны.
3. Что уже делали с устройством.
4. Какое имеется оборудование.
5. Ну и соответственно, уровень знаний.