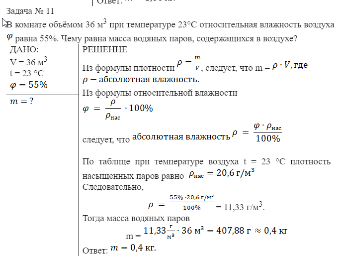
Помогите с одной задачей. Как бы вы решили её?

В комнате объемом 36 м3 при температуре 23 ℃ относительно влажности воздуха φ равна 55%.  Чему равна масса водяных паров, содержашихся в воздухе?

Лига Физиков

548 постов2.6K подписчика

Правила сообщества

Запрещено:
- Оскорблять участников сообщества, а так же пользователей Пикабу.
- Публиковать посты, которые не относятся к физике
- Рекламировать кого-либо, чего-либо
- Нарушать правила Пикабу.

1
Автор поста оценил этот комментарий

минута гугла

Иллюстрация к комментарию
раскрыть ветку (1)
0
Автор поста оценил этот комментарий

Пытались и так, наш препод не принимает такое решение (

показать ответы

Темы

Политика

Теги

Популярные авторы

Сообщества

18+

Теги

Популярные авторы

Сообщества

Игры

Теги

Популярные авторы

Сообщества

Юмор

Теги

Популярные авторы

Сообщества

Отношения

Теги

Популярные авторы

Сообщества

Здоровье

Теги

Популярные авторы

Сообщества

Путешествия

Теги

Популярные авторы

Сообщества

Спорт

Теги

Популярные авторы

Сообщества

Хобби

Теги

Популярные авторы

Сообщества

Сервис

Теги

Популярные авторы

Сообщества

Природа

Теги

Популярные авторы

Сообщества

Бизнес

Теги

Популярные авторы

Сообщества

Транспорт

Теги

Популярные авторы

Сообщества

Общение

Теги

Популярные авторы

Сообщества

Юриспруденция

Теги

Популярные авторы

Сообщества

Наука

Теги

Популярные авторы

Сообщества

IT

Теги

Популярные авторы

Сообщества

Животные

Теги

Популярные авторы

Сообщества

Кино и сериалы

Теги

Популярные авторы

Сообщества

Экономика

Теги

Популярные авторы

Сообщества

Кулинария

Теги

Популярные авторы

Сообщества

История

Теги

Популярные авторы

Сообщества