Нужна помощь опытного электрика1
Всем привет. Постараюсь кратко изложить суть проблемы.
Имеется встроенный холодильник фирмы Bosch (Модель KIM30471/01), был установлен предыдущим владельцем в 2006-07 году. В 2018 году модуль управления перестал отключать двигатель, то есть холодильник морозил пока его не выключишь. Написал в поддержку Бош, вызов их мастера платный, обошелся в районе - 4500-5000 рублей (!), который сообщил, что нужно заказывать новый модуль управления и производить замену, что обошлось еще + 13000-15000 тысяч (точно не помню, давненько было)
Как итог сегодня прекратил работу и новый модуль - свет горит, кнопочки работают, индикация показывается, но двигатель теперь тупо не включается. Я подключил предыдущий, родной модуль, холодильник заработал, но как вы помните он не отключает двигатель. Покупать новый холодильник - минимум 60к, обращаться снова к мастеру - 20к. Может быть есть здесь толковые люди, которые смогут разобраться с этой небольшой электронной платой. Понять что из деталей сгорело, может их просто перепаять. Одним словом ищу помощь! Всем откликнувшимся - спасибо!
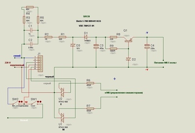
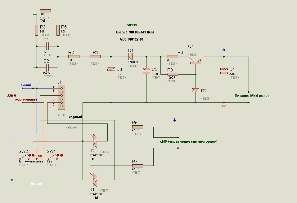
Фото модуля, который не работает:








Сообщество Ремонтёров - Помощь
11.4K постов14.7K подписчика
Правила сообщества
Посты с процессом ремонта создавайте в родительском сообществе pikabu.ru/community/remont.
В этом сообществе, можно выкладывать посты с просьбами о помощи в ремонте электро-техники. Цифровой, бытовой и т.п., а про ремонт картин, квартир, ванн и унитазов, писать в других сообществах :)
Требования к оформлению постов:
1. Максимально полное наименование устройства.
2. Какие условия привели к поломке, если таковые известны.
3. Что уже делали с устройством.
4. Какое имеется оборудование.
5. Ну и соответственно, уровень знаний.