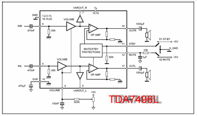
Держи блок-схему усилителя твоего монитора, (не знаю только поможет ли тебе это чем-то).
0. ВНИМАНИЕ! РЯДОМ С МИКРОСХЕМОЙ УНЧ НАХОДЯТСЯ СИЛОВЫЕ ЦЕПИ, НЕ ЗАДЕТЬ УБЪЕТ НАХРЕН!
1. Монитор должен быть подключен, подан сигнал VGA, в меню монитора выставлена максимальная громкость).
2. Нужно проверить наличие напряжения + от 11 вольт на выводах 15 и 16 относительно GND вывод 1. Нужен мультиметр.
3. Может неисправно гнездо мини джек, (проверка: коснуться кончиком отвертки держа отвертку за металлическую часть ) выводов 4 и 9 в динамиках монитора при касании должен появляться шум). Шум есть, меняй гнездо.
4. Проверить наличие сигналов ST-BY вывод 11 и MUTE вывод 12. К этому моменту уже нужен специалист.
Спасибо. Где опасно понимаю. Мультиметр есть. Гнездо исправное. В мануале есть эта схема. Завтра еще посмотрю, сейчас спать. До специалиста дело не дойдет (в крайнем случае до внешних колонок).
Картинка не вставилась (мало рейтинга). В этом документе 76я страница. http://monitor.espec.ws/files/va703b-va703m_136.pdf
Тогда меняй тда-ху...
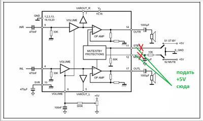
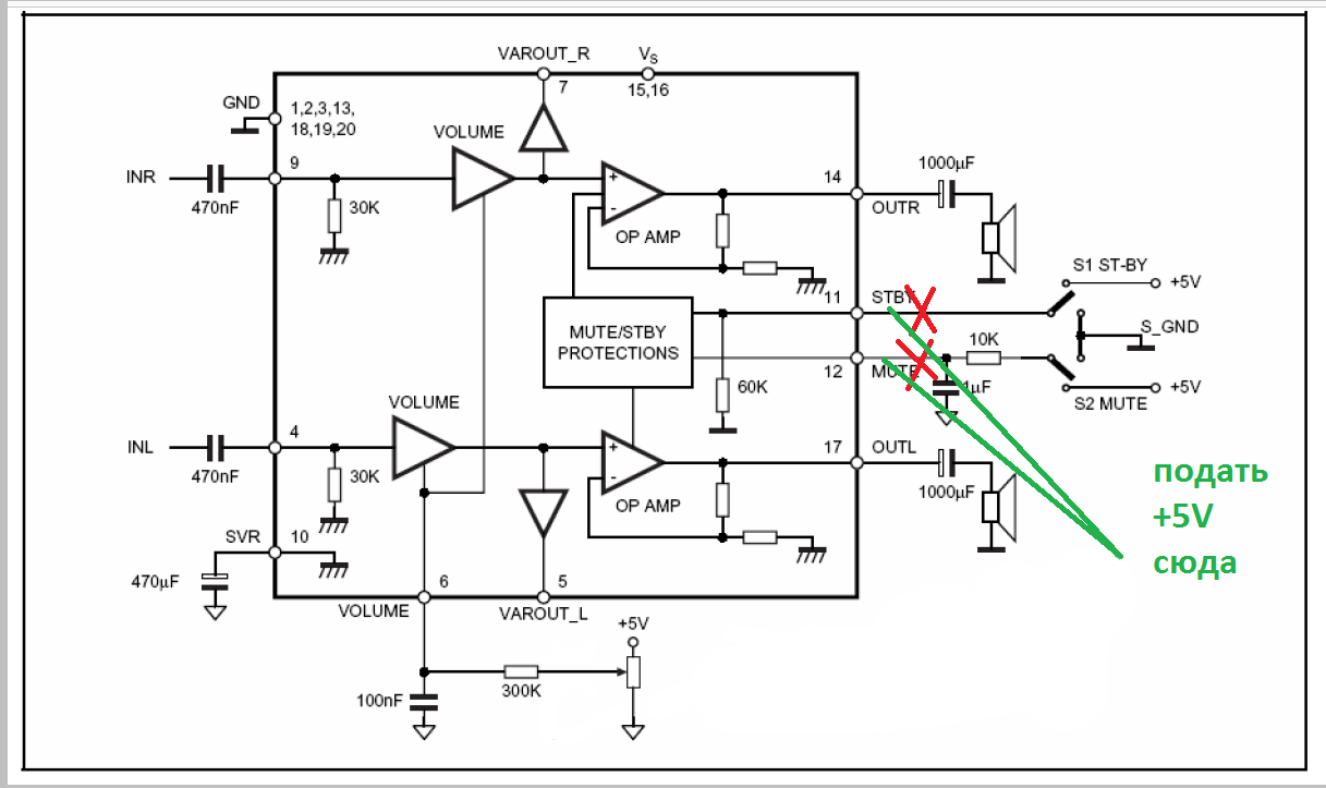
Извини на выводы 11 и 12 нужно подать gnd, т.е. минус например с 1 ноги микросхемы тогда микросхема будет включена (не тот даташит посмотрел).
никакой реакции.
Спасибо за помощь! заказал на али TDA и PAM8403, а пока можно внешние колонки использовать.
Судя по напряжению на 11 и 12 вывод подается логический 0 (микросхема отключена).
Перережь дорожки от 11 и 12 выводов микросхемы (аккуратно, чтобы можно было легко восстановить) и подай на эти выводы +5V (взять с разъёма блока питания), так ты отключишь режим Mute и Stand-by, должен появиться звук.
Нет звука, меняй микросхему.
самое интересное, я только что смотрел куда идут 11 и 12. От 11 дорожки вообще никуда нет. На фото видно (11 это левый нижний).
А 12 на транзистор и сопротивление.
Возможно завтра попробую, только убрал все. Там как раз 5 В рядом есть.
https://sdelaysam-svoimirukami.ru/5269-prostoj-samodelnyj-os...
Подсоединяешь все кабели к монику, подаешь сигналы vga и аудио и тыкаешь сделанным ослом на 9 и 4. Если есть сигнал- смотришь что на выходе.
По результатам отписываешься
2.подать сигнал vga
3. Тыкнуть "-" тестера на корпус, "+" тестера на 11, потом на 12.
4. Пока он включен и подсоединены динамики, тыкнуть пинцетом или любой железкой на 9 и 4 ногу
5. Результаты написать сюда
На 11 и 12 по 0,064 В.
Посмотрел остальные, вот на которых больше 1:
5: 1 В
6: 4,7 В
7: 1 В
8: 6,9 В
15, 16: 15 В.
Железкой тыкал - ничего не происходит.
Если включен режим Mute, то входная цепь микросхемы отключается. Сигнал на выход не поступает. Применение – для временного глушения звука при включении-выключении.
Если включен режим StandBy, то микросхема переходит в “спящий” режим с пониженным энергопотреблением. При этом происходит следующее: включается режим Mute и кроме того, некоторые из транзисторов микросхемы (в том числе выходные) запираются и практически перестают потреблять ток от источника питания.
Для управления этими режимами служат выводы 12 (Mute) и 11 (Stand-by). Если напряжение на соответствующем выводе меньше, чем +1,5 вольта относительно земли, то режим включен – микросхема молчит, или вообще отключена.
Если напряжение больше +3,5 В, то режим отключен. То есть, микросхема работает.
На 11 и 12 по 0,064 В.
Посмотрел остальные, вот на которых больше 1:
5: 1 В
6: 4,7 В
7: 1 В
8: 6,9 В
15, 16: 15 В.
Что это значит, что микросхема не рабочая?
2.Распиновка аудио соответствует?
3. На 9 и 4 ноге микрухи сигнал аудио есть?
4. Питание tda какое?
5. Что на 11 и 12 ноге?
Без ответов на эти вопросы дальнейшее обсуждение бессмыссленно
Спасибо. Питание на 15, 16 проверил - 15 В. Как проверить сигнал аудио на 9, 4 (между IN и 4, 9 есть резистор высокоомный и конденсатор). Как проверить 11, 12?
Держи блок-схему усилителя твоего монитора, (не знаю только поможет ли тебе это чем-то).
0. ВНИМАНИЕ! РЯДОМ С МИКРОСХЕМОЙ УНЧ НАХОДЯТСЯ СИЛОВЫЕ ЦЕПИ, НЕ ЗАДЕТЬ УБЪЕТ НАХРЕН!
1. Монитор должен быть подключен, подан сигнал VGA, в меню монитора выставлена максимальная громкость).
2. Нужно проверить наличие напряжения + от 11 вольт на выводах 15 и 16 относительно GND вывод 1. Нужен мультиметр.
3. Может неисправно гнездо мини джек, (проверка: коснуться кончиком отвертки держа отвертку за металлическую часть ) выводов 4 и 9 в динамиках монитора при касании должен появляться шум). Шум есть, меняй гнездо.
4. Проверить наличие сигналов ST-BY вывод 11 и MUTE вывод 12. К этому моменту уже нужен специалист.
напряжение на 15 и 16 есть 15 В. Гнездо проверил. Как проверить наличие сигналов 11, 12. Как понять работает ли tda? Почему на моей плате еще резисторы какие-то между входом и конденсатором?
ключевой вопрос - а ты все это пробуешь с наличием видеосигнала или без ?
а то оно может без видеосигнала не работать.
В мониторе оказывается есть стерео колонки, по этому тебе надо провод с мини-джек с двух сторон, в монитор и в другой источник звука подсоединить
Вот это меня и смущает, на сколько я знаю VGA умеет только передавать видео но тогда вопрос зачем там мини-джек
Может в этом и проблема что подключено через VGA , откуда там может быть звук на выход монитора. Хотя смотрю монитор старый и там только VGA есть, начинаю сомневаться в свой словах
Хотел сделать телик на кухню, думал колонки не понадобятся, а они ну никак не выдают звук. В мониторе только два входа, VGA и Audio in (mini jack)







Сообщество Ремонтёров - Помощь
11.3K постов14.7K подписчиков
Правила сообщества
Посты с процессом ремонта создавайте в родительском сообществе pikabu.ru/community/remont.
В этом сообществе, можно выкладывать посты с просьбами о помощи в ремонте электро-техники. Цифровой, бытовой и т.п., а про ремонт картин, квартир, ванн и унитазов, писать в других сообществах :)
Требования к оформлению постов:
1. Максимально полное наименование устройства.
2. Какие условия привели к поломке, если таковые известны.
3. Что уже делали с устройством.
4. Какое имеется оборудование.
5. Ну и соответственно, уровень знаний.