Сверлильный станок
Пару лет назад из металлолома извлёк останки сверлильного станка. Отремонтировал. Временно установил на обрезок столешницы из ДСП. Мотор попробовал асинхронный поставить, но переставлять ремень на шкивах для смены оборотов неудобно, да и по мощности было недостаточно. Решил использовать коллекторный электродвигатель от стиральной машинки, он до 15 тысяч оборотов развивает при мощности 400 ватт. С учётом передаточного числа шкивов, выходит вполне приличная мощность на валу. Использовал регулятор оборотов от пылесоса. Но при уменьшении оборотов мощность падала просто недопустимо, вплоть до остановки при небольшой нагрузке. Поэтому было принято решение задействовать обратную связь с таходатчика для поддержания оборотов в независимости от нагрузки. Схему взял из интернета, рисунок печатной платы оттуда-же. Изготовил сразу несколько регуляторов, один отдал другу, на аналогичный сверлильный станок. Плавный пуск реализован в схеме. Вполне доволен работой. Использую не только как сверлильный, но и для шлифовки мелких деревянных изделий. Тумбу использовал от стиральной машинки, сверху закрепил колосники чугунные от котельной, и прикрутил сверлильный станок к ним. Снизу добавил выдвижные ящики для свёрл, фрез, лерок, метчиков и вообще всякого.
@Pahanivo, я сделал пост как и обещал.
Цвета на фотке слишком ярко выглядят, реально более спокойные.
Выключатель использовал обычный, в него установил резистор которым регулируются обороты. Плату управления поместил в коробочку деревянную. Стеклом закрыл, потому-что там светодиод индикаторный.
Тиски для станка самодельные, быстрозажимные, в предыдущем посте я их описал. Самодельные быстозажимные тиски для сверлильного станка
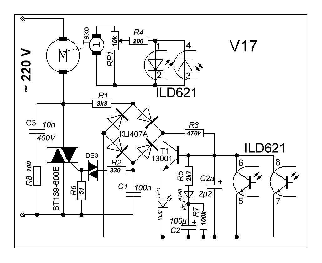
Регулятор оборотов для мотора от стиральной машины. С поддержанием оборотов независимо от нагрузки.
Регуляторы оборотов сделал сразу с запасом
Схема простая, позволяет поддерживать крутящий момент на валу независимо от нагрузки и оборотов.






Рукодельники
62K поста60.8K подписчиков
Правила сообщества
В сообществе запрещена торговля, обсуждение цен, ссылки на страницы с продажами, контакты автора в комментариях. Обязательна информация о материалах и инструментах в текстовом виде.
0. Соблюдайте основные правила Пикабу.
1. Будьте вежливы, старайтесь писать грамотно.
2. В публикациях используйте четкие и красивые фотографии.
3. Автор поста с тегом [моё] может оставить ссылку на свой профиль, группу или канал на других источниках, при условии, что ссылки (активные и не активные) не ведут на прямые продажи. Допускается не больше четырёх ссылок и только в конце поста (п. 8.5 основных правил).
Запрещены:
-ссылки рекламного характера/спам;
-ссылки, ведущие на магазины с указанием стоимости товара/услуги;
-ссылки, ведущие на призывы, покупки, продажи, подписки, репосты, голосование и тому подобное.
(нарушение основных правил сайта, п.8.1 и п. 8.2).
При переходе по ссылке запрещено наличие активных (кликабельных) ссылок, ведущих на вышеперечисленное в п.3, содержание таких ключевых слов как «товар», «услуга», «купить», «продам», «в наличии», «под заказ» и т.п.
3.1 Размещение контактов автора (самим автором или другими пользователями) в комментариях запрещено и подлежит удалению (п. 9.1 и 9.3 основных правил).
4. Обязательным для авторов является наличие технических характеристик изделия в публикациях (материалы, техники, авторские приемы, размеры, времязатраты и прочее) в текстовом виде.
Также помечайте свою работу тегом «Рукоделие с процессом» или «Рукоделие без процесса».
5. Пост-видео, пост-фото без текстового описания переносится в общую ленту. Даже если в видео показан подробный процесс изготовления, делайте краткое описание для тех, у кого нет возможности/желания смотреть видео.
Администрация оставляет за собой право решать, насколько описание соответствует п. 5.
6. Посты с нарушениями без предупреждения переносятся в общую ленту.
За неоднократные нарушения автор получает бан.
Автор может размещать новую публикацию в сообществе, не допуская полученных ранее замечаний.