Паяльник TS-100 sen-err
Дошли ручёнки написать пост с просьбой\предложением помочь разобраться в поломке паяльника. Модель TS-100 оригинал шморигинал. Использую для подключения блок magsafe. Заявленные параметры блока: model a1244, input: ac 100-240v 1,5a 50-60hz output: 14,5v 3.1а. По рекомендациям производителя - параметры подходящие. Собственно проблема в том, что при включении питания - паяльник "стартует" как будто с 475 градусов цельсия. В параметрах максимальная его температура работы установлена мной - 300С. И по одним параметрам он старается температуру понизить, а по другим её лишь набирает. Более чем до 503 градусов его не доводила. При нажатии кнопки ближайшей к жалу, при нажатии на которую паяльник в нормальном состоянии только должен начать работать\нагреваться, показывается на дисплее ошибка "sen-err". Понижение\повышение прошивки не помогло. Результат тот-же. На русскоязычных ресурсах ничего о данной проблеме не нашла. На сайте производителя всё решается заменой товара. Как следствие еболой с пересылкой товара обратно. Игрушка обошлась мне почти в 2800 деревянных. С вмешательством али - вернули денег чуть больше половины стоимости. Сейчас осталась без паяльника (немного поторопилась и уже презентовала верное орудие новому владельцу)
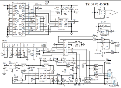
горелых частей не видно
всё на своих местах и аккуратно
На фото ниже как будто не хватает c23 - изготовитель утверждает, что этот элемент отсутствует по задумке автора.
Общие планы фото
В наличии имеем. Простенький мультиметр (типа JTW-830LN), руки растущие из плеч, большое желание вернуть устройство к жизни. Подскажите что делать, где может быть зарыта собака?














Сообщество Ремонтёров - Помощь
11.3K постов14.7K подписчиков
Правила сообщества
Посты с процессом ремонта создавайте в родительском сообществе pikabu.ru/community/remont.
В этом сообществе, можно выкладывать посты с просьбами о помощи в ремонте электро-техники. Цифровой, бытовой и т.п., а про ремонт картин, квартир, ванн и унитазов, писать в других сообществах :)
Требования к оформлению постов:
1. Максимально полное наименование устройства.
2. Какие условия привели к поломке, если таковые известны.
3. Что уже делали с устройством.
4. Какое имеется оборудование.
5. Ну и соответственно, уровень знаний.