Восстановление старого паяльника
Я люблю паять. Долгое время для этого я использовал старый дедушкин 60-ватный паяльник с медным жалом и нихромовым нагревателем. Жало было несъемное, спустя время оно сточилось. Выбрасывать было жалко, и он уехал в деревню в гараж.
Спустя время я решил его отремонтировать (предупреждаю, практического смысла в этом мало), изначальные цели:
1) Сделать жало съемным
2) Перевести паяльник на 24В
Во время разборки паяльника слюдяной изолятор решил умереть быстрой смертью, зацепив с собой часть тонкой нихромовой проволоки, которая в свою очередь решила зацепить и нижний изолятор. Таким образом всё, было просрано всё, что можно было использовать от старого паяльника кроме самой ручки.
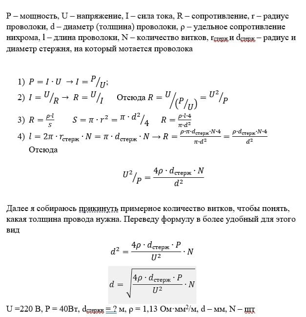
При питании от 24 В для 60 Вт нужен ток 2,5 А, то есть нагревательный элемент должен иметь сопротивление всего 10 Ом. От этого тоже быстро пришлось отказаться, так как переводить пальник на керамический нагревательный элемент не хотелось, так как изначально он всё-таки работал на нихромовой спирали.
Пока думал, что делать дальше решил привести внешний вид паяльника в порядок, и оказалось, что он не 60, а 40Вт. Первая мысль была просто заказать готовый нихромовый нагреватель, но такие штуки никому не нужны, и единственное, где их можно купить - на Али со сроком доставки более месяца. К тому же способ крепления жала там на винтик, что мне не понравилось с точки зрения передачи тепла. В итоге было решено мотать нагревательный элемент самостоятельно.
P.s. Жало оказалось съёмным, просто пригорело, причём слой нагара был около 5мм
Для донорства был взят паяльник из фикспрайса (его не фоткал). Он был на 60 ватт, если верить упаковке. Решил посмотреть сопротивление проволоки мультиметром - 1850+-25 Ом. По школьной формуле мощность получается 20-25 Вт без учетов потерь в проводах и рассеивания в воздух. Таким образом, обрезав проволоку можно будет получить меньшее сопротивление и бОльший ток и мощность. Могу только сказать спасибо фикспрайсу за несоответствие характеристик).
Вставив место крепления жала в шуруповёрт, натянул первую слюдяную обмотку, оставил один конец проволоки с одной стороны, прихватив скотчем, стал мотать. Получилось только попытки с третьей, после чего сразу же надел вторую слюдяную пластину и замерил сопротивление щупов. Всё в норме. К концам проволоки на скрутку прикрутил конец другой проволоки, к которой уже можно будет припаяться. Скрутку потом в слюдяную трубку, чтобы не замкнуло. Результат на фото
Собираем всё вместе. Фото сразу после сборки я сделать не догадался, но есть фото спустя где-то месяц использования, когда сделал для него подставку. К сожалению, радиатор очень быстро почернел обратно. Жало теперь съемное, было взято новое. За месяц пайки паяльник показал себя нормально. Будем считать, что ремонт успешен)
p.s. Пост перенесен из телеги и чуть переписан. Сам ремонт происходил давно, просто подумал, что это может быть кому то интересно. Как я уже сказал, практического смысла в этом мало, скорее была цель восстановить паяльник, которым я учился паять. На тот момент я уже попробовал TS100, который так рекламировал алекс гайвер, и некоторые паялки на керамических нагревателях, но в итоге решил вернуться к теплоёмкому нихрому и медным жалам (сейчас уже наконец перешёл на более современные технологии)






