Telwin superior tig 242
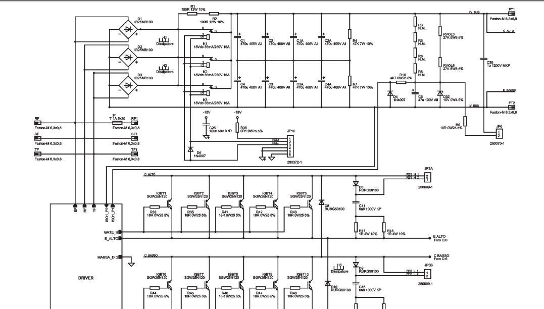
Добрый вечер.Требуется помощь в ремонте сварочного инвертора,так как сам голову уже всю сломал и в городе никто не может разобраться в чем дело.Вообщем аппаратом пользовались,поварили,а на следующий он просто не включился на панели горит ошибка al3,это значит что как бы нет одной фазы,хотя она естественно есть.Замерял выходы с диодов там напряжение есть и везде одинаковое,напряжение на трансформатор приходит 400в выходит 230,нет выхода с полевиков,ну я так понимаю они закрыты поэтому и выхода нет.Есть схема на него,есть осцилограф,тестер.Еще когда я включал его через лампочки,они ярко загораются на пару секунд,потом горят только 2 в полнакала,одна вообще не горит.Вот как мне все это прозвонить и найти причину,визуально все целое.Ссылка на схему http://www.electrik.org/forum/index.php?act=Attach&type=...


