Нужна помощь. ЭСКО 100 уходит в возбуд1
Здравствуйте, уважаемые радиолюбители. Очень нужна ваша помощь в ремонте вот этого красавца.
Усилитель рабочий. Выдает 72 Вт мощности на 4 омную нагрузку. Но дело в том, что он может внезапно возбудится и сжечь свои выходные транзисторы или акустику. В возбуд может уйти как при включении, так и во время работы. Во время возбуда на нагрузке появляется полное напряжение отрицательной полярности. Если в это время задеть пинцетом базу транзистора V1 или V7, или на короткое время разомкнуть нагрузку, то усилитель входит в рабочий режим и может проработать достаточно долго. Раньше мог работать без сбоев до двух недель. Постепенно время сократилось до получаса.
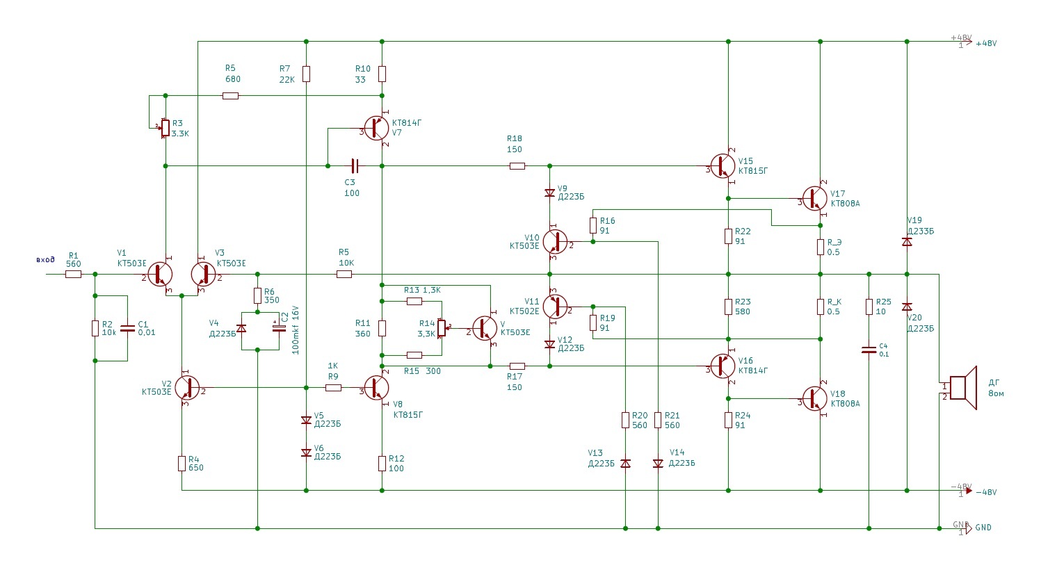
Вот его схема из интернетов:
Она неполная и с лишними узлами. Вот то, что я рисовал сам:
Вот, что происходит в момент возбуждения на нагрузочном резисторе. Усилитель подключен через страховочную лампочку которая светит в полный накал.
Все электролиты поменяны. Напряжения питания в норме. Увеличение емкости конденсаторов С3, С4 ни чего не дает.
Очень буду рад вашим советам.









Сообщество Ремонтёров - Помощь
11.4K постов14.7K подписчиков
Правила сообщества
Посты с процессом ремонта создавайте в родительском сообществе pikabu.ru/community/remont.
В этом сообществе, можно выкладывать посты с просьбами о помощи в ремонте электро-техники. Цифровой, бытовой и т.п., а про ремонт картин, квартир, ванн и унитазов, писать в других сообществах :)
Требования к оформлению постов:
1. Максимально полное наименование устройства.
2. Какие условия привели к поломке, если таковые известны.
3. Что уже делали с устройством.
4. Какое имеется оборудование.
5. Ну и соответственно, уровень знаний.