Два дня практики или Итоги 3 Сентября 2025 года
Привет Пикабу, с вами снова Хейн!
Как заметил один мой постоянный читатель - я пропустил вчерашний день блога. НО я не пропустил день практики. Хоть за эти 2 дня мог сделать и побольше, но я в целом доволен тем что я делал. О чём поподробнее:
Нормальная практика началась с того, что мне нужно было расставить чертежи основных элементов будущей сцены - 3 колоны, Большая дверь, Жаровня, Стена и Кирпичи разных мастей. Чертежи в трёх проекциях. У кого было черчение - поймут.
Плюсы чертежей - тебе проще моделить. Минусы - их нет для всего, кроме как для курса.
Далее было создание простых элементов - кирпичей. Тут надолго останавливаться не буду. Тупо подгонка под размеры чертежа и всё.
Далее была стена, сделанная из плоскости с выдавленным рельефом.
Тут уже стало интереснее: я не знал что после того как создал разрез с помощью Ctrl+R, его можно раздвоить с помощью инструмента Бевел (Ctrl+B).
Нужно, что бы ручками не делать кучу разрезов (хотя как по мне это не сложно, но не буду спорить)
Далее была дверь. Тут ничего особенного на мой взгляд не произошло. Просто вылепили куб по форме будущей двери, сделали 2 разреза и оставили только четверть от куба и применили зеркало по двум осям. Далее просто разрезы, выдавливание и удаление граней. (В конце того что я изучил вскрылся один косяк, но о нём позже)
Далее были 2 простые колоны.
Единственная потенциальная трудность: вдавливание внутрь на большой колонне.
Но тут всё обошлось просто: много петель/разрезов. После выделение со всех сторон и вдавливание внутрь.
После условно сложной моделькой была жаровня.
Основу было сделать просто, просто на основе колон по аналогии.
После пошел кругляш в центре. Тут немного интереснее. Что бы не ставить его на глаз пришлось пойти на хитрость: переместить курсор в центр каменной колонны (Shift+S+T). Таким образом мы можем создавать объекты в центре другого объекта. Тут же узнал про примагничивание к поверхностям. Просто в режиме редактирования нужно выделить нижнюю грань объекта, нажимаешь G и нужную ось и зажимаешь Ctrl и мышкой ведёшь к нужной грани того объекта к которому нужно примагнититься.
Ну а перья - это просто плоскость нужной высоты, согнутая и с модификатором солидфай. Размноженная на нужное число частей.
+ обод в центре "перьев" - цилиндр с отверстием в центре.


Примерно на этом этапе я узнал про "/" на нумпаде - есть коротко скрывает с вьюпорта все объекты кроме выделенных.
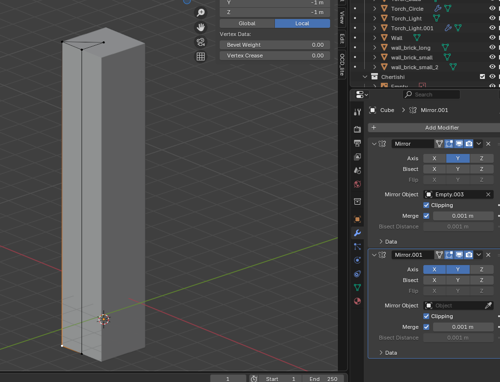
Далее пошла самая геморная деталь - широкая колона.
Вид сверху у неё таков:
И как поступил лектор: чем работать над четвертинкой проще работать над 1/8 фигуры .
Тут пришлось изгаляться с модификатором зеркала.
Для начала была создана квадратная колонна от которой оставили четверть. Которую добавлением двух новых граней сократили до одной восьмой квадратной колонны



Ну а далее начинаются фокусы!
Нажимаем Shift+S+T, и создаём пустой объект. После накидываем на обрезок зеркало.
Получаем не то что мы хотели, но мы не закончили. После в Миррор Обжект указываем нашу пустышку. И крутим пустышку на 45 градусов. Не забываем на мирроре включить клипинг.


А после накидываем ешё зеркало на огрызок с Y и X.
А дальше просто новые разрезы, увеличение и уже пройденные операции. (Иногда при увеличении из-за такого фокуса точки не до конца расплываются и их нужно ручками довести до нужной позиции)
Итог работы:
После показывали аддон OCD (One Click Damage) - разрушения за один клик. Курс прилагал бесплатную и люто устаревшую версию этого аддона. Актуалка платная. конечно я мог спиратить но не сегодня.
Что скажу про старую версию. Работает, но с лагами и приколами. Например слетают все названия объектов что ты создал.
А что бы начать с ним работать - нужно нажать на правой стороне OCD_Lite и выйдет окошко с кнопкой и жмём её!
(Интенсивность урона может зависить от размера объекта так что имейте ввиду - больше модель - меньше проблем от аддона)
Так что мы имеем (сверху вниз):
Отмена
Величина осколков
Сила нанесёного урона
Шум, который взят за основу урона. Тут Масгрейв используется по умолчанию, но и облака тоже хороши.
Так появились сколы и видно што колонна повидала и лучшие времена. Тут просто методом тыка ищешь что тебе понравится. Всё прекрасно кроме 3343 поверхностей на этой модели нужно исправлять!
Далее накидываем на колонну модификатор Decimate. Что бы сократить число полигонов. Иначе если колон будет много - комп почувствует БОЛЬ!


До и после
Вроде мало что изменилось но число полигонов упало до 665. Так что мы упростили вашей машине жизнь. Такое повторить для всех моделек и будет профит.
На этом всё.
Пройдено уроков с курса 16/29.
Чтож спокойной ночи Пикабу и Удачи!
Ну и со средой всех!

















Blender RU
1.3K постов3.7K подписчиков