Доработка микроволновки
Моя девушка пользуясь микроволновкой отмечала ее некоторое неудобство, особенно когда разогревала мне чай или кофе. Проблема в том что ты ставишь кружку ручкой к себе. А останавливается она в рандомном положении из за чего брать ее неудобно, поворачивать тоже, потому что горячая. Чаще всего она включала микроволновку еще, чтобы довернуть кружку, но это приводит к перегреву содержимого. Поэтому рацпредложение от девушки звучало так - А было б здорово если б кружка в конце разогрева поворачивалась в то же положение, в котором ее поставили в микроволновку.
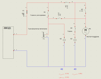
Эта идея некоторое время созревала в моей голове и вот я замахнулся на масштабную доработку микроволновки со следующим планом в голове: Сажаем на ось энкодер, берем комплект для считывания импульсов(свеотодиод и фотодиод) при начале движения считаем импульсы, после остановки докручиваем двигатель до начального положения.
После того как разобрал микроволновку, к сожалению супер план разбился о реальность :) Без переделки крепления двигателя поставить энкодер невозможно, а крепление приварено точечной сваркой и переделка займет больше времени чем я рассчитывал потратить на доработку.
Поэтому было решено реализовать упрощенный план - доворачивать стол по отдельной кнопке. Это оказалось гораздо проще из за того что двигатель присоединен паралельно лампочке через пару механических переключателей на двери. Соответственно когда дверь открыта, появляется напряжение на лампочке, берем его оттуда, подаем через дополнительное реле и кнопку на двигатель, ждем когда кружка повернется к лесу задом а к Ивану передом :) Когда дверь закрыта, переключатели двери замкнуты так, что напряжение на двигатель подается со схемы микроволновки и нажатие на переключатель не имеет смысла.
А план с энкодером, отложу до следующего отпуска.



Сообщество Ремонтёров
8.1K поста44.3K подписчиков
Правила сообщества
ЕСЛИ НЕ ХОТИТЕ, ЧТОБЫ ВАС ЗАМИНУСИЛИ НЕ ПУБЛИКУЙТЕ В ЭТОМ СООБЩЕСТВЕ ПРОСЬБЫ О ПОМОЩИ В РЕМОНТЕ, ДЛЯ ЭТОГО ЕСТЬ ВТОРОЕ СООБЩЕСТВО:
Посты с просьбами о помощи в ремонте создаются в дочернем сообществе:
К публикации допускаются только тематические статьи с тегом "Ремонт техники".
В сообществе строго запрещено и карается баном всего две вещи:
1. Оскорбления.
2. Реклама.
В остальном действуют базовые правила Пикабу.