Автоматический телеграфный ключ из подручного материала
Собрал детям игрушку, сам тоже вовсю играю. Дочки друг другу передают-принимают по очереди, оказалась вообще прикольная развлекуха.
На коробочку прикрутил уголки, зажал кусок ножовочного полотна.
Вклеил конец полотна в фанерный лепесток.
Покрыл лаком, пошкурил.
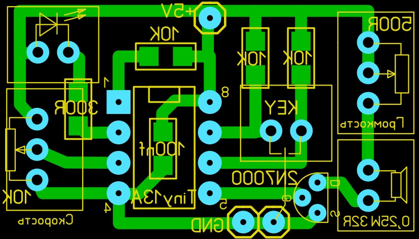
Простенькая плата, основа-тинька 13, проект и вся остальная шелуха в архиве в конце статьи.
Внутри корпуса плата зарядки литиевого АКБ и ячейка 18650.




Лига Радиолюбителей
1.5K постов10K подписчика
Правила сообщества
Соблюдайте правила Пикабу. Посты выкладывать лишь касаемо нашей тематики. Приветствуется грамотное изложение. Старайтесь не использовать мат.
Постарайтесь не быть снобами в отношении новичков. Все мы когда-то ничего не знали и ничего не умели.
За попытку приплести политику или религию - предупреждение. 2 предупреждения - бан.