Погружение в бездну или насколько был прочен корпус батискафа Триест?
Погружение батискафа Триест стало величайшим событием связанным с покорением глубин.
23 января 1960 Жак Пикар и лейтенант ВМС США Дон Уолш совершили погружение на глубину 10 919 м, что являлось абсолютным рекордом глубины для пилотируемых и беспилотных аппаратов.
Погружение пилотируемого батискафа имел свои опасные моменты
- схлопывание корпуса в результате потери устойчивости стенок батискафа по линии стыка сферы
- неисправность систем жизнеобеспечения и аварийного всплытия, управления вследствие влияния огромных давлений
- нарушение герметичности сферы через иллюминатор, люк, кабельные вводы.
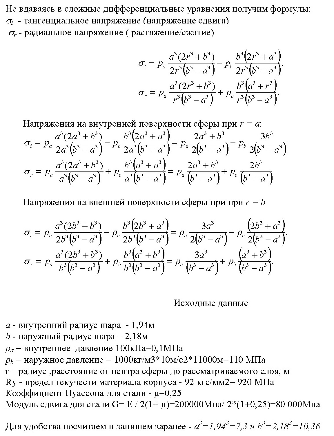
Рассмотрим прочность батискафа с точки зрения теории упругости.
Сжатие сферической оболочки - одна из типовых ОСЕСИММЕТРИЧНЫХ ЗАДАЧ ТЕОРИИ УПРУГОСТИ. Представим себе батискаф как шаровой сосуд, подвергающийся действию внутреннего и внешнего равномерных давлений.
Исходные данные таковы:
В гондолу ведёт запирающийся на болты люк, имеющий форму усечённого конуса, наружный диаметр 550 мм, внутренний диаметр 430 мм, толщина 150 мм. В люк встроен иллюминатор, через него экипаж наблюдал, вытеснена ли вода из шахты перед открыванием входного люка. Второй иллюминатор расположен строго симметрично первому. Иллюминаторы изготовлены из плексигласа, имеют форму усечённого конуса, малым основанием направленным внутрь.
Информация о погружении Батискафа взята с отсюда - http://7ways.su/news/52.html и http://underwater.su/ . Там есть информация о материале корпуса.
Для придания однородности структуре металла и снятия напряжений, возникающих при обработке, части гондолы неоднократно подвергались термической обработке. Испытания образцов металла гондолы показали следующие результаты: предел текучести - 92 кгс/мм2; временное сопротивление разрыву - 104 кгс/мм2; относительное удлинение - 15,4%; ударная вязкость - 9,8 кгс/см2. "
Вывод
Как видим из расчётов и практических испытаний различие в величине допустимого давления.
По расчёту - 1358кг/см2 , масштабная модель 1 к 20 выдержала 2200кг/см2.
Разница в 1,62раза.или К=0,62.
Скорей всего это связано со следующими факторами.
-для расчёта была принята упрощённая модель в виде сферы одинаковой толщины, тогда как сам батискаф имел утолщения по бокам в местах иллюминаторов.
- батискаф был выполнен из 3х сегментов а в расчёте цельная сфера. Возможно более точные современные методы расчёта дадут боле достоверные результаты.
- масштабный фактор. Считаю это основным фактором который повлиял на точность. у испытателей не было возможности испытать батискаф в масштабе 1-1. Испытывали в масштабе 1-20. Лекция по сопромату здесь - https://studfile.net/preview/3549234/page:7/
Влияние абсолютных размеров детали (масштабный фактор) проявляется в том, что с увеличением размеров детали её усталостная прочность снижается. Это связано с тем, что район концентрации напряжений у крупной детали больше по абсолютным размерам, чем у мелкой детали такой же формы. Кроме того, большие детали изготавливаются из больших отливок, неоднородность материала в которых выше, чем в отливках меньшего размера.
Причины проявления масштабного фактора:
Статистический фактор. Большая вероятность появления дефектов в структуре образцов больших размеров.
Технологический фактор. Ухудшение структуры и свойств поверхностного слоя при механической обработке крупногабаритных деталей.
Металлургический фактор. Ухудшение качества заготовки с увеличением её размеров (литейные дефекты, дефекты ковки и т. д.).
Таблица поясняет почему образец в масштабе 1-20 выдержал практически вдвое большую нагрузку чем образец в натуральную величину.
Если уже при масштабе 1-12 уже коэффициент 1/0,59=1,7,то вполне вероятно что при масштабе 1-20 будет 0,5, то есть 1/0.5=2 раза он будет прочней чем в натуральную величину.
Согласно расчётам батискаф должен выдержать 1250 атм=125Мпа или 12,5км глубины.- https://habr.com/ru/companies/vstack/articles/753102/
Вывод
Практический предел глубины погружения батискафа вычисленный как цельной сферы по теории упругости довольно точно соответствует результатам испытания с некоторыми оговорками.





